About   Help   FAQ
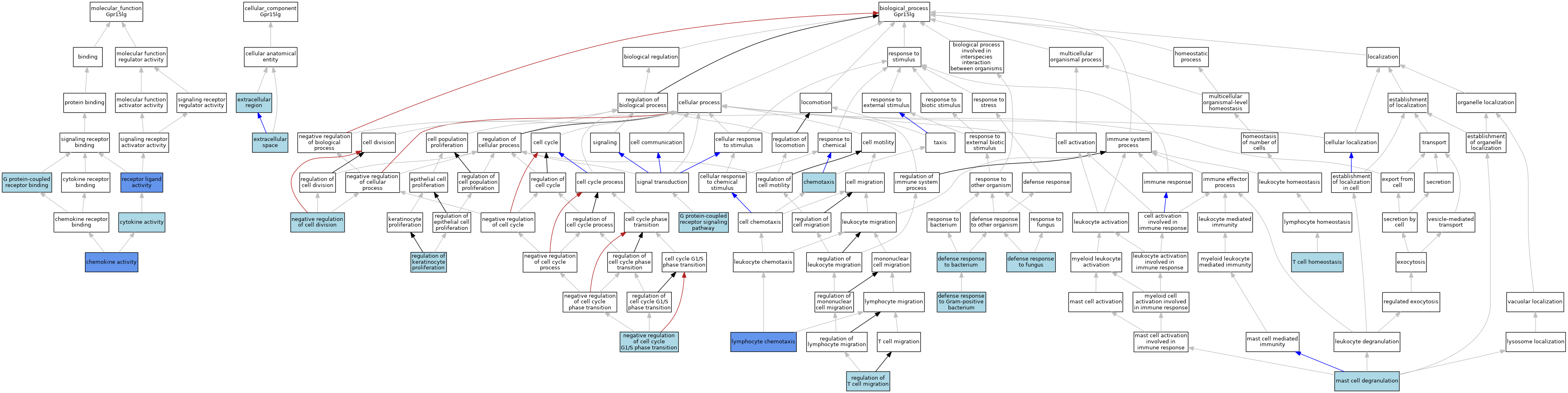
GO Annotations Graph
Symbol
Name
ID
Gpr15lg
G protein coupled receptor 15 ligand
MGI:1917295

GO annotations  (Text View)    (Tabular View)

A table of the annotations represented in this image is provided below.


Gene Ontology Evidence Code Abbreviations:

Experimental:
EXP
Inferred from experiment
HMP
Inferred from high throughput mutant phenotype
HGI
Inferred from high throughput genetic interaction
HDA
Inferred from high throughput direct assay
HEP
Inferred from high throughput expression pattern
IDA
Inferred from direct assay
IEP
Inferred from expression pattern
IGI
Inferred from genetic interaction
IMP
Inferred from mutant phenotype
IPI
Inferred from physical interaction
Homology:
IAS
Inferred from ancestral sequence
IBA
Inferred from biological aspect of ancestor
IBD
Inferred from biological aspect of descendant
IKR
Inferred from key residues
IMR
Inferred from missing residues
IRD
Inferred from rapid divergence
ISA
Inferred from sequence alignment
ISM
Inferred from sequence model
ISO
Inferred from sequence orthology
ISS
Inferred from sequence or structural similarity
Automated:
IEA
Inferred from electronic annotation
RCA
Reviewed computational analysis
Other:
IC
Inferred by curator
NAS
Non-traceable author statement
ND
No biological data available
TAS
Traceable author statement

CategoryGO IDClassification TermEvidenceReference
Molecular FunctionGO:0008009chemokine activityISOJ:164563
Molecular FunctionGO:0008009chemokine activityIDAJ:248456
Molecular FunctionGO:0005125cytokine activityIEAJ:60000
Molecular FunctionGO:0001664G protein-coupled receptor bindingISOJ:164563
Molecular FunctionGO:0048018receptor ligand activityISOJ:164563
Molecular FunctionGO:0048018receptor ligand activityISOJ:155856
Molecular FunctionGO:0048018receptor ligand activityIDAJ:272365
Cellular ComponentGO:0005576extracellular regionISOJ:164563
Cellular ComponentGO:0005615extracellular spaceIEAJ:60000
Biological ProcessGO:0006935chemotaxisIEAJ:60000
Biological ProcessGO:0042742defense response to bacteriumIEAJ:60000
Biological ProcessGO:0050832defense response to fungusISOJ:164563
Biological ProcessGO:0050830defense response to Gram-positive bacteriumISOJ:164563
Biological ProcessGO:0007186G protein-coupled receptor signaling pathwayISOJ:164563
Biological ProcessGO:0048247lymphocyte chemotaxisISOJ:164563
Biological ProcessGO:0048247lymphocyte chemotaxisIDAJ:248456
Biological ProcessGO:0043303mast cell degranulationISOJ:164563
Biological ProcessGO:1902807negative regulation of cell cycle G1/S phase transitionISOJ:164563
Biological ProcessGO:0051782negative regulation of cell divisionISOJ:164563
Biological ProcessGO:0010837regulation of keratinocyte proliferationISOJ:164563
Biological ProcessGO:2000404regulation of T cell migrationISOJ:164563
Biological ProcessGO:0043029T cell homeostasisISOJ:164563

Contributing Projects:
Mouse Genome Database (MGD), Gene Expression Database (GXD), Mouse Models of Human Cancer database (MMHCdb) (formerly Mouse Tumor Biology (MTB)), Gene Ontology (GO)
Citing These Resources
Funding Information
Warranty Disclaimer, Privacy Notice, Licensing, & Copyright
Send questions and comments to User Support.
last database update
09/30/2025
MGI 6.24
The Jackson Laboratory