About   Help   FAQ
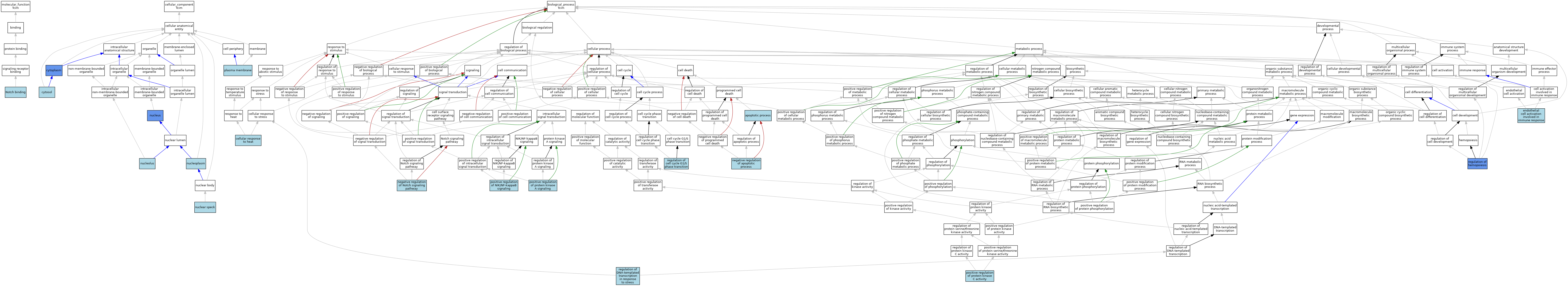
GO Annotations Graph
Symbol
Name
ID
Tcim
transcriptional and immune response regulator
MGI:1916318

GO annotations  (Text View)    (Tabular View)

A table of the annotations represented in this image is provided below.


Gene Ontology Evidence Code Abbreviations:

Experimental:
EXP
Inferred from experiment
HMP
Inferred from high throughput mutant phenotype
HGI
Inferred from high throughput genetic interaction
HDA
Inferred from high throughput direct assay
HEP
Inferred from high throughput expression pattern
IDA
Inferred from direct assay
IEP
Inferred from expression pattern
IGI
Inferred from genetic interaction
IMP
Inferred from mutant phenotype
IPI
Inferred from physical interaction
Homology:
IAS
Inferred from ancestral sequence
IBA
Inferred from biological aspect of ancestor
IBD
Inferred from biological aspect of descendant
IKR
Inferred from key residues
IMR
Inferred from missing residues
IRD
Inferred from rapid divergence
ISA
Inferred from sequence alignment
ISM
Inferred from sequence model
ISO
Inferred from sequence orthology
ISS
Inferred from sequence or structural similarity
Automated:
IEA
Inferred from electronic annotation
RCA
Reviewed computational analysis
Other:
IC
Inferred by curator
NAS
Non-traceable author statement
ND
No biological data available
TAS
Traceable author statement

CategoryGO IDClassification TermEvidenceReference
Molecular FunctionGO:0005112Notch bindingISOJ:164563
Molecular FunctionGO:0005112Notch bindingIBAJ:265628
Cellular ComponentGO:0005737cytoplasmISOJ:164563
Cellular ComponentGO:0005737cytoplasmIDAJ:217318
Cellular ComponentGO:0005829cytosolISOJ:164563
Cellular ComponentGO:0005829cytosolIBAJ:265628
Cellular ComponentGO:0016607nuclear speckISOJ:164563
Cellular ComponentGO:0005730nucleolusISOJ:164563
Cellular ComponentGO:0005654nucleoplasmISOJ:164563
Cellular ComponentGO:0005634nucleusISOJ:164563
Cellular ComponentGO:0005634nucleusIBAJ:265628
Cellular ComponentGO:0005634nucleusIDAJ:217318
Cellular ComponentGO:0005886plasma membraneISOJ:164563
Biological ProcessGO:0006915apoptotic processIEAJ:60000
Biological ProcessGO:0034605cellular response to heatISOJ:164563
Biological ProcessGO:0002264endothelial cell activation involved in immune responseISOJ:164563
Biological ProcessGO:0002264endothelial cell activation involved in immune responseIBAJ:265628
Biological ProcessGO:0043066negative regulation of apoptotic processISOJ:164563
Biological ProcessGO:0045746negative regulation of Notch signaling pathwayISOJ:164563
Biological ProcessGO:0045746negative regulation of Notch signaling pathwayIBAJ:265628
Biological ProcessGO:1901224positive regulation of NIK/NF-kappaB signalingISOJ:164563
Biological ProcessGO:0010739positive regulation of protein kinase A signalingISOJ:164563
Biological ProcessGO:1900020positive regulation of protein kinase C activityISOJ:164563
Biological ProcessGO:1902806regulation of cell cycle G1/S phase transitionISOJ:164563
Biological ProcessGO:0043620regulation of DNA-templated transcription in response to stressISOJ:164563
Biological ProcessGO:1903706regulation of hemopoiesisIDAJ:217318

Contributing Projects:
Mouse Genome Database (MGD), Gene Expression Database (GXD), Mouse Models of Human Cancer database (MMHCdb) (formerly Mouse Tumor Biology (MTB)), Gene Ontology (GO)
Citing These Resources
Funding Information
Warranty Disclaimer, Privacy Notice, Licensing, & Copyright
Send questions and comments to User Support.
last database update
12/30/2025
MGI 6.24
The Jackson Laboratory