About   Help   FAQ
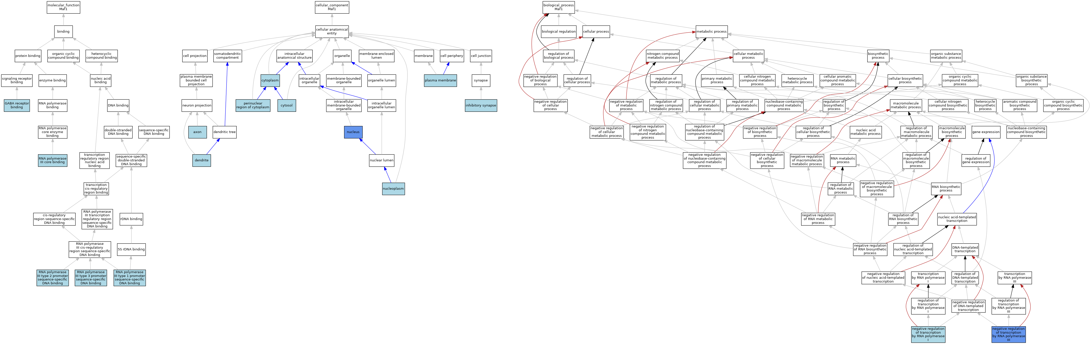
GO Annotations Graph
Symbol
Name
ID
Maf1
MAF1 homolog, negative regulator of RNA polymerase III
MGI:1916127

GO annotations  (Text View)    (Tabular View)

A table of the annotations represented in this image is provided below.


Gene Ontology Evidence Code Abbreviations:

Experimental:
EXP
Inferred from experiment
HMP
Inferred from high throughput mutant phenotype
HGI
Inferred from high throughput genetic interaction
HDA
Inferred from high throughput direct assay
HEP
Inferred from high throughput expression pattern
IDA
Inferred from direct assay
IEP
Inferred from expression pattern
IGI
Inferred from genetic interaction
IMP
Inferred from mutant phenotype
IPI
Inferred from physical interaction
Homology:
IAS
Inferred from ancestral sequence
IBA
Inferred from biological aspect of ancestor
IBD
Inferred from biological aspect of descendant
IKR
Inferred from key residues
IMR
Inferred from missing residues
IRD
Inferred from rapid divergence
ISA
Inferred from sequence alignment
ISM
Inferred from sequence model
ISO
Inferred from sequence orthology
ISS
Inferred from sequence or structural similarity
Automated:
IEA
Inferred from electronic annotation
RCA
Reviewed computational analysis
Other:
IC
Inferred by curator
NAS
Non-traceable author statement
ND
No biological data available
TAS
Traceable author statement

CategoryGO IDClassification TermEvidenceReference
Molecular FunctionGO:0050811GABA receptor bindingISOJ:155856
Molecular FunctionGO:0000994RNA polymerase III core bindingIBAJ:265628
Molecular FunctionGO:0001002RNA polymerase III type 1 promoter sequence-specific DNA bindingISOJ:164563
Molecular FunctionGO:0001003RNA polymerase III type 2 promoter sequence-specific DNA bindingISOJ:164563
Molecular FunctionGO:0001006RNA polymerase III type 3 promoter sequence-specific DNA bindingISOJ:164563
Cellular ComponentGO:0030424axonISOJ:73065
Cellular ComponentGO:0005737cytoplasmISOJ:164563
Cellular ComponentGO:0005829cytosolISOJ:164563
Cellular ComponentGO:0005829cytosolISOJ:73065
Cellular ComponentGO:0030425dendriteISOJ:73065
Cellular ComponentGO:0060077inhibitory synapseISOJ:73065
Cellular ComponentGO:0005654nucleoplasmISOJ:164563
Cellular ComponentGO:0005634nucleusISOJ:164563
Cellular ComponentGO:0005634nucleusIDAJ:175339
Cellular ComponentGO:0005634nucleusIBAJ:265628
Cellular ComponentGO:0005634nucleusISOJ:73065
Cellular ComponentGO:0048471perinuclear region of cytoplasmISOJ:155856
Cellular ComponentGO:0005886plasma membraneISOJ:73065
Biological ProcessGO:0016479negative regulation of transcription by RNA polymerase IISOJ:164563
Biological ProcessGO:0016480negative regulation of transcription by RNA polymerase IIIISOJ:164563
Biological ProcessGO:0016480negative regulation of transcription by RNA polymerase IIIIDAJ:170798
Biological ProcessGO:0016480negative regulation of transcription by RNA polymerase IIIIBAJ:265628

Contributing Projects:
Mouse Genome Database (MGD), Gene Expression Database (GXD), Mouse Models of Human Cancer database (MMHCdb) (formerly Mouse Tumor Biology (MTB)), Gene Ontology (GO)
Citing These Resources
Funding Information
Warranty Disclaimer, Privacy Notice, Licensing, & Copyright
Send questions and comments to User Support.
last database update
12/30/2025
MGI 6.24
The Jackson Laboratory