About   Help   FAQ
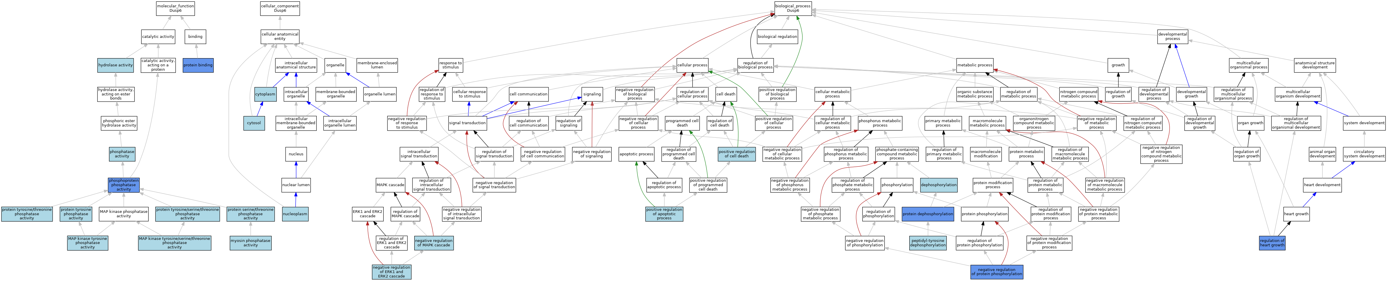
GO Annotations Graph
Symbol
Name
ID
Dusp6
dual specificity phosphatase 6
MGI:1914853

GO annotations  (Text View)    (Tabular View)

A table of the annotations represented in this image is provided below.


Gene Ontology Evidence Code Abbreviations:

Experimental:
EXP
Inferred from experiment
HMP
Inferred from high throughput mutant phenotype
HGI
Inferred from high throughput genetic interaction
HDA
Inferred from high throughput direct assay
HEP
Inferred from high throughput expression pattern
IDA
Inferred from direct assay
IEP
Inferred from expression pattern
IGI
Inferred from genetic interaction
IMP
Inferred from mutant phenotype
IPI
Inferred from physical interaction
Homology:
IAS
Inferred from ancestral sequence
IBA
Inferred from biological aspect of ancestor
IBD
Inferred from biological aspect of descendant
IKR
Inferred from key residues
IMR
Inferred from missing residues
IRD
Inferred from rapid divergence
ISA
Inferred from sequence alignment
ISM
Inferred from sequence model
ISO
Inferred from sequence orthology
ISS
Inferred from sequence or structural similarity
Automated:
IEA
Inferred from electronic annotation
RCA
Reviewed computational analysis
Other:
IC
Inferred by curator
NAS
Non-traceable author statement
ND
No biological data available
TAS
Traceable author statement

CategoryGO IDClassification TermEvidenceReference
Molecular FunctionGO:0016787hydrolase activityIEAJ:60000
Molecular FunctionGO:0033550MAP kinase tyrosine phosphatase activityIBAJ:265628
Molecular FunctionGO:0017017MAP kinase tyrosine/serine/threonine phosphatase activityISOJ:164563
Molecular FunctionGO:0017017MAP kinase tyrosine/serine/threonine phosphatase activityIBAJ:265628
Molecular FunctionGO:0017018myosin phosphatase activityIEAJ:72245
Molecular FunctionGO:0016791phosphatase activityIEAJ:72247
Molecular FunctionGO:0004721phosphoprotein phosphatase activityIDAJ:93976
Molecular FunctionGO:0005515protein bindingIPIJ:200303
Molecular FunctionGO:0005515protein bindingIPIJ:93976
Molecular FunctionGO:0005515protein bindingIPIJ:93976
Molecular FunctionGO:0005515protein bindingIPIJ:93976
Molecular FunctionGO:0005515protein bindingIPIJ:93976
Molecular FunctionGO:0005515protein bindingIPIJ:93976
Molecular FunctionGO:0005515protein bindingIPIJ:93976
Molecular FunctionGO:0004722protein serine/threonine phosphatase activityIEAJ:72245
Molecular FunctionGO:0004725protein tyrosine phosphatase activityIEAJ:72245
Molecular FunctionGO:0008138protein tyrosine/serine/threonine phosphatase activityISOJ:155856
Molecular FunctionGO:0008330protein tyrosine/threonine phosphatase activityIBAJ:265628
Cellular ComponentGO:0005737cytoplasmISOJ:164563
Cellular ComponentGO:0005737cytoplasmISOJ:155856
Cellular ComponentGO:0005737cytoplasmIBAJ:265628
Cellular ComponentGO:0005829cytosolISOJ:164563
Cellular ComponentGO:0005829cytosolISOJ:155856
Cellular ComponentGO:0005829cytosolIBAJ:265628
Cellular ComponentGO:0005654nucleoplasmISOJ:164563
Biological ProcessGO:0016311dephosphorylationIEAJ:72247
Biological ProcessGO:0070373negative regulation of ERK1 and ERK2 cascadeISOJ:164563
Biological ProcessGO:0070373negative regulation of ERK1 and ERK2 cascadeISOJ:155856
Biological ProcessGO:0070373negative regulation of ERK1 and ERK2 cascadeIBAJ:265628
Biological ProcessGO:0043409negative regulation of MAPK cascadeISOJ:164563
Biological ProcessGO:0001933negative regulation of protein phosphorylationIMPJ:142966
Biological ProcessGO:0035335peptidyl-tyrosine dephosphorylationISOJ:164563
Biological ProcessGO:0043065positive regulation of apoptotic processISOJ:164563
Biological ProcessGO:0043065positive regulation of apoptotic processIBAJ:265628
Biological ProcessGO:0010942positive regulation of cell deathISOJ:155856
Biological ProcessGO:0006470protein dephosphorylationIMPJ:142966
Biological ProcessGO:0006470protein dephosphorylationIDAJ:93976
Biological ProcessGO:0060420regulation of heart growthIBAJ:265628
Biological ProcessGO:0060420regulation of heart growthIMPJ:142966

Contributing Projects:
Mouse Genome Database (MGD), Gene Expression Database (GXD), Mouse Models of Human Cancer database (MMHCdb) (formerly Mouse Tumor Biology (MTB)), Gene Ontology (GO)
Citing These Resources
Funding Information
Warranty Disclaimer, Privacy Notice, Licensing, & Copyright
Send questions and comments to User Support.
last database update
12/30/2025
MGI 6.24
The Jackson Laboratory