|
Symbol Name ID |
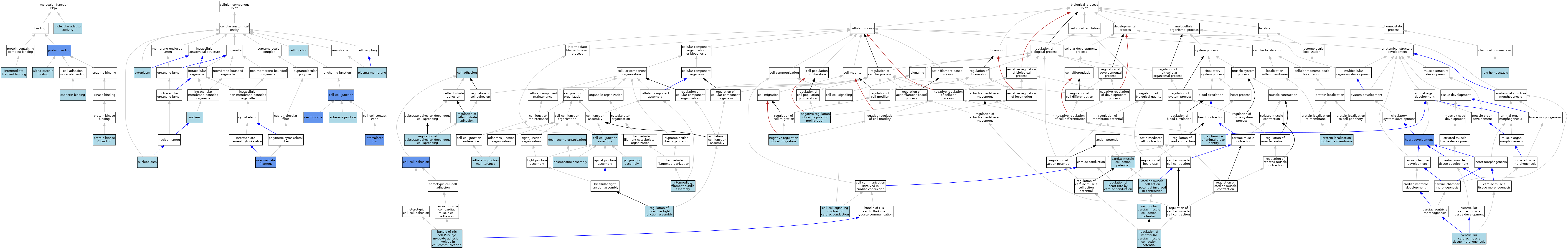
Pkp2
plakophilin 2 MGI:1914701 |
| Category | GO ID | Classification Term | Evidence | Reference | |||||||||
|---|---|---|---|---|---|---|---|---|---|---|---|---|---|
| Molecular Function | GO:0045294 | alpha-catenin binding | ISO | J:164563 | |||||||||
| Molecular Function | GO:0045294 | alpha-catenin binding | IBA | J:265628 | |||||||||
| Molecular Function | GO:0045296 | cadherin binding | IBA | J:265628 | |||||||||
| Molecular Function | GO:0019215 | intermediate filament binding | ISO | J:164563 | |||||||||
| Molecular Function | GO:0019215 | intermediate filament binding | IBA | J:265628 | |||||||||
| Molecular Function | GO:0060090 | molecular adaptor activity | ISO | J:164563 | |||||||||
| Molecular Function | GO:0060090 | molecular adaptor activity | IBA | J:265628 | |||||||||
| Molecular Function | GO:0005515 | protein binding | IPI | J:124009 | |||||||||
| Molecular Function | GO:0005080 | protein kinase C binding | ISO | J:164563 | |||||||||
| Molecular Function | GO:0005080 | protein kinase C binding | IBA | J:265628 | |||||||||
| Cellular Component | GO:0005912 | adherens junction | ISO | J:155856 | |||||||||
| Cellular Component | GO:0005912 | adherens junction | IBA | J:265628 | |||||||||
| Cellular Component | GO:0030054 | cell junction | ISO | J:155856 | |||||||||
| Cellular Component | GO:0030054 | cell junction | ISO | J:164563 | |||||||||
| Cellular Component | GO:0005911 | cell-cell junction | ISO | J:164563 | |||||||||
| Cellular Component | GO:0005911 | cell-cell junction | IDA | J:170926 | |||||||||
| Cellular Component | GO:0005911 | cell-cell junction | IMP | J:93314 | |||||||||
| Cellular Component | GO:0005737 | cytoplasm | ISO | J:164563 | |||||||||
| Cellular Component | GO:0005737 | cytoplasm | IBA | J:265628 | |||||||||
| Cellular Component | GO:0030057 | desmosome | ISO | J:164563 | |||||||||
| Cellular Component | GO:0030057 | desmosome | IDA | J:181275 | |||||||||
| Cellular Component | GO:0030057 | desmosome | IDA | J:51903 | |||||||||
| Cellular Component | GO:0014704 | intercalated disc | ISO | J:155856 | |||||||||
| Cellular Component | GO:0014704 | intercalated disc | ISO | J:164563 | |||||||||
| Cellular Component | GO:0014704 | intercalated disc | IBA | J:265628 | |||||||||
| Cellular Component | GO:0014704 | intercalated disc | IDA | J:124009 | |||||||||
| Cellular Component | GO:0005882 | intermediate filament | IDA | J:125067 | |||||||||
| Cellular Component | GO:0005882 | intermediate filament | IBA | J:265628 | |||||||||
| Cellular Component | GO:0005654 | nucleoplasm | ISO | J:164563 | |||||||||
| Cellular Component | GO:0005634 | nucleus | ISO | J:164563 | |||||||||
| Cellular Component | GO:0005634 | nucleus | IBA | J:265628 | |||||||||
| Cellular Component | GO:0005886 | plasma membrane | ISO | J:164563 | |||||||||
| Cellular Component | GO:0005886 | plasma membrane | IBA | J:265628 | |||||||||
| Biological Process | GO:0034334 | adherens junction maintenance | ISO | J:155856 | |||||||||
| Biological Process | GO:0086073 | bundle of His cell-Purkinje myocyte adhesion involved in cell communication | ISO | J:164563 | |||||||||
| Biological Process | GO:0086001 | cardiac muscle cell action potential | ISO | J:155856 | |||||||||
| Biological Process | GO:0086002 | cardiac muscle cell action potential involved in contraction | ISO | J:164563 | |||||||||
| Biological Process | GO:0007155 | cell adhesion | IEA | J:60000 | |||||||||
| Biological Process | GO:0098609 | cell-cell adhesion | IBA | J:265628 | |||||||||
| Biological Process | GO:0098609 | cell-cell adhesion | IMP | J:93314 | |||||||||
| Biological Process | GO:0007043 | cell-cell junction assembly | IBA | J:265628 | |||||||||
| Biological Process | GO:0086019 | cell-cell signaling involved in cardiac conduction | ISO | J:164563 | |||||||||
| Biological Process | GO:0086019 | cell-cell signaling involved in cardiac conduction | IBA | J:265628 | |||||||||
| Biological Process | GO:0002159 | desmosome assembly | ISO | J:164563 | |||||||||
| Biological Process | GO:0002934 | desmosome organization | IBA | J:265628 | |||||||||
| Biological Process | GO:0016264 | gap junction assembly | ISO | J:155856 | |||||||||
| Biological Process | GO:0007507 | heart development | IBA | J:265628 | |||||||||
| Biological Process | GO:0007507 | heart development | IMP | J:93314 | |||||||||
| Biological Process | GO:0007507 | heart development | IMP | J:93314 | |||||||||
| Biological Process | GO:0045110 | intermediate filament bundle assembly | ISO | J:164563 | |||||||||
| Biological Process | GO:0045110 | intermediate filament bundle assembly | IBA | J:265628 | |||||||||
| Biological Process | GO:0055088 | lipid homeostasis | ISO | J:155856 | |||||||||
| Biological Process | GO:0048496 | maintenance of animal organ identity | ISO | J:164563 | |||||||||
| Biological Process | GO:0030336 | negative regulation of cell migration | ISO | J:155856 | |||||||||
| Biological Process | GO:0008285 | negative regulation of cell population proliferation | ISO | J:155856 | |||||||||
| Biological Process | GO:0072659 | protein localization to plasma membrane | ISO | J:164563 | |||||||||
| Biological Process | GO:0072659 | protein localization to plasma membrane | IBA | J:265628 | |||||||||
| Biological Process | GO:2000810 | regulation of bicellular tight junction assembly | ISO | J:155856 | |||||||||
| Biological Process | GO:0010810 | regulation of cell-substrate adhesion | ISO | J:164563 | |||||||||
| Biological Process | GO:0086091 | regulation of heart rate by cardiac conduction | ISO | J:164563 | |||||||||
| Biological Process | GO:1900024 | regulation of substrate adhesion-dependent cell spreading | ISO | J:164563 | |||||||||
| Biological Process | GO:0098911 | regulation of ventricular cardiac muscle cell action potential | ISO | J:164563 | |||||||||
| Biological Process | GO:0086005 | ventricular cardiac muscle cell action potential | ISO | J:164563 | |||||||||
| Biological Process | GO:0055010 | ventricular cardiac muscle tissue morphogenesis | ISO | J:164563 | |||||||||
Mouse Genome Database (MGD), Gene Expression Database (GXD), Mouse Models of Human Cancer database (MMHCdb) (formerly Mouse Tumor Biology (MTB)), Gene Ontology (GO) |
||
|
Citing These Resources Funding Information Warranty Disclaimer, Privacy Notice, Licensing, & Copyright Send questions and comments to User Support. |
last database update 12/09/2025 MGI 6.24 |
|
|
|
||