About   Help   FAQ
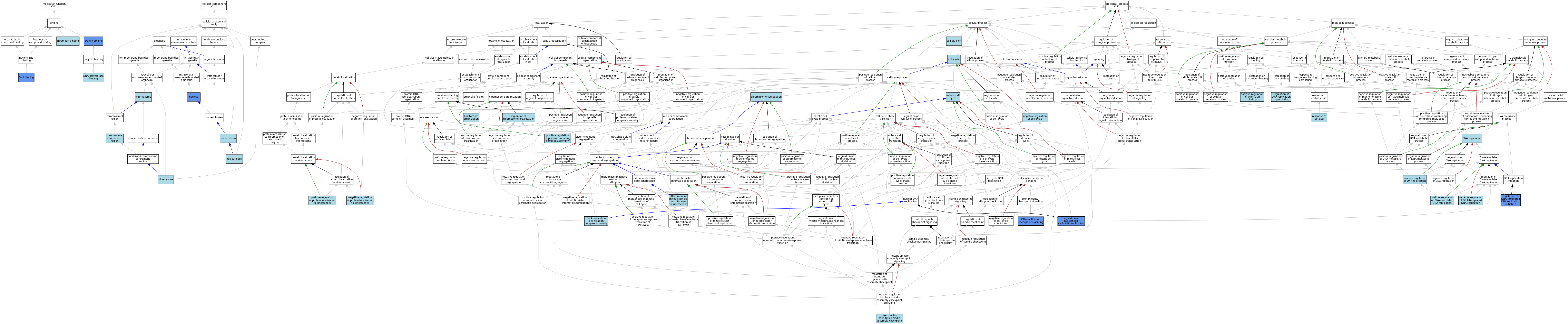
GO Annotations Graph
Symbol
Name
ID
Cdt1
chromatin licensing and DNA replication factor 1
MGI:1914427

GO annotations  (Text View)    (Tabular View)

A table of the annotations represented in this image is provided below.


Gene Ontology Evidence Code Abbreviations:

Experimental:
EXP
Inferred from experiment
HMP
Inferred from high throughput mutant phenotype
HGI
Inferred from high throughput genetic interaction
HDA
Inferred from high throughput direct assay
HEP
Inferred from high throughput expression pattern
IDA
Inferred from direct assay
IEP
Inferred from expression pattern
IGI
Inferred from genetic interaction
IMP
Inferred from mutant phenotype
IPI
Inferred from physical interaction
Homology:
IAS
Inferred from ancestral sequence
IBA
Inferred from biological aspect of ancestor
IBD
Inferred from biological aspect of descendant
IKR
Inferred from key residues
IMR
Inferred from missing residues
IRD
Inferred from rapid divergence
ISA
Inferred from sequence alignment
ISM
Inferred from sequence model
ISO
Inferred from sequence orthology
ISS
Inferred from sequence or structural similarity
Automated:
IEA
Inferred from electronic annotation
RCA
Reviewed computational analysis
Other:
IC
Inferred by curator
NAS
Non-traceable author statement
ND
No biological data available
TAS
Traceable author statement

CategoryGO IDClassification TermEvidenceReference
Molecular FunctionGO:0003682chromatin bindingISOJ:164563
Molecular FunctionGO:0003677DNA bindingIDAJ:79742
Molecular FunctionGO:0003677DNA bindingIBAJ:265628
Molecular FunctionGO:0070182DNA polymerase bindingIBAJ:265628
Molecular FunctionGO:0005515protein bindingIPIJ:116246
Molecular FunctionGO:0005515protein bindingIPIJ:79742
Molecular FunctionGO:0005515protein bindingIPIJ:314075
Cellular ComponentGO:0005694chromosomeIEAJ:60000
Cellular ComponentGO:0000775chromosome, centromeric regionIEAJ:60000
Cellular ComponentGO:0000776kinetochoreISOJ:164563
Cellular ComponentGO:0016604nuclear bodyISOJ:164563
Cellular ComponentGO:0005654nucleoplasmISOJ:164563
Cellular ComponentGO:0005634nucleusISOJ:164563
Cellular ComponentGO:0005634nucleusIDAJ:114148
Cellular ComponentGO:0005634nucleusIBAJ:265628
Cellular ComponentGO:0005634nucleusISOJ:208295
Biological ProcessGO:0051315attachment of mitotic spindle microtubules to kinetochoreISOJ:164563
Biological ProcessGO:0007049cell cycleIEAJ:60000
Biological ProcessGO:0051301cell divisionISOJ:164563
Biological ProcessGO:0007059chromosome segregationISOJ:164563
Biological ProcessGO:1902426deactivation of mitotic spindle assembly checkpointISOJ:164563
Biological ProcessGO:0006260DNA replicationIEAJ:60000
Biological ProcessGO:0000076DNA replication checkpoint signalingISOJ:164563
Biological ProcessGO:0000076DNA replication checkpoint signalingIDAJ:79742
Biological ProcessGO:0000076DNA replication checkpoint signalingIBAJ:265628
Biological ProcessGO:0071163DNA replication preinitiation complex assemblyISOJ:164563
Biological ProcessGO:0071163DNA replication preinitiation complex assemblyIBAJ:265628
Biological ProcessGO:0051383kinetochore organizationISOJ:164563
Biological ProcessGO:0000278mitotic cell cycleISOJ:164563
Biological ProcessGO:0000278mitotic cell cycleIBAJ:265628
Biological ProcessGO:0045786negative regulation of cell cycleISOJ:164563
Biological ProcessGO:2000104negative regulation of DNA-templated DNA replicationISOJ:164563
Biological ProcessGO:1905341negative regulation of protein localization to kinetochoreISOJ:164563
Biological ProcessGO:0035563positive regulation of chromatin bindingISOJ:164563
Biological ProcessGO:0045740positive regulation of DNA replicationISOJ:164563
Biological ProcessGO:2000105positive regulation of DNA-templated DNA replicationISOJ:164563
Biological ProcessGO:1905342positive regulation of protein localization to kinetochoreISOJ:164563
Biological ProcessGO:0031334positive regulation of protein-containing complex assemblyISOJ:164563
Biological ProcessGO:0033044regulation of chromosome organizationISOJ:164563
Biological ProcessGO:1902595regulation of DNA replication origin bindingISOJ:164563
Biological ProcessGO:0030174regulation of DNA-templated DNA replication initiationISOJ:164563
Biological ProcessGO:0030174regulation of DNA-templated DNA replication initiationIDAJ:79742
Biological ProcessGO:0030174regulation of DNA-templated DNA replication initiationIBAJ:265628
Biological ProcessGO:0033262regulation of nuclear cell cycle DNA replicationIDAJ:75006
Biological ProcessGO:0072708response to sorbitolISOJ:164563

Contributing Projects:
Mouse Genome Database (MGD), Gene Expression Database (GXD), Mouse Models of Human Cancer database (MMHCdb) (formerly Mouse Tumor Biology (MTB)), Gene Ontology (GO)
Citing These Resources
Funding Information
Warranty Disclaimer, Privacy Notice, Licensing, & Copyright
Send questions and comments to User Support.
last database update
12/30/2025
MGI 6.24
The Jackson Laboratory