About   Help   FAQ
GO Annotations Graph
Symbol
Name
ID
Uqcrc2
ubiquinol cytochrome c reductase core protein 2
MGI:1914253

GO annotations  (Text View)    (Tabular View)

A table of the annotations represented in this image is provided below.


Gene Ontology Evidence Code Abbreviations:

Experimental:
EXP
Inferred from experiment
HMP
Inferred from high throughput mutant phenotype
HGI
Inferred from high throughput genetic interaction
HDA
Inferred from high throughput direct assay
HEP
Inferred from high throughput expression pattern
IDA
Inferred from direct assay
IEP
Inferred from expression pattern
IGI
Inferred from genetic interaction
IMP
Inferred from mutant phenotype
IPI
Inferred from physical interaction
Homology:
IAS
Inferred from ancestral sequence
IBA
Inferred from biological aspect of ancestor
IBD
Inferred from biological aspect of descendant
IKR
Inferred from key residues
IMR
Inferred from missing residues
IRD
Inferred from rapid divergence
ISA
Inferred from sequence alignment
ISM
Inferred from sequence model
ISO
Inferred from sequence orthology
ISS
Inferred from sequence or structural similarity
Automated:
IEA
Inferred from electronic annotation
RCA
Reviewed computational analysis
Other:
IC
Inferred by curator
NAS
Non-traceable author statement
ND
No biological data available
TAS
Traceable author statement

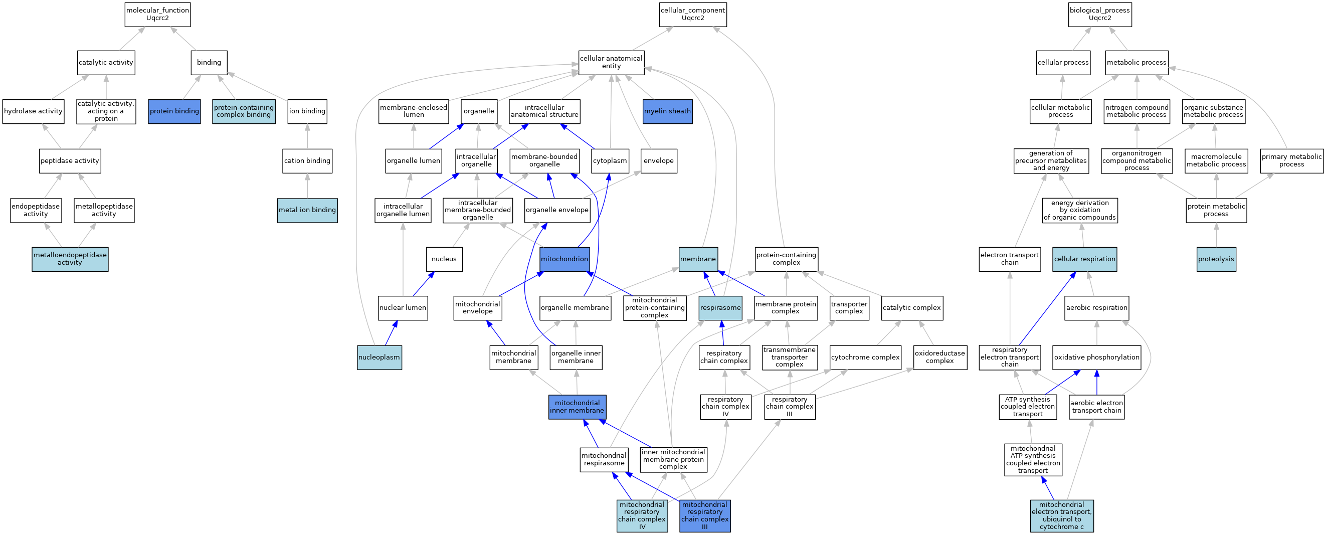
CategoryGO IDClassification TermEvidenceReference
Molecular FunctionGO:0046872metal ion bindingIEAJ:72247
Molecular FunctionGO:0004222metalloendopeptidase activityIEAJ:72247
Molecular FunctionGO:0005515protein bindingIPIJ:282679
Molecular FunctionGO:0005515protein bindingIPIJ:313842
Molecular FunctionGO:0044877protein-containing complex bindingISOJ:155856
Cellular ComponentGO:0016020membraneIEAJ:60000
Cellular ComponentGO:0005743mitochondrial inner membraneHDAJ:100953
Cellular ComponentGO:0005750mitochondrial respiratory chain complex IIIIDAJ:282679
Cellular ComponentGO:0005750mitochondrial respiratory chain complex IIIISOJ:155856
Cellular ComponentGO:0005750mitochondrial respiratory chain complex IIIISOJ:164563
Cellular ComponentGO:0005750mitochondrial respiratory chain complex IIIIDAJ:206222
Cellular ComponentGO:0005751mitochondrial respiratory chain complex IVISOJ:164563
Cellular ComponentGO:0005739mitochondrionISOJ:155856
Cellular ComponentGO:0005739mitochondrionISOJ:164563
Cellular ComponentGO:0005739mitochondrionIBAJ:265628
Cellular ComponentGO:0005739mitochondrionIDAJ:101747
Cellular ComponentGO:0005739mitochondrionHDAJ:151002
Cellular ComponentGO:0005739mitochondrionIDAJ:223336
Cellular ComponentGO:0005739mitochondrionIDAJ:120125
Cellular ComponentGO:0005739mitochondrionIDAJ:109661
Cellular ComponentGO:0043209myelin sheathHDAJ:145263
Cellular ComponentGO:0005654nucleoplasmISOJ:164563
Cellular ComponentGO:0070469respirasomeIEAJ:60000
Biological ProcessGO:0045333cellular respirationNASJ:320092
Biological ProcessGO:0006122mitochondrial electron transport, ubiquinol to cytochrome cNASJ:320092
Biological ProcessGO:0006508proteolysisIEAJ:72247

Contributing Projects:
Mouse Genome Database (MGD), Gene Expression Database (GXD), Mouse Models of Human Cancer database (MMHCdb) (formerly Mouse Tumor Biology (MTB)), Gene Ontology (GO)
Citing These Resources
Funding Information
Warranty Disclaimer, Privacy Notice, Licensing, & Copyright
Send questions and comments to User Support.
last database update
10/07/2025
MGI 6.24
The Jackson Laboratory