About   Help   FAQ
GO Annotations Graph
Symbol
Name
ID
Fbxl3
F-box and leucine-rich repeat protein 3
MGI:1354702

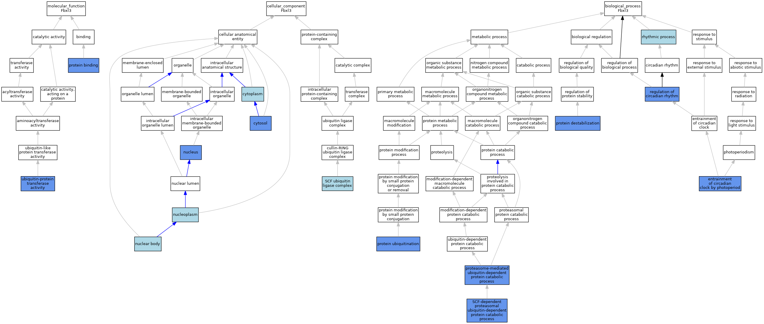
GO annotations  (Text View)    (Tabular View)

A table of the annotations represented in this image is provided below.


Gene Ontology Evidence Code Abbreviations:

Experimental:
EXP
Inferred from experiment
HMP
Inferred from high throughput mutant phenotype
HGI
Inferred from high throughput genetic interaction
HDA
Inferred from high throughput direct assay
HEP
Inferred from high throughput expression pattern
IDA
Inferred from direct assay
IEP
Inferred from expression pattern
IGI
Inferred from genetic interaction
IMP
Inferred from mutant phenotype
IPI
Inferred from physical interaction
Homology:
IAS
Inferred from ancestral sequence
IBA
Inferred from biological aspect of ancestor
IBD
Inferred from biological aspect of descendant
IKR
Inferred from key residues
IMR
Inferred from missing residues
IRD
Inferred from rapid divergence
ISA
Inferred from sequence alignment
ISM
Inferred from sequence model
ISO
Inferred from sequence orthology
ISS
Inferred from sequence or structural similarity
Automated:
IEA
Inferred from electronic annotation
RCA
Reviewed computational analysis
Other:
IC
Inferred by curator
NAS
Non-traceable author statement
ND
No biological data available
TAS
Traceable author statement

CategoryGO IDClassification TermEvidenceReference
Molecular FunctionGO:0005515protein bindingIPIJ:194037
Molecular FunctionGO:0005515protein bindingIPIJ:122872
Molecular FunctionGO:0005515protein bindingIPIJ:194037
Molecular FunctionGO:0005515protein bindingIPIJ:122872
Molecular FunctionGO:0005515protein bindingIPIJ:268088
Molecular FunctionGO:0005515protein bindingIPIJ:240095
Molecular FunctionGO:0005515protein bindingIPIJ:196293
Molecular FunctionGO:0005515protein bindingIPIJ:196293
Molecular FunctionGO:0005515protein bindingIPIJ:196293
Molecular FunctionGO:0005515protein bindingIPIJ:122872
Molecular FunctionGO:0005515protein bindingIPIJ:194037
Molecular FunctionGO:0004842ubiquitin-protein transferase activityIDAJ:122872
Molecular FunctionGO:0004842ubiquitin-protein transferase activityISOJ:164563
Cellular ComponentGO:0005737cytoplasmIEAJ:60000
Cellular ComponentGO:0005829cytosolIDAJ:194037
Cellular ComponentGO:0005829cytosolIDAJ:196293
Cellular ComponentGO:0005829cytosolIBAJ:265628
Cellular ComponentGO:0016604nuclear bodyISOJ:164563
Cellular ComponentGO:0005654nucleoplasmTASReactome:R-MMU-508640
Cellular ComponentGO:0005654nucleoplasmTASReactome:R-MMU-517959
Cellular ComponentGO:0005634nucleusIDAJ:121578
Cellular ComponentGO:0005634nucleusIDAJ:240095
Cellular ComponentGO:0005634nucleusIDAJ:194037
Cellular ComponentGO:0005634nucleusIDAJ:196293
Cellular ComponentGO:0005634nucleusIBAJ:265628
Cellular ComponentGO:0019005SCF ubiquitin ligase complexISOJ:164563
Cellular ComponentGO:0019005SCF ubiquitin ligase complexIBAJ:265628
Biological ProcessGO:0043153entrainment of circadian clock by photoperiodIMPJ:196953
Biological ProcessGO:0043153entrainment of circadian clock by photoperiodIMPJ:196293
Biological ProcessGO:0043153entrainment of circadian clock by photoperiodIMPJ:194037
Biological ProcessGO:0043153entrainment of circadian clock by photoperiodIBAJ:265628
Biological ProcessGO:0043161proteasome-mediated ubiquitin-dependent protein catabolic processIMPJ:122872
Biological ProcessGO:0031648protein destabilizationIMPJ:196953
Biological ProcessGO:0016567protein ubiquitinationIDAJ:196293
Biological ProcessGO:0016567protein ubiquitinationIMPJ:240095
Biological ProcessGO:0016567protein ubiquitinationIDAJ:194037
Biological ProcessGO:0042752regulation of circadian rhythmIMPJ:121578
Biological ProcessGO:0042752regulation of circadian rhythmIMPJ:122872
Biological ProcessGO:0042752regulation of circadian rhythmIMPJ:196953
Biological ProcessGO:0042752regulation of circadian rhythmISOJ:164563
Biological ProcessGO:0048511rhythmic processIEAJ:60000
Biological ProcessGO:0031146SCF-dependent proteasomal ubiquitin-dependent protein catabolic processISOJ:164563
Biological ProcessGO:0031146SCF-dependent proteasomal ubiquitin-dependent protein catabolic processIDAJ:194037
Biological ProcessGO:0031146SCF-dependent proteasomal ubiquitin-dependent protein catabolic processIDAJ:196293
Biological ProcessGO:0031146SCF-dependent proteasomal ubiquitin-dependent protein catabolic processIBAJ:265628

Contributing Projects:
Mouse Genome Database (MGD), Gene Expression Database (GXD), Mouse Models of Human Cancer database (MMHCdb) (formerly Mouse Tumor Biology (MTB)), Gene Ontology (GO)
Citing These Resources
Funding Information
Warranty Disclaimer, Privacy Notice, Licensing, & Copyright
Send questions and comments to User Support.
last database update
12/30/2025
MGI 6.24
The Jackson Laboratory