About   Help   FAQ
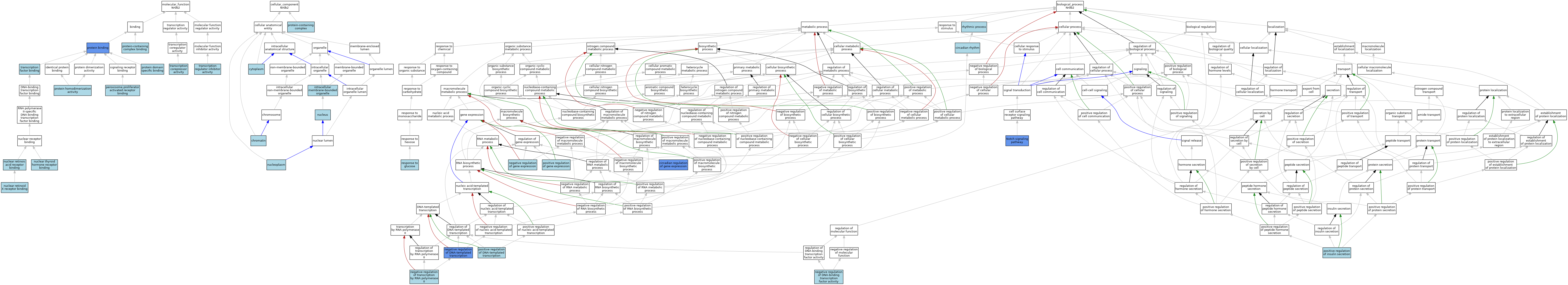
GO Annotations Graph
Symbol
Name
ID
Nr0b2
nuclear receptor subfamily 0, group B, member 2
MGI:1346344

GO annotations  (Text View)    (Tabular View)

A table of the annotations represented in this image is provided below.


Gene Ontology Evidence Code Abbreviations:

Experimental:
EXP
Inferred from experiment
HMP
Inferred from high throughput mutant phenotype
HGI
Inferred from high throughput genetic interaction
HDA
Inferred from high throughput direct assay
HEP
Inferred from high throughput expression pattern
IDA
Inferred from direct assay
IEP
Inferred from expression pattern
IGI
Inferred from genetic interaction
IMP
Inferred from mutant phenotype
IPI
Inferred from physical interaction
Homology:
IAS
Inferred from ancestral sequence
IBA
Inferred from biological aspect of ancestor
IBD
Inferred from biological aspect of descendant
IKR
Inferred from key residues
IMR
Inferred from missing residues
IRD
Inferred from rapid divergence
ISA
Inferred from sequence alignment
ISM
Inferred from sequence model
ISO
Inferred from sequence orthology
ISS
Inferred from sequence or structural similarity
Automated:
IEA
Inferred from electronic annotation
RCA
Reviewed computational analysis
Other:
IC
Inferred by curator
NAS
Non-traceable author statement
ND
No biological data available
TAS
Traceable author statement

CategoryGO IDClassification TermEvidenceReference
Molecular FunctionGO:0042974nuclear retinoic acid receptor bindingISOJ:155856
Molecular FunctionGO:0046965nuclear retinoid X receptor bindingISOJ:155856
Molecular FunctionGO:0046966nuclear thyroid hormone receptor bindingISOJ:155856
Molecular FunctionGO:0042975peroxisome proliferator activated receptor bindingISOJ:155856
Molecular FunctionGO:0005515protein bindingIPIJ:174433
Molecular FunctionGO:0005515protein bindingIPIJ:173433
Molecular FunctionGO:0005515protein bindingIPIJ:274080
Molecular FunctionGO:0019904protein domain specific bindingISOJ:164563
Molecular FunctionGO:0042803protein homodimerization activityISOJ:164563
Molecular FunctionGO:0044877protein-containing complex bindingISOJ:155856
Molecular FunctionGO:0003714transcription corepressor activityISOJ:164563
Molecular FunctionGO:0003714transcription corepressor activityIBAJ:265628
Molecular FunctionGO:0008134transcription factor bindingIBAJ:265628
Molecular FunctionGO:0140416transcription regulator inhibitor activityISOJ:249196
Cellular ComponentGO:0000785chromatinISOJ:249196
Cellular ComponentGO:0005737cytoplasmISOJ:164563
Cellular ComponentGO:0005737cytoplasmIBAJ:265628
Cellular ComponentGO:0043231intracellular membrane-bounded organelleISOJ:164563
Cellular ComponentGO:0005654nucleoplasmISOJ:164563
Cellular ComponentGO:0005634nucleusISOJ:164563
Cellular ComponentGO:0005634nucleusIBAJ:265628
Cellular ComponentGO:0032991protein-containing complexISOJ:155856
Biological ProcessGO:0032922circadian regulation of gene expressionIMPJ:271712
Biological ProcessGO:0032922circadian regulation of gene expressionIMPJ:274080
Biological ProcessGO:0007623circadian rhythmISOJ:164563
Biological ProcessGO:0007623circadian rhythmIBAJ:265628
Biological ProcessGO:0043433negative regulation of DNA-binding transcription factor activityISOJ:164563
Biological ProcessGO:0043433negative regulation of DNA-binding transcription factor activityIBAJ:265628
Biological ProcessGO:0045892negative regulation of DNA-templated transcriptionISOJ:155856
Biological ProcessGO:0045892negative regulation of DNA-templated transcriptionIMPJ:274080
Biological ProcessGO:0010629negative regulation of gene expressionISOJ:164563
Biological ProcessGO:0000122negative regulation of transcription by RNA polymerase IIISOJ:155856
Biological ProcessGO:0000122negative regulation of transcription by RNA polymerase IIIBAJ:265628
Biological ProcessGO:0007219Notch signaling pathwayIDAJ:218171
Biological ProcessGO:0045893positive regulation of DNA-templated transcriptionISOJ:249196
Biological ProcessGO:0010628positive regulation of gene expressionISOJ:164563
Biological ProcessGO:0032024positive regulation of insulin secretionISOJ:155856
Biological ProcessGO:0009749response to glucoseISOJ:155856
Biological ProcessGO:0048511rhythmic processIEAJ:60000

Contributing Projects:
Mouse Genome Database (MGD), Gene Expression Database (GXD), Mouse Models of Human Cancer database (MMHCdb) (formerly Mouse Tumor Biology (MTB)), Gene Ontology (GO)
Citing These Resources
Funding Information
Warranty Disclaimer, Privacy Notice, Licensing, & Copyright
Send questions and comments to User Support.
last database update
12/30/2025
MGI 6.24
The Jackson Laboratory