About   Help   FAQ
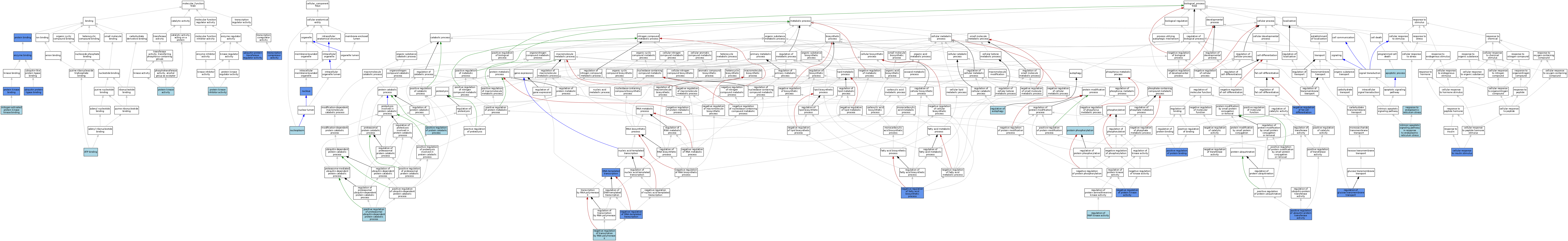
GO Annotations Graph
Symbol
Name
ID
Trib3
tribbles pseudokinase 3
MGI:1345675

GO annotations  (Text View)    (Tabular View)

A table of the annotations represented in this image is provided below.


Gene Ontology Evidence Code Abbreviations:

Experimental:
EXP
Inferred from experiment
HMP
Inferred from high throughput mutant phenotype
HGI
Inferred from high throughput genetic interaction
HDA
Inferred from high throughput direct assay
HEP
Inferred from high throughput expression pattern
IDA
Inferred from direct assay
IEP
Inferred from expression pattern
IGI
Inferred from genetic interaction
IMP
Inferred from mutant phenotype
IPI
Inferred from physical interaction
Homology:
IAS
Inferred from ancestral sequence
IBA
Inferred from biological aspect of ancestor
IBD
Inferred from biological aspect of descendant
IKR
Inferred from key residues
IMR
Inferred from missing residues
IRD
Inferred from rapid divergence
ISA
Inferred from sequence alignment
ISM
Inferred from sequence model
ISO
Inferred from sequence orthology
ISS
Inferred from sequence or structural similarity
Automated:
IEA
Inferred from electronic annotation
RCA
Reviewed computational analysis
Other:
IC
Inferred by curator
NAS
Non-traceable author statement
ND
No biological data available
TAS
Traceable author statement

CategoryGO IDClassification TermEvidenceReference
Molecular FunctionGO:0005524ATP bindingIEAJ:72247
Molecular FunctionGO:0019899enzyme bindingIPIJ:110012
Molecular FunctionGO:0031434mitogen-activated protein kinase kinase bindingIBAJ:265628
Molecular FunctionGO:0005515protein bindingIPIJ:110012
Molecular FunctionGO:0005515protein bindingIPIJ:113933
Molecular FunctionGO:0005515protein bindingIPIJ:83554
Molecular FunctionGO:0004672protein kinase activityIEAJ:72247
Molecular FunctionGO:0019901protein kinase bindingISOJ:164563
Molecular FunctionGO:0019901protein kinase bindingIPIJ:113933
Molecular FunctionGO:0004860protein kinase inhibitor activityIEAJ:60000
Molecular FunctionGO:0003714transcription corepressor activityIDAJ:83554
Molecular FunctionGO:0031625ubiquitin protein ligase bindingIPIJ:110012
Molecular FunctionGO:0031625ubiquitin protein ligase bindingIDAJ:161158
Molecular FunctionGO:0055106ubiquitin-protein transferase regulator activityIDAJ:161158
Cellular ComponentGO:0005654nucleoplasmISOJ:164563
Cellular ComponentGO:0005654nucleoplasmTASReactome:R-MMU-9644327
Cellular ComponentGO:0005634nucleusIBAJ:265628
Cellular ComponentGO:0005634nucleusIDAJ:83554
Biological ProcessGO:0006915apoptotic processIEAJ:60000
Biological ProcessGO:0032869cellular response to insulin stimulusIDAJ:113933
Biological ProcessGO:0006351DNA-templated transcriptionIDAJ:83554
Biological ProcessGO:0070059intrinsic apoptotic signaling pathway in response to endoplasmic reticulum stressISOJ:164563
Biological ProcessGO:0045892negative regulation of DNA-templated transcriptionISOJ:164563
Biological ProcessGO:0045892negative regulation of DNA-templated transcriptionIDAJ:83554
Biological ProcessGO:0045599negative regulation of fat cell differentiationIMPJ:124706
Biological ProcessGO:0045717negative regulation of fatty acid biosynthetic processIMPJ:110012
Biological ProcessGO:0006469negative regulation of protein kinase activityISOJ:164563
Biological ProcessGO:0006469negative regulation of protein kinase activityIDAJ:113933
Biological ProcessGO:0000122negative regulation of transcription by RNA polymerase IIISOJ:164563
Biological ProcessGO:0032436positive regulation of proteasomal ubiquitin-dependent protein catabolic processTASJ:161158
Biological ProcessGO:0032436positive regulation of proteasomal ubiquitin-dependent protein catabolic processIBAJ:265628
Biological ProcessGO:0032092positive regulation of protein bindingIDAJ:110012
Biological ProcessGO:0045732positive regulation of protein catabolic processICJ:110012
Biological ProcessGO:0051443positive regulation of ubiquitin-protein transferase activityIDAJ:110012
Biological ProcessGO:0006468protein phosphorylationIEAJ:72247
Biological ProcessGO:0010506regulation of autophagyISOJ:155856
Biological ProcessGO:0010827regulation of glucose transmembrane transportIDAJ:113933
Biological ProcessGO:0043405regulation of MAP kinase activityISOJ:164563
Biological ProcessGO:0043405regulation of MAP kinase activityIBAJ:265628
Biological ProcessGO:0034976response to endoplasmic reticulum stressISOJ:164563

Contributing Projects:
Mouse Genome Database (MGD), Gene Expression Database (GXD), Mouse Models of Human Cancer database (MMHCdb) (formerly Mouse Tumor Biology (MTB)), Gene Ontology (GO)
Citing These Resources
Funding Information
Warranty Disclaimer, Privacy Notice, Licensing, & Copyright
Send questions and comments to User Support.
last database update
12/30/2025
MGI 6.24
The Jackson Laboratory