|
Symbol Name ID |
Ncor2
nuclear receptor co-repressor 2 MGI:1337080 |
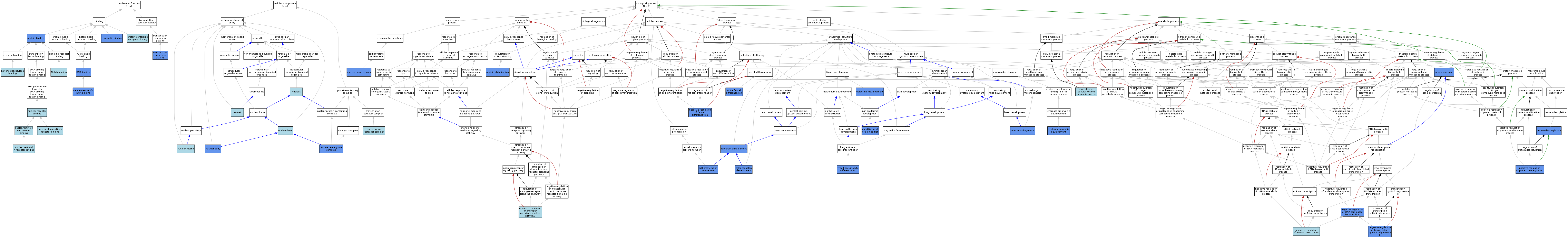
| Category | GO ID | Classification Term | Evidence | Reference | |||||||||
|---|---|---|---|---|---|---|---|---|---|---|---|---|---|
| Molecular Function | GO:0003682 | chromatin binding | ISO | J:155856 | |||||||||
| Molecular Function | GO:0003682 | chromatin binding | IDA | J:132982 | |||||||||
| Molecular Function | GO:0003682 | chromatin binding | IDA | J:98847 | |||||||||
| Molecular Function | GO:0003682 | chromatin binding | IDA | J:142665 | |||||||||
| Molecular Function | GO:0003677 | DNA binding | IDA | J:96189 | |||||||||
| Molecular Function | GO:0042826 | histone deacetylase binding | ISO | J:164563 | |||||||||
| Molecular Function | GO:0005112 | Notch binding | ISO | J:164563 | |||||||||
| Molecular Function | GO:0035259 | nuclear glucocorticoid receptor binding | ISO | J:155856 | |||||||||
| Molecular Function | GO:0016922 | nuclear receptor binding | ISO | J:155856 | |||||||||
| Molecular Function | GO:0042974 | nuclear retinoic acid receptor binding | ISO | J:155856 | |||||||||
| Molecular Function | GO:0046965 | nuclear retinoid X receptor binding | ISO | J:155856 | |||||||||
| Molecular Function | GO:0005515 | protein binding | IPI | J:322384 | |||||||||
| Molecular Function | GO:0005515 | protein binding | IPI | J:144189 | |||||||||
| Molecular Function | GO:0005515 | protein binding | IPI | J:112895 | |||||||||
| Molecular Function | GO:0005515 | protein binding | IPI | J:132982 | |||||||||
| Molecular Function | GO:0005515 | protein binding | IPI | J:203745 | |||||||||
| Molecular Function | GO:0005515 | protein binding | IPI | J:203745 | |||||||||
| Molecular Function | GO:0005515 | protein binding | IPI | J:64684 | |||||||||
| Molecular Function | GO:0005515 | protein binding | IPI | J:99071 | |||||||||
| Molecular Function | GO:0005515 | protein binding | IPI | J:64684 | |||||||||
| Molecular Function | GO:0005515 | protein binding | IPI | J:96189 | |||||||||
| Molecular Function | GO:0005515 | protein binding | IPI | J:99071 | |||||||||
| Molecular Function | GO:0005515 | protein binding | IPI | J:99071 | |||||||||
| Molecular Function | GO:0005515 | protein binding | IPI | J:71786 | |||||||||
| Molecular Function | GO:0005515 | protein binding | IPI | J:99923 | |||||||||
| Molecular Function | GO:0044877 | protein-containing complex binding | ISO | J:155856 | |||||||||
| Molecular Function | GO:0043565 | sequence-specific DNA binding | IDA | J:127720 | |||||||||
| Molecular Function | GO:0043565 | sequence-specific DNA binding | IDA | J:127720 | |||||||||
| Molecular Function | GO:0043565 | sequence-specific DNA binding | IDA | J:127720 | |||||||||
| Molecular Function | GO:0043565 | sequence-specific DNA binding | IDA | J:127720 | |||||||||
| Molecular Function | GO:0043565 | sequence-specific DNA binding | IDA | J:127720 | |||||||||
| Molecular Function | GO:0003714 | transcription corepressor activity | IDA | J:144189 | |||||||||
| Molecular Function | GO:0003714 | transcription corepressor activity | ISO | J:164563 | |||||||||
| Molecular Function | GO:0003714 | transcription corepressor activity | IBA | J:265628 | |||||||||
| Molecular Function | GO:0003714 | transcription corepressor activity | IMP | J:99071 | |||||||||
| Molecular Function | GO:0003714 | transcription corepressor activity | IGI | J:132982 | |||||||||
| Cellular Component | GO:0000785 | chromatin | ISO | J:164563 | |||||||||
| Cellular Component | GO:0000785 | chromatin | ISO | J:155856 | |||||||||
| Cellular Component | GO:0000118 | histone deacetylase complex | IDA | J:98847 | |||||||||
| Cellular Component | GO:0016604 | nuclear body | ISO | J:73065 | |||||||||
| Cellular Component | GO:0016604 | nuclear body | IDA | J:72326 | |||||||||
| Cellular Component | GO:0016363 | nuclear matrix | ISO | J:164563 | |||||||||
| Cellular Component | GO:0005654 | nucleoplasm | ISO | J:164563 | |||||||||
| Cellular Component | GO:0005654 | nucleoplasm | TAS | Reactome:R-MMU-3927808 | |||||||||
| Cellular Component | GO:0005654 | nucleoplasm | TAS | Reactome:R-MMU-442515 | |||||||||
| Cellular Component | GO:0005654 | nucleoplasm | TAS | Reactome:R-MMU-556760 | |||||||||
| Cellular Component | GO:0005654 | nucleoplasm | TAS | Reactome:R-NUL-9005747 | |||||||||
| Cellular Component | GO:0005654 | nucleoplasm | TAS | Reactome:R-NUL-9005752 | |||||||||
| Cellular Component | GO:0005634 | nucleus | ISO | J:155856 | |||||||||
| Cellular Component | GO:0005634 | nucleus | ISO | J:164563 | |||||||||
| Cellular Component | GO:0005634 | nucleus | ISO | J:73065 | |||||||||
| Cellular Component | GO:0017053 | transcription repressor complex | ISO | J:164563 | |||||||||
| Biological Process | GO:0021846 | cell proliferation in forebrain | IMP | J:127720 | |||||||||
| Biological Process | GO:0008544 | epidermis development | IGI | J:297718 | |||||||||
| Biological Process | GO:0061436 | establishment of skin barrier | IGI | J:297718 | |||||||||
| Biological Process | GO:0030900 | forebrain development | IMP | J:127720 | |||||||||
| Biological Process | GO:0010467 | gene expression | IGI | J:297718 | |||||||||
| Biological Process | GO:0042593 | glucose homeostasis | IMP | J:142665 | |||||||||
| Biological Process | GO:0003007 | heart morphogenesis | IMP | J:132982 | |||||||||
| Biological Process | GO:0003007 | heart morphogenesis | IGI | J:132982 | |||||||||
| Biological Process | GO:0001701 | in utero embryonic development | IGI | J:297718 | |||||||||
| Biological Process | GO:0001701 | in utero embryonic development | IMP | J:127720 | |||||||||
| Biological Process | GO:0060766 | negative regulation of androgen receptor signaling pathway | ISO | J:164563 | |||||||||
| Biological Process | GO:0045892 | negative regulation of DNA-templated transcription | ISO | J:164563 | |||||||||
| Biological Process | GO:0045892 | negative regulation of DNA-templated transcription | IDA | J:96189 | |||||||||
| Biological Process | GO:0045892 | negative regulation of DNA-templated transcription | IMP | J:99071 | |||||||||
| Biological Process | GO:0045599 | negative regulation of fat cell differentiation | IMP | J:142665 | |||||||||
| Biological Process | GO:1902894 | negative regulation of miRNA transcription | ISO | J:164563 | |||||||||
| Biological Process | GO:0000122 | negative regulation of transcription by RNA polymerase II | ISO | J:164563 | |||||||||
| Biological Process | GO:0000122 | negative regulation of transcription by RNA polymerase II | IBA | J:265628 | |||||||||
| Biological Process | GO:0000122 | negative regulation of transcription by RNA polymerase II | IMP | J:127720 | |||||||||
| Biological Process | GO:0000122 | negative regulation of transcription by RNA polymerase II | IGI | J:132982 | |||||||||
| Biological Process | GO:0000122 | negative regulation of transcription by RNA polymerase II | IMP | J:127720 | |||||||||
| Biological Process | GO:0000122 | negative regulation of transcription by RNA polymerase II | IDA | J:53498 | |||||||||
| Biological Process | GO:0000122 | negative regulation of transcription by RNA polymerase II | IGI | J:118246 | |||||||||
| Biological Process | GO:0000122 | negative regulation of transcription by RNA polymerase II | ISO | J:73065 | |||||||||
| Biological Process | GO:0000122 | negative regulation of transcription by RNA polymerase II | IMP | J:147043 | |||||||||
| Biological Process | GO:0000122 | negative regulation of transcription by RNA polymerase II | IMP | J:127720 | |||||||||
| Biological Process | GO:0000122 | negative regulation of transcription by RNA polymerase II | ISO | J:73065 | |||||||||
| Biological Process | GO:0090312 | positive regulation of protein deacetylation | IDA | J:118246 | |||||||||
| Biological Process | GO:0006476 | protein deacetylation | IDA | J:118246 | |||||||||
| Biological Process | GO:0006476 | protein deacetylation | IDA | J:118246 | |||||||||
| Biological Process | GO:0050821 | protein stabilization | IGI | J:297718 | |||||||||
| Biological Process | GO:0050821 | protein stabilization | IGI | J:297718 | |||||||||
| Biological Process | GO:0010565 | regulation of cellular ketone metabolic process | ISO | J:164563 | |||||||||
| Biological Process | GO:0021537 | telencephalon development | IMP | J:127720 | |||||||||
| Biological Process | GO:0060509 | type I pneumocyte differentiation | IMP | J:178114 | |||||||||
| Biological Process | GO:0060509 | type I pneumocyte differentiation | IGI | J:178114 | |||||||||
| Biological Process | GO:0060509 | type I pneumocyte differentiation | IGI | J:178114 | |||||||||
| Biological Process | GO:0050872 | white fat cell differentiation | IMP | J:142665 | |||||||||
| Biological Process | GO:0050872 | white fat cell differentiation | IMP | J:142665 | |||||||||
Mouse Genome Database (MGD), Gene Expression Database (GXD), Mouse Models of Human Cancer database (MMHCdb) (formerly Mouse Tumor Biology (MTB)), Gene Ontology (GO) |
||
|
Citing These Resources Funding Information Warranty Disclaimer, Privacy Notice, Licensing, & Copyright Send questions and comments to User Support. |
last database update 12/30/2025 MGI 6.24 |
|
|
|
||