About   Help   FAQ
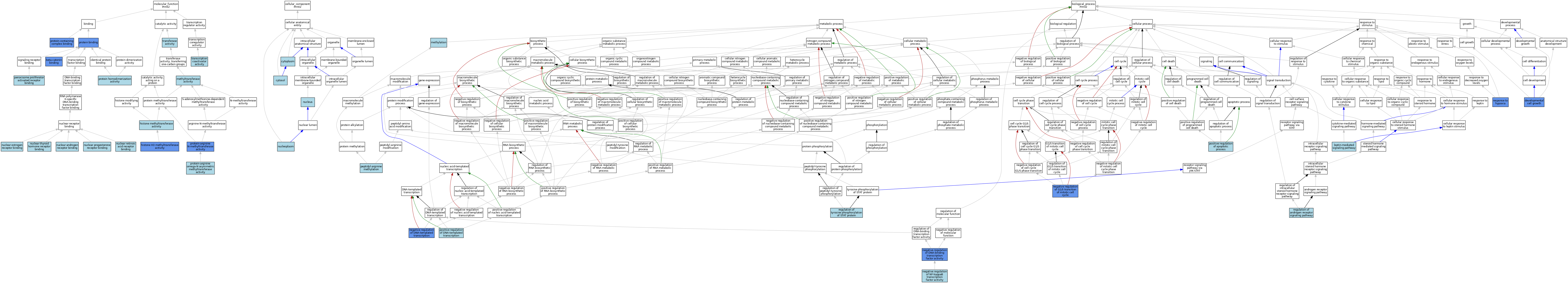
GO Annotations Graph
Symbol
Name
ID
Prmt2
protein arginine N-methyltransferase 2
MGI:1316652

GO annotations  (Text View)    (Tabular View)

A table of the annotations represented in this image is provided below.


Gene Ontology Evidence Code Abbreviations:

Experimental:
EXP
Inferred from experiment
HMP
Inferred from high throughput mutant phenotype
HGI
Inferred from high throughput genetic interaction
HDA
Inferred from high throughput direct assay
HEP
Inferred from high throughput expression pattern
IDA
Inferred from direct assay
IEP
Inferred from expression pattern
IGI
Inferred from genetic interaction
IMP
Inferred from mutant phenotype
IPI
Inferred from physical interaction
Homology:
IAS
Inferred from ancestral sequence
IBA
Inferred from biological aspect of ancestor
IBD
Inferred from biological aspect of descendant
IKR
Inferred from key residues
IMR
Inferred from missing residues
IRD
Inferred from rapid divergence
ISA
Inferred from sequence alignment
ISM
Inferred from sequence model
ISO
Inferred from sequence orthology
ISS
Inferred from sequence or structural similarity
Automated:
IEA
Inferred from electronic annotation
RCA
Reviewed computational analysis
Other:
IC
Inferred by curator
NAS
Non-traceable author statement
ND
No biological data available
TAS
Traceable author statement

CategoryGO IDClassification TermEvidenceReference
Molecular FunctionGO:0008013beta-catenin bindingIPIJ:190282
Molecular FunctionGO:0140938histone H3 methyltransferase activityIDAJ:190282
Molecular FunctionGO:0042054histone methyltransferase activityISOJ:164563
Molecular FunctionGO:0008168methyltransferase activityIEAJ:72247
Molecular FunctionGO:0008168methyltransferase activityIEAJ:60000
Molecular FunctionGO:0050681nuclear androgen receptor bindingISOJ:164563
Molecular FunctionGO:0030331nuclear estrogen receptor bindingISOJ:164563
Molecular FunctionGO:0033142nuclear progesterone receptor bindingISOJ:164563
Molecular FunctionGO:0042974nuclear retinoic acid receptor bindingISOJ:164563
Molecular FunctionGO:0046966nuclear thyroid hormone receptor bindingISOJ:164563
Molecular FunctionGO:0042975peroxisome proliferator activated receptor bindingISOJ:164563
Molecular FunctionGO:0005515protein bindingIPIJ:111352
Molecular FunctionGO:0042803protein homodimerization activityISOJ:164563
Molecular FunctionGO:0016274protein-arginine N-methyltransferase activityIMPJ:178194
Molecular FunctionGO:0035242protein-arginine omega-N asymmetric methyltransferase activityIEAJ:72245
Molecular FunctionGO:0044877protein-containing complex bindingIPIJ:111352
Molecular FunctionGO:0003713transcription coactivator activityISOJ:164563
Molecular FunctionGO:0016740transferase activityIEAJ:60000
Cellular ComponentGO:0005737cytoplasmISOJ:164563
Cellular ComponentGO:0005829cytosolISOJ:164563
Cellular ComponentGO:0005654nucleoplasmISOJ:164563
Cellular ComponentGO:0005634nucleusISOJ:164563
Cellular ComponentGO:0005634nucleusIBAJ:265628
Biological ProcessGO:0048588developmental cell growthIMPJ:178194
Biological ProcessGO:0033210leptin-mediated signaling pathwayNASJ:178194
Biological ProcessGO:0032259methylationNASJ:178194
Biological ProcessGO:0043433negative regulation of DNA-binding transcription factor activityIMPJ:111352
Biological ProcessGO:0045892negative regulation of DNA-templated transcriptionIDAJ:111352
Biological ProcessGO:0045892negative regulation of DNA-templated transcriptionISOJ:164563
Biological ProcessGO:2000134negative regulation of G1/S transition of mitotic cell cycleIMPJ:111352
Biological ProcessGO:0032088negative regulation of NF-kappaB transcription factor activityISOJ:164563
Biological ProcessGO:0018216peptidyl-arginine methylationIEAJ:72247
Biological ProcessGO:0043065positive regulation of apoptotic processISOJ:164563
Biological ProcessGO:0045893positive regulation of DNA-templated transcriptionISOJ:164563
Biological ProcessGO:0060765regulation of androgen receptor signaling pathwayISOJ:164563
Biological ProcessGO:0042509regulation of tyrosine phosphorylation of STAT proteinNASJ:178194
Biological ProcessGO:0001666response to hypoxiaIDAJ:126896

Contributing Projects:
Mouse Genome Database (MGD), Gene Expression Database (GXD), Mouse Models of Human Cancer database (MMHCdb) (formerly Mouse Tumor Biology (MTB)), Gene Ontology (GO)
Citing These Resources
Funding Information
Warranty Disclaimer, Privacy Notice, Licensing, & Copyright
Send questions and comments to User Support.
last database update
12/30/2025
MGI 6.24
The Jackson Laboratory