About   Help   FAQ
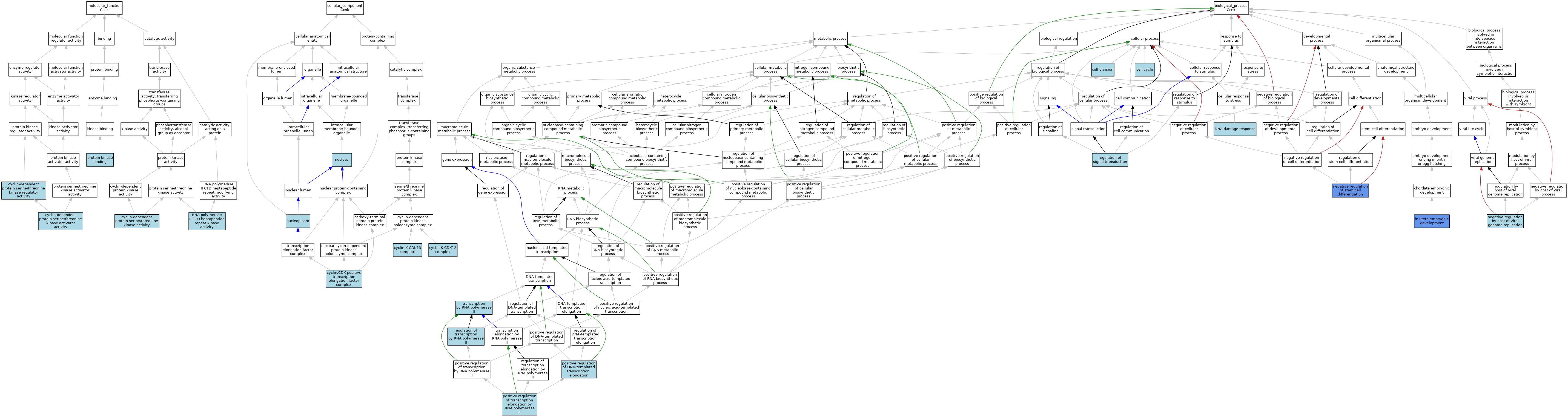
GO Annotations Graph
Symbol
Name
ID
Ccnk
cyclin K
MGI:1276106

GO annotations  (Text View)    (Tabular View)

A table of the annotations represented in this image is provided below.


Gene Ontology Evidence Code Abbreviations:

Experimental:
EXP
Inferred from experiment
HMP
Inferred from high throughput mutant phenotype
HGI
Inferred from high throughput genetic interaction
HDA
Inferred from high throughput direct assay
HEP
Inferred from high throughput expression pattern
IDA
Inferred from direct assay
IEP
Inferred from expression pattern
IGI
Inferred from genetic interaction
IMP
Inferred from mutant phenotype
IPI
Inferred from physical interaction
Homology:
IAS
Inferred from ancestral sequence
IBA
Inferred from biological aspect of ancestor
IBD
Inferred from biological aspect of descendant
IKR
Inferred from key residues
IMR
Inferred from missing residues
IRD
Inferred from rapid divergence
ISA
Inferred from sequence alignment
ISM
Inferred from sequence model
ISO
Inferred from sequence orthology
ISS
Inferred from sequence or structural similarity
Automated:
IEA
Inferred from electronic annotation
RCA
Reviewed computational analysis
Other:
IC
Inferred by curator
NAS
Non-traceable author statement
ND
No biological data available
TAS
Traceable author statement

CategoryGO IDClassification TermEvidenceReference
Molecular FunctionGO:0061575cyclin-dependent protein serine/threonine kinase activator activityIBAJ:265628
Molecular FunctionGO:0004693cyclin-dependent protein serine/threonine kinase activityISOJ:48311
Molecular FunctionGO:0016538cyclin-dependent protein serine/threonine kinase regulator activityIEAJ:72247
Molecular FunctionGO:0019901protein kinase bindingISOJ:73065
Molecular FunctionGO:0008353RNA polymerase II CTD heptapeptide repeat kinase activityISOJ:48311
Cellular ComponentGO:0002944cyclin K-CDK12 complexISOJ:73065
Cellular ComponentGO:0002945cyclin K-CDK13 complexISOJ:73065
Cellular ComponentGO:0008024cyclin/CDK positive transcription elongation factor complexIBAJ:265628
Cellular ComponentGO:0005654nucleoplasmISOJ:164563
Cellular ComponentGO:0005634nucleusIBAJ:265628
Biological ProcessGO:0007049cell cycleIEAJ:60000
Biological ProcessGO:0051301cell divisionIEAJ:60000
Biological ProcessGO:0006974DNA damage responseISOJ:73065
Biological ProcessGO:0001701in utero embryonic developmentIMPJ:177489
Biological ProcessGO:0044828negative regulation by host of viral genome replicationISOJ:164563
Biological ProcessGO:2000737negative regulation of stem cell differentiationIMPJ:192997
Biological ProcessGO:0032786positive regulation of DNA-templated transcription, elongationIBAJ:265628
Biological ProcessGO:0032968positive regulation of transcription elongation by RNA polymerase IIISOJ:164563
Biological ProcessGO:0009966regulation of signal transductionISOJ:164563
Biological ProcessGO:0006357regulation of transcription by RNA polymerase IIIBAJ:265628
Biological ProcessGO:0006366transcription by RNA polymerase IIISOJ:164563

Contributing Projects:
Mouse Genome Database (MGD), Gene Expression Database (GXD), Mouse Models of Human Cancer database (MMHCdb) (formerly Mouse Tumor Biology (MTB)), Gene Ontology (GO)
Citing These Resources
Funding Information
Warranty Disclaimer, Privacy Notice, Licensing, & Copyright
Send questions and comments to User Support.
last database update
12/30/2025
MGI 6.24
The Jackson Laboratory