|
Symbol Name ID |
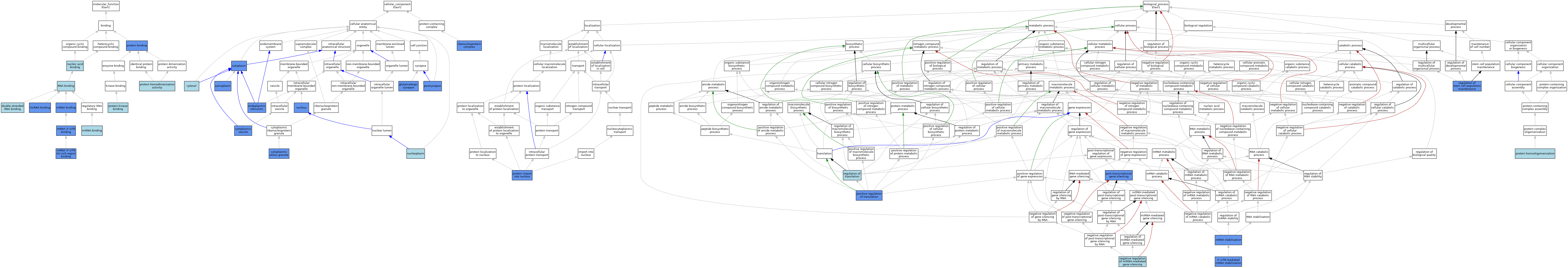
Elavl1
ELAV like RNA binding protein 1 MGI:1100851 |
| Category | GO ID | Classification Term | Evidence | Reference | |||||||||
|---|---|---|---|---|---|---|---|---|---|---|---|---|---|
| Molecular Function | GO:0003725 | double-stranded RNA binding | ISO | J:170947 | |||||||||
| Molecular Function | GO:0106222 | lncRNA binding | IPI | J:245403 | |||||||||
| Molecular Function | GO:0106222 | lncRNA binding | IDA | J:299833 | |||||||||
| Molecular Function | GO:0035198 | miRNA binding | ISO | J:164563 | |||||||||
| Molecular Function | GO:0035925 | mRNA 3'-UTR AU-rich region binding | ISO | J:164563 | |||||||||
| Molecular Function | GO:0035925 | mRNA 3'-UTR AU-rich region binding | IDA | J:235264 | |||||||||
| Molecular Function | GO:0035925 | mRNA 3'-UTR AU-rich region binding | IDA | J:235263 | |||||||||
| Molecular Function | GO:0035925 | mRNA 3'-UTR AU-rich region binding | ISO | J:191937 | |||||||||
| Molecular Function | GO:0003730 | mRNA 3'-UTR binding | IDA | J:207885 | |||||||||
| Molecular Function | GO:0003730 | mRNA 3'-UTR binding | IDA | J:298275 | |||||||||
| Molecular Function | GO:0003730 | mRNA 3'-UTR binding | ISO | J:164563 | |||||||||
| Molecular Function | GO:0003730 | mRNA 3'-UTR binding | ISO | J:155856 | |||||||||
| Molecular Function | GO:0003729 | mRNA binding | IDA | J:235264 | |||||||||
| Molecular Function | GO:0003676 | nucleic acid binding | IEA | J:72247 | |||||||||
| Molecular Function | GO:0005515 | protein binding | IPI | J:175158 | |||||||||
| Molecular Function | GO:0005515 | protein binding | IPI | J:282433 | |||||||||
| Molecular Function | GO:0005515 | protein binding | IPI | J:127486 | |||||||||
| Molecular Function | GO:0042803 | protein homodimerization activity | ISO | J:164563 | |||||||||
| Molecular Function | GO:0019901 | protein kinase binding | ISO | J:155856 | |||||||||
| Molecular Function | GO:0019901 | protein kinase binding | ISO | J:164563 | |||||||||
| Molecular Function | GO:0003723 | RNA binding | ISO | J:164563 | |||||||||
| Molecular Function | GO:0003723 | RNA binding | ISO | J:175944 | |||||||||
| Cellular Component | GO:0005737 | cytoplasm | ISO | J:164563 | |||||||||
| Cellular Component | GO:0005737 | cytoplasm | ISO | J:155856 | |||||||||
| Cellular Component | GO:0005737 | cytoplasm | IDA | J:235264 | |||||||||
| Cellular Component | GO:0010494 | cytoplasmic stress granule | IDA | J:251603 | |||||||||
| Cellular Component | GO:0010494 | cytoplasmic stress granule | IDA | J:259116 | |||||||||
| Cellular Component | GO:0031410 | cytoplasmic vesicle | IPI | J:282433 | |||||||||
| Cellular Component | GO:0005829 | cytosol | ISO | J:164563 | |||||||||
| Cellular Component | GO:0005783 | endoplasmic reticulum | IDA | J:246574 | |||||||||
| Cellular Component | GO:0098978 | glutamatergic synapse | IC | J:228063 | |||||||||
| Cellular Component | GO:0098978 | glutamatergic synapse | IDA | J:228063 | |||||||||
| Cellular Component | GO:0098978 | glutamatergic synapse | IDA | J:228063 | |||||||||
| Cellular Component | GO:0098978 | glutamatergic synapse | IEP | J:228063 | |||||||||
| Cellular Component | GO:0098978 | glutamatergic synapse | IDA | J:228063 | |||||||||
| Cellular Component | GO:0098978 | glutamatergic synapse | IDA | J:228063 | |||||||||
| Cellular Component | GO:0005654 | nucleoplasm | ISO | J:164563 | |||||||||
| Cellular Component | GO:0005634 | nucleus | ISO | J:164563 | |||||||||
| Cellular Component | GO:0005634 | nucleus | ISO | J:155856 | |||||||||
| Cellular Component | GO:0005634 | nucleus | IDA | J:251603 | |||||||||
| Cellular Component | GO:0005634 | nucleus | IDA | J:235264 | |||||||||
| Cellular Component | GO:0005634 | nucleus | IDA | J:246574 | |||||||||
| Cellular Component | GO:0005634 | nucleus | IDA | J:102638 | |||||||||
| Cellular Component | GO:0098794 | postsynapse | IDA | J:228063 | |||||||||
| Cellular Component | GO:0098794 | postsynapse | IDA | J:228063 | |||||||||
| Cellular Component | GO:0098794 | postsynapse | IDA | J:228063 | |||||||||
| Cellular Component | GO:0098794 | postsynapse | IDA | J:228063 | |||||||||
| Cellular Component | GO:0098794 | postsynapse | IEP | J:228063 | |||||||||
| Cellular Component | GO:1990904 | ribonucleoprotein complex | IDA | J:235263 | |||||||||
| Cellular Component | GO:0016528 | sarcoplasm | IDA | J:127486 | |||||||||
| Biological Process | GO:0070935 | 3'-UTR-mediated mRNA stabilization | IDA | J:251603 | |||||||||
| Biological Process | GO:0070935 | 3'-UTR-mediated mRNA stabilization | ISO | J:164563 | |||||||||
| Biological Process | GO:0048255 | mRNA stabilization | IDA | J:246574 | |||||||||
| Biological Process | GO:0048255 | mRNA stabilization | ISO | J:164563 | |||||||||
| Biological Process | GO:0048255 | mRNA stabilization | IMP | J:207885 | |||||||||
| Biological Process | GO:0048255 | mRNA stabilization | IMP | J:175944 | |||||||||
| Biological Process | GO:0048255 | mRNA stabilization | IMP | J:88901 | |||||||||
| Biological Process | GO:0048255 | mRNA stabilization | ISO | J:175944 | |||||||||
| Biological Process | GO:0060965 | negative regulation of miRNA-mediated gene silencing | ISO | J:164563 | |||||||||
| Biological Process | GO:0045727 | positive regulation of translation | IMP | J:175944 | |||||||||
| Biological Process | GO:0045727 | positive regulation of translation | ISO | J:175944 | |||||||||
| Biological Process | GO:0045727 | positive regulation of translation | IDA | J:175944 | |||||||||
| Biological Process | GO:0016441 | post-transcriptional gene silencing | IDA | J:298275 | |||||||||
| Biological Process | GO:0051260 | protein homooligomerization | ISO | J:164563 | |||||||||
| Biological Process | GO:0006606 | protein import into nucleus | IMP | J:246574 | |||||||||
| Biological Process | GO:2000036 | regulation of stem cell population maintenance | IMP | J:207885 | |||||||||
| Biological Process | GO:0006417 | regulation of translation | ISO | J:191937 | |||||||||
Mouse Genome Database (MGD), Gene Expression Database (GXD), Mouse Models of Human Cancer database (MMHCdb) (formerly Mouse Tumor Biology (MTB)), Gene Ontology (GO) |
||
|
Citing These Resources Funding Information Warranty Disclaimer, Privacy Notice, Licensing, & Copyright Send questions and comments to User Support. |
last database update 12/30/2025 MGI 6.24 |
|
|
|
||