About   Help   FAQ
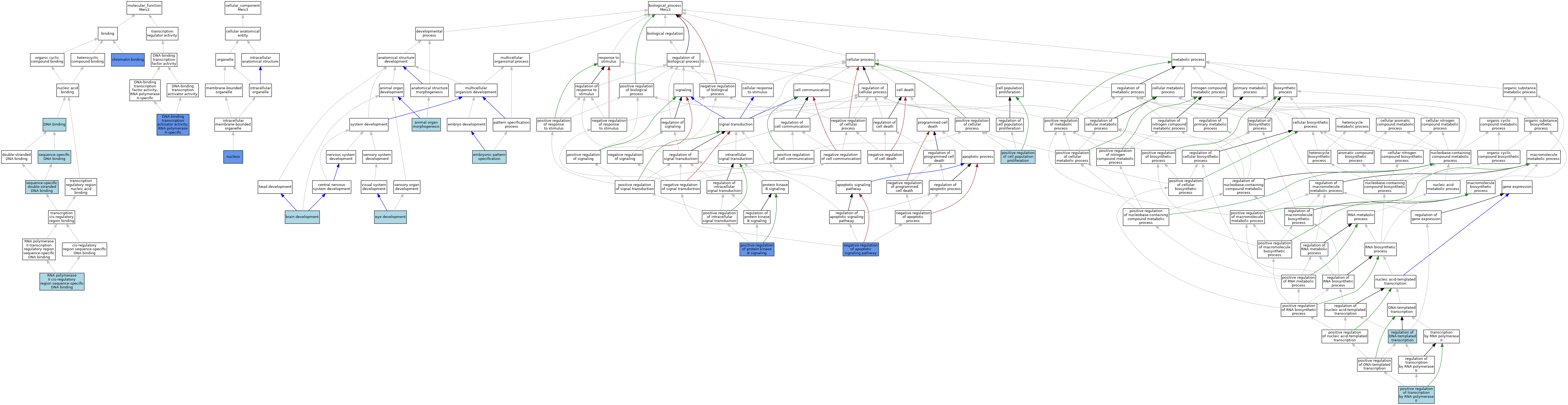
GO Annotations Graph
Symbol
Name
ID
Meis3
Meis homeobox 3
MGI:108519

GO annotations  (Text View)    (Tabular View)

A table of the annotations represented in this image is provided below.


Gene Ontology Evidence Code Abbreviations:

Experimental:
EXP
Inferred from experiment
HMP
Inferred from high throughput mutant phenotype
HGI
Inferred from high throughput genetic interaction
HDA
Inferred from high throughput direct assay
HEP
Inferred from high throughput expression pattern
IDA
Inferred from direct assay
IEP
Inferred from expression pattern
IGI
Inferred from genetic interaction
IMP
Inferred from mutant phenotype
IPI
Inferred from physical interaction
Homology:
IAS
Inferred from ancestral sequence
IBA
Inferred from biological aspect of ancestor
IBD
Inferred from biological aspect of descendant
IKR
Inferred from key residues
IMR
Inferred from missing residues
IRD
Inferred from rapid divergence
ISA
Inferred from sequence alignment
ISM
Inferred from sequence model
ISO
Inferred from sequence orthology
ISS
Inferred from sequence or structural similarity
Automated:
IEA
Inferred from electronic annotation
RCA
Reviewed computational analysis
Other:
IC
Inferred by curator
NAS
Non-traceable author statement
ND
No biological data available
TAS
Traceable author statement

CategoryGO IDClassification TermEvidenceReference
Molecular FunctionGO:0003682chromatin bindingIDAJ:166594
Molecular FunctionGO:0003677DNA bindingIEAJ:60000
Molecular FunctionGO:0003677DNA bindingIEAJ:72247
Molecular FunctionGO:0001228DNA-binding transcription activator activity, RNA polymerase II-specificIBAJ:265628
Molecular FunctionGO:0001228DNA-binding transcription activator activity, RNA polymerase II-specificIDAJ:166594
Molecular FunctionGO:0000978RNA polymerase II cis-regulatory region sequence-specific DNA bindingIBAJ:265628
Molecular FunctionGO:0043565sequence-specific DNA bindingISOJ:73065
Molecular FunctionGO:1990837sequence-specific double-stranded DNA bindingISOJ:164563
Cellular ComponentGO:0005634nucleusIDAJ:166594
Biological ProcessGO:0009887animal organ morphogenesisIBAJ:265628
Biological ProcessGO:0007420brain developmentIBAJ:265628
Biological ProcessGO:0009880embryonic pattern specificationIBAJ:265628
Biological ProcessGO:0001654eye developmentIBAJ:265628
Biological ProcessGO:2001234negative regulation of apoptotic signaling pathwayIMPJ:166594
Biological ProcessGO:0008284positive regulation of cell population proliferationIBAJ:265628
Biological ProcessGO:0051897positive regulation of protein kinase B signalingIMPJ:166594
Biological ProcessGO:0045944positive regulation of transcription by RNA polymerase IIIBAJ:265628
Biological ProcessGO:0006355regulation of DNA-templated transcriptionIEAJ:72247

Contributing Projects:
Mouse Genome Database (MGD), Gene Expression Database (GXD), Mouse Models of Human Cancer database (MMHCdb) (formerly Mouse Tumor Biology (MTB)), Gene Ontology (GO)
Citing These Resources
Funding Information
Warranty Disclaimer, Privacy Notice, Licensing, & Copyright
Send questions and comments to User Support.
last database update
12/30/2025
MGI 6.24
The Jackson Laboratory