|
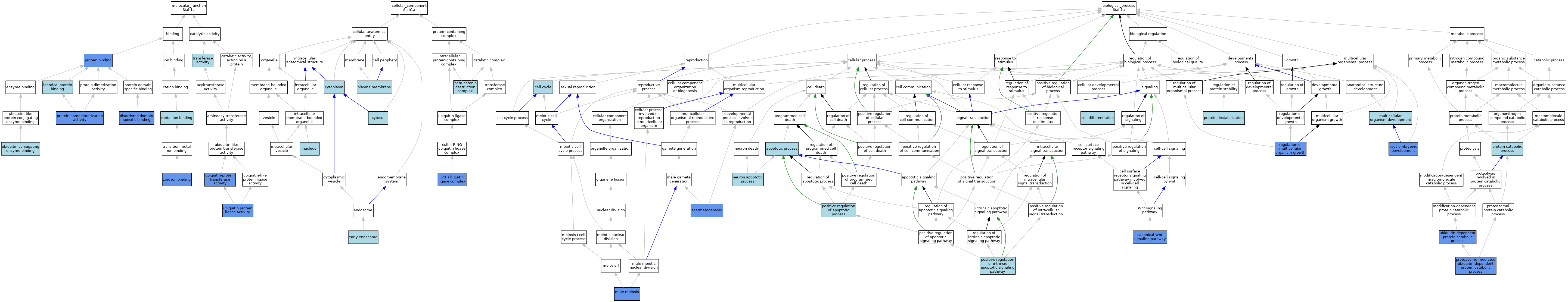
Symbol Name ID |
Siah1a
siah E3 ubiquitin protein ligase 1A MGI:108064 |
| Category | GO ID | Classification Term | Evidence | Reference | |||||||||
|---|---|---|---|---|---|---|---|---|---|---|---|---|---|
| Molecular Function | GO:0097718 | disordered domain specific binding | IPI | J:240284 | |||||||||
| Molecular Function | GO:0042802 | identical protein binding | ISO | J:164563 | |||||||||
| Molecular Function | GO:0046872 | metal ion binding | IEA | J:60000 | |||||||||
| Molecular Function | GO:0005515 | protein binding | IPI | J:82567 | |||||||||
| Molecular Function | GO:0005515 | protein binding | IPI | J:159152 | |||||||||
| Molecular Function | GO:0042803 | protein homodimerization activity | IPI | J:159152 | |||||||||
| Molecular Function | GO:0016740 | transferase activity | IEA | J:60000 | |||||||||
| Molecular Function | GO:0031624 | ubiquitin conjugating enzyme binding | IBA | J:265628 | |||||||||
| Molecular Function | GO:0061630 | ubiquitin protein ligase activity | IMP | J:319952 | |||||||||
| Molecular Function | GO:0061630 | ubiquitin protein ligase activity | IBA | J:265628 | |||||||||
| Molecular Function | GO:0061630 | ubiquitin protein ligase activity | TAS | J:75489 | |||||||||
| Molecular Function | GO:0061630 | ubiquitin protein ligase activity | ISO | J:73065 | |||||||||
| Molecular Function | GO:0004842 | ubiquitin-protein transferase activity | ISO | J:155856 | |||||||||
| Molecular Function | GO:0004842 | ubiquitin-protein transferase activity | ISO | J:164563 | |||||||||
| Molecular Function | GO:0004842 | ubiquitin-protein transferase activity | IDA | J:159152 | |||||||||
| Molecular Function | GO:0008270 | zinc ion binding | ISO | J:164563 | |||||||||
| Molecular Function | GO:0008270 | zinc ion binding | IDA | J:159152 | |||||||||
| Cellular Component | GO:0030877 | beta-catenin destruction complex | ISO | J:164563 | |||||||||
| Cellular Component | GO:0005737 | cytoplasm | IBA | J:265628 | |||||||||
| Cellular Component | GO:0005829 | cytosol | ISO | J:155856 | |||||||||
| Cellular Component | GO:0005769 | early endosome | ISO | J:155856 | |||||||||
| Cellular Component | GO:0005634 | nucleus | ISO | J:155856 | |||||||||
| Cellular Component | GO:0005886 | plasma membrane | ISO | J:155856 | |||||||||
| Cellular Component | GO:0019005 | SCF ubiquitin ligase complex | IMP | J:240284 | |||||||||
| Biological Process | GO:0006915 | apoptotic process | IEA | J:60000 | |||||||||
| Biological Process | GO:0060070 | canonical Wnt signaling pathway | ISO | J:164563 | |||||||||
| Biological Process | GO:0060070 | canonical Wnt signaling pathway | IMP | J:319952 | |||||||||
| Biological Process | GO:0007049 | cell cycle | IEA | J:60000 | |||||||||
| Biological Process | GO:0030154 | cell differentiation | IEA | J:60000 | |||||||||
| Biological Process | GO:0007141 | male meiosis I | IMP | J:75489 | |||||||||
| Biological Process | GO:0007275 | multicellular organism development | IEA | J:72247 | |||||||||
| Biological Process | GO:0007275 | multicellular organism development | IEA | J:60000 | |||||||||
| Biological Process | GO:0051402 | neuron apoptotic process | ISO | J:155856 | |||||||||
| Biological Process | GO:0043065 | positive regulation of apoptotic process | ISO | J:164563 | |||||||||
| Biological Process | GO:2001244 | positive regulation of intrinsic apoptotic signaling pathway | ISO | J:164563 | |||||||||
| Biological Process | GO:0009791 | post-embryonic development | IMP | J:75489 | |||||||||
| Biological Process | GO:0043161 | proteasome-mediated ubiquitin-dependent protein catabolic process | IMP | J:319952 | |||||||||
| Biological Process | GO:0043161 | proteasome-mediated ubiquitin-dependent protein catabolic process | ISO | J:164563 | |||||||||
| Biological Process | GO:0043161 | proteasome-mediated ubiquitin-dependent protein catabolic process | IDA | J:159152 | |||||||||
| Biological Process | GO:0043161 | proteasome-mediated ubiquitin-dependent protein catabolic process | IBA | J:265628 | |||||||||
| Biological Process | GO:0030163 | protein catabolic process | ISO | J:164563 | |||||||||
| Biological Process | GO:0031648 | protein destabilization | ISO | J:155856 | |||||||||
| Biological Process | GO:0040014 | regulation of multicellular organism growth | IMP | J:75489 | |||||||||
| Biological Process | GO:0007283 | spermatogenesis | IMP | J:75489 | |||||||||
| Biological Process | GO:0006511 | ubiquitin-dependent protein catabolic process | ISO | J:155856 | |||||||||
| Biological Process | GO:0006511 | ubiquitin-dependent protein catabolic process | IDA | J:159152 | |||||||||
| Biological Process | GO:0006511 | ubiquitin-dependent protein catabolic process | ISO | J:73065 | |||||||||
Mouse Genome Database (MGD), Gene Expression Database (GXD), Mouse Models of Human Cancer database (MMHCdb) (formerly Mouse Tumor Biology (MTB)), Gene Ontology (GO) |
||
|
Citing These Resources Funding Information Warranty Disclaimer, Privacy Notice, Licensing, & Copyright Send questions and comments to User Support. |
last database update 12/30/2025 MGI 6.24 |
|
|
|
||