About   Help   FAQ
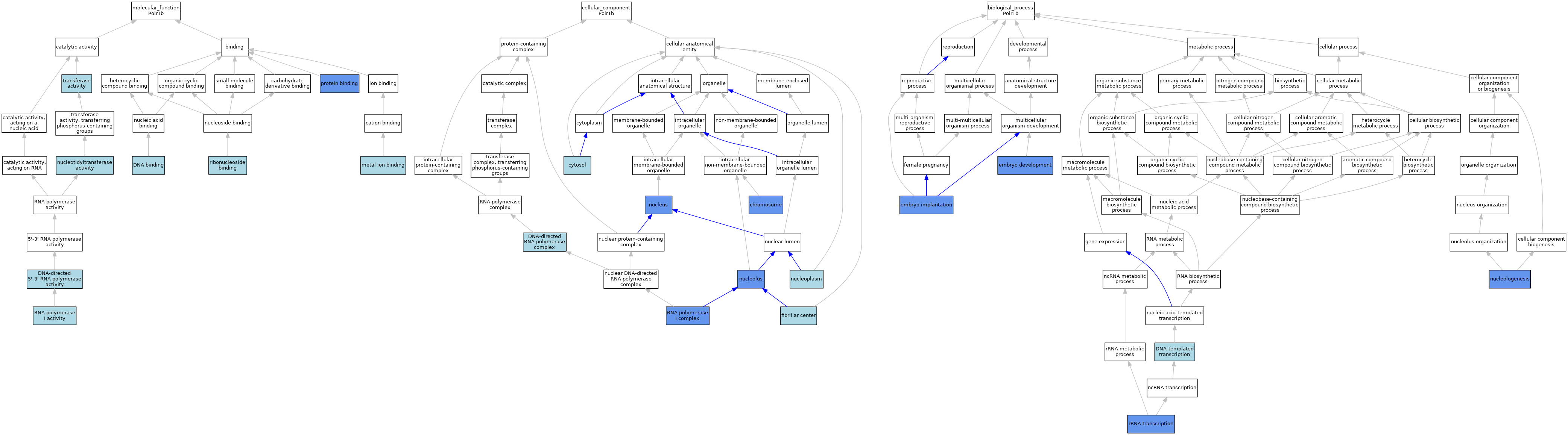
GO Annotations Graph
Symbol
Name
ID
Polr1b
polymerase (RNA) I polypeptide B
MGI:108014

GO annotations  (Text View)    (Tabular View)

A table of the annotations represented in this image is provided below.


Gene Ontology Evidence Code Abbreviations:

Experimental:
EXP
Inferred from experiment
HMP
Inferred from high throughput mutant phenotype
HGI
Inferred from high throughput genetic interaction
HDA
Inferred from high throughput direct assay
HEP
Inferred from high throughput expression pattern
IDA
Inferred from direct assay
IEP
Inferred from expression pattern
IGI
Inferred from genetic interaction
IMP
Inferred from mutant phenotype
IPI
Inferred from physical interaction
Homology:
IAS
Inferred from ancestral sequence
IBA
Inferred from biological aspect of ancestor
IBD
Inferred from biological aspect of descendant
IKR
Inferred from key residues
IMR
Inferred from missing residues
IRD
Inferred from rapid divergence
ISA
Inferred from sequence alignment
ISM
Inferred from sequence model
ISO
Inferred from sequence orthology
ISS
Inferred from sequence or structural similarity
Automated:
IEA
Inferred from electronic annotation
RCA
Reviewed computational analysis
Other:
IC
Inferred by curator
NAS
Non-traceable author statement
ND
No biological data available
TAS
Traceable author statement

CategoryGO IDClassification TermEvidenceReference
Molecular FunctionGO:0003677DNA bindingIEAJ:72247
Molecular FunctionGO:0003899DNA-directed 5'-3' RNA polymerase activityISOJ:155856
Molecular FunctionGO:0046872metal ion bindingIEAJ:60000
Molecular FunctionGO:0016779nucleotidyltransferase activityIEAJ:60000
Molecular FunctionGO:0005515protein bindingIPIJ:78329
Molecular FunctionGO:0005515protein bindingIPIJ:41855
Molecular FunctionGO:0005515protein bindingIPIJ:35801
Molecular FunctionGO:0032549ribonucleoside bindingIEAJ:72247
Molecular FunctionGO:0001054RNA polymerase I activityIBAJ:265628
Molecular FunctionGO:0016740transferase activityIEAJ:60000
Cellular ComponentGO:0005694chromosomeIDAJ:297328
Cellular ComponentGO:0005694chromosomeIDAJ:285969
Cellular ComponentGO:0005694chromosomeIDAJ:268520
Cellular ComponentGO:0005829cytosolISOJ:164563
Cellular ComponentGO:0000428DNA-directed RNA polymerase complexIEAJ:60000
Cellular ComponentGO:0001650fibrillar centerISOJ:164563
Cellular ComponentGO:0005730nucleolusIDAJ:78329
Cellular ComponentGO:0005654nucleoplasmTASReactome:R-MMU-573384
Cellular ComponentGO:0005654nucleoplasmTASReactome:R-MMU-73747
Cellular ComponentGO:0005634nucleusIDAJ:41855
Cellular ComponentGO:0005736RNA polymerase I complexISOJ:155856
Cellular ComponentGO:0005736RNA polymerase I complexIBAJ:265628
Cellular ComponentGO:0005736RNA polymerase I complexIDAJ:41855
Biological ProcessGO:0006351DNA-templated transcriptionIEAJ:72247
Biological ProcessGO:0009790embryo developmentIMPJ:130226
Biological ProcessGO:0007566embryo implantationIMPJ:130226
Biological ProcessGO:0017126nucleologenesisIMPJ:130226
Biological ProcessGO:0009303rRNA transcriptionISOJ:155856
Biological ProcessGO:0009303rRNA transcriptionIMPJ:130226

Contributing Projects:
Mouse Genome Database (MGD), Gene Expression Database (GXD), Mouse Models of Human Cancer database (MMHCdb) (formerly Mouse Tumor Biology (MTB)), Gene Ontology (GO)
Citing These Resources
Funding Information
Warranty Disclaimer, Privacy Notice, Licensing, & Copyright
Send questions and comments to User Support.
last database update
12/30/2025
MGI 6.24
The Jackson Laboratory