|
Symbol Name ID |
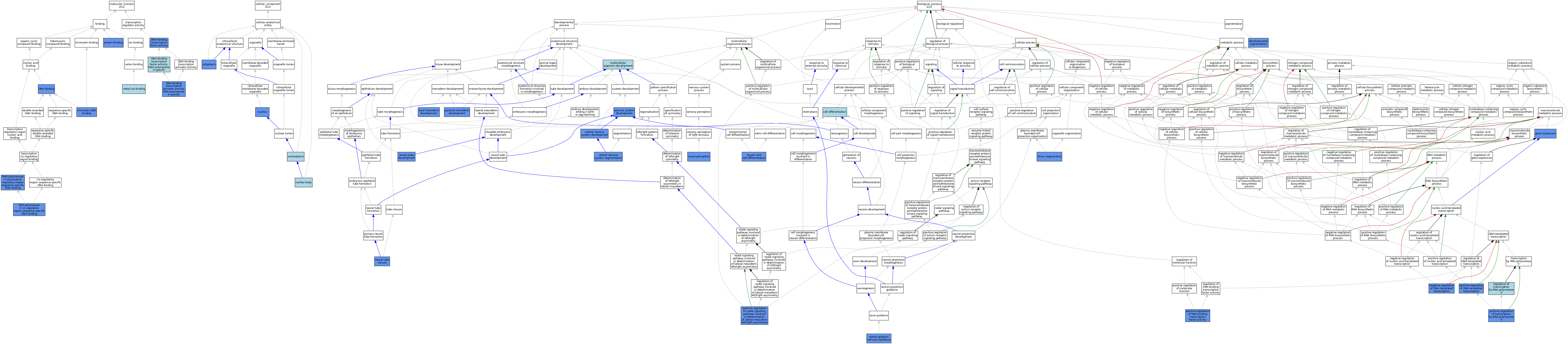
Zic2
zinc finger protein of the cerebellum 2 MGI:106679 |
| Category | GO ID | Classification Term | Evidence | Reference | |||||||||
|---|---|---|---|---|---|---|---|---|---|---|---|---|---|
| Molecular Function | GO:0031490 | chromatin DNA binding | IDA | J:164404 | |||||||||
| Molecular Function | GO:0003677 | DNA binding | IDA | J:130327 | |||||||||
| Molecular Function | GO:0003677 | DNA binding | IDA | J:93136 | |||||||||
| Molecular Function | GO:0001228 | DNA-binding transcription activator activity, RNA polymerase II-specific | IDA | J:169807 | |||||||||
| Molecular Function | GO:0003700 | DNA-binding transcription factor activity | IDA | J:169807 | |||||||||
| Molecular Function | GO:0003700 | DNA-binding transcription factor activity | IDA | J:93136 | |||||||||
| Molecular Function | GO:0000981 | DNA-binding transcription factor activity, RNA polymerase II-specific | IBA | J:265628 | |||||||||
| Molecular Function | GO:0046872 | metal ion binding | IEA | J:60000 | |||||||||
| Molecular Function | GO:0005515 | protein binding | IPI | J:130327 | |||||||||
| Molecular Function | GO:0005515 | protein binding | IPI | J:114033 | |||||||||
| Molecular Function | GO:0005515 | protein binding | IPI | J:169910 | |||||||||
| Molecular Function | GO:0005515 | protein binding | IPI | J:93136 | |||||||||
| Molecular Function | GO:0005515 | protein binding | IPI | J:170532 | |||||||||
| Molecular Function | GO:0000978 | RNA polymerase II cis-regulatory region sequence-specific DNA binding | IDA | J:169807 | |||||||||
| Molecular Function | GO:0000978 | RNA polymerase II cis-regulatory region sequence-specific DNA binding | IBA | J:265628 | |||||||||
| Molecular Function | GO:0000977 | RNA polymerase II transcription regulatory region sequence-specific DNA binding | IDA | J:136993 | |||||||||
| Cellular Component | GO:0005737 | cytoplasm | IDA | J:169910 | |||||||||
| Cellular Component | GO:0005737 | cytoplasm | IDA | J:93136 | |||||||||
| Cellular Component | GO:0005737 | cytoplasm | IDA | J:143129 | |||||||||
| Cellular Component | GO:0016604 | nuclear body | ISO | J:164563 | |||||||||
| Cellular Component | GO:0005654 | nucleoplasm | ISO | J:164563 | |||||||||
| Cellular Component | GO:0005634 | nucleus | IDA | J:169910 | |||||||||
| Cellular Component | GO:0005634 | nucleus | IDA | J:114033 | |||||||||
| Cellular Component | GO:0005634 | nucleus | IDA | J:130327 | |||||||||
| Cellular Component | GO:0005634 | nucleus | IBA | J:265628 | |||||||||
| Cellular Component | GO:0005634 | nucleus | IDA | J:143129 | |||||||||
| Cellular Component | GO:0005634 | nucleus | IDA | J:84357 | |||||||||
| Cellular Component | GO:0005634 | nucleus | IDA | J:93136 | |||||||||
| Biological Process | GO:0048318 | axial mesoderm development | IGI | J:122556 | |||||||||
| Biological Process | GO:0030154 | cell differentiation | IEA | J:60000 | |||||||||
| Biological Process | GO:0007417 | central nervous system development | IBA | J:265628 | |||||||||
| Biological Process | GO:0007417 | central nervous system development | IGI | J:73494 | |||||||||
| Biological Process | GO:0035283 | central nervous system segmentation | IGI | J:122556 | |||||||||
| Biological Process | GO:0044782 | cilium organization | IMP | J:213344 | |||||||||
| Biological Process | GO:0048066 | developmental pigmentation | IMP | J:63816 | |||||||||
| Biological Process | GO:0010467 | gene expression | IMP | J:170532 | |||||||||
| Biological Process | GO:0010467 | gene expression | IGI | J:122556 | |||||||||
| Biological Process | GO:0007275 | multicellular organism development | IEA | J:60000 | |||||||||
| Biological Process | GO:0045892 | negative regulation of DNA-templated transcription | IDA | J:169807 | |||||||||
| Biological Process | GO:0007399 | nervous system development | IMP | J:60644 | |||||||||
| Biological Process | GO:0014033 | neural crest cell differentiation | IMP | J:93195 | |||||||||
| Biological Process | GO:0001840 | neural plate development | IGI | J:122556 | |||||||||
| Biological Process | GO:0001843 | neural tube closure | IMP | J:93195 | |||||||||
| Biological Process | GO:0048339 | paraxial mesoderm development | IGI | J:122556 | |||||||||
| Biological Process | GO:0051091 | positive regulation of DNA-binding transcription factor activity | IDA | J:164404 | |||||||||
| Biological Process | GO:0045893 | positive regulation of DNA-templated transcription | IDA | J:93136 | |||||||||
| Biological Process | GO:0045893 | positive regulation of DNA-templated transcription | IDA | J:164404 | |||||||||
| Biological Process | GO:1900224 | positive regulation of nodal signaling pathway involved in determination of lateral mesoderm left/right asymmetry | IMP | J:213344 | |||||||||
| Biological Process | GO:0045944 | positive regulation of transcription by RNA polymerase II | IDA | J:169807 | |||||||||
| Biological Process | GO:0006357 | regulation of transcription by RNA polymerase II | IBA | J:265628 | |||||||||
| Biological Process | GO:0031290 | retinal ganglion cell axon guidance | IMP | J:85445 | |||||||||
| Biological Process | GO:0007601 | visual perception | IMP | J:85445 | |||||||||
| Biological Process | GO:0007601 | visual perception | IMP | J:164404 | |||||||||
Mouse Genome Database (MGD), Gene Expression Database (GXD), Mouse Models of Human Cancer database (MMHCdb) (formerly Mouse Tumor Biology (MTB)), Gene Ontology (GO) |
||
|
Citing These Resources Funding Information Warranty Disclaimer, Privacy Notice, Licensing, & Copyright Send questions and comments to User Support. |
last database update 12/30/2025 MGI 6.24 |
|
|
|
||