About   Help   FAQ
GO Annotations Graph
Symbol
Name
ID
Psmb6
proteasome (prosome, macropain) subunit, beta type 6
MGI:104880

GO annotations  (Text View)    (Tabular View)

A table of the annotations represented in this image is provided below.


Gene Ontology Evidence Code Abbreviations:

Experimental:
EXP
Inferred from experiment
HMP
Inferred from high throughput mutant phenotype
HGI
Inferred from high throughput genetic interaction
HDA
Inferred from high throughput direct assay
HEP
Inferred from high throughput expression pattern
IDA
Inferred from direct assay
IEP
Inferred from expression pattern
IGI
Inferred from genetic interaction
IMP
Inferred from mutant phenotype
IPI
Inferred from physical interaction
Homology:
IAS
Inferred from ancestral sequence
IBA
Inferred from biological aspect of ancestor
IBD
Inferred from biological aspect of descendant
IKR
Inferred from key residues
IMR
Inferred from missing residues
IRD
Inferred from rapid divergence
ISA
Inferred from sequence alignment
ISM
Inferred from sequence model
ISO
Inferred from sequence orthology
ISS
Inferred from sequence or structural similarity
Automated:
IEA
Inferred from electronic annotation
RCA
Reviewed computational analysis
Other:
IC
Inferred by curator
NAS
Non-traceable author statement
ND
No biological data available
TAS
Traceable author statement

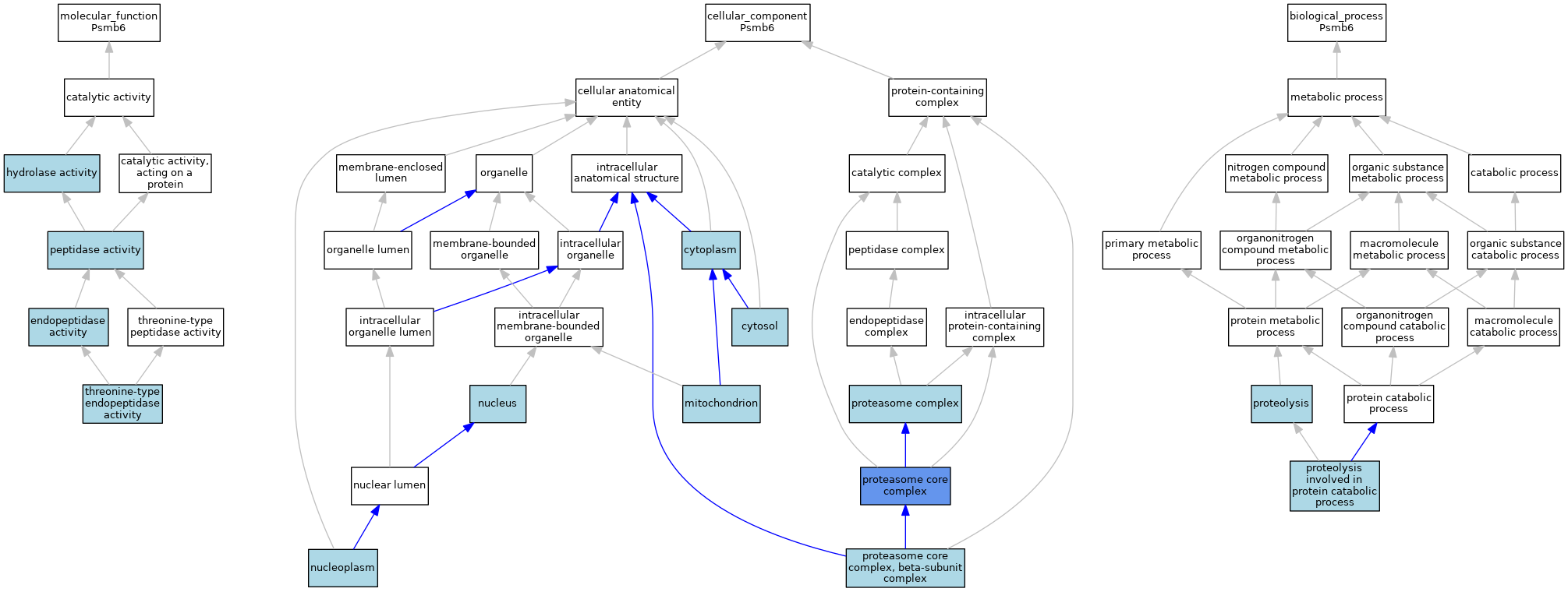
CategoryGO IDClassification TermEvidenceReference
Molecular FunctionGO:0004175endopeptidase activityIBAJ:265628
Molecular FunctionGO:0016787hydrolase activityIEAJ:60000
Molecular FunctionGO:0008233peptidase activityIEAJ:60000
Molecular FunctionGO:0004298threonine-type endopeptidase activityIEAJ:60000
Molecular FunctionGO:0004298threonine-type endopeptidase activityIEAJ:72247
Cellular ComponentGO:0005737cytoplasmISOJ:164563
Cellular ComponentGO:0005829cytosolISOJ:164563
Cellular ComponentGO:0005829cytosolTASReactome:R-MMU-9008115
Cellular ComponentGO:0005829cytosolTASReactome:R-MMU-9009438
Cellular ComponentGO:0005829cytosolTASReactome:R-NUL-1236945
Cellular ComponentGO:0005739mitochondrionISOJ:164563
Cellular ComponentGO:0005654nucleoplasmISOJ:164563
Cellular ComponentGO:0005654nucleoplasmTASReactome:R-MMU-9008717
Cellular ComponentGO:0005634nucleusISOJ:164563
Cellular ComponentGO:0000502proteasome complexISOJ:164563
Cellular ComponentGO:0005839proteasome core complexIDAJ:188902
Cellular ComponentGO:0005839proteasome core complexISOJ:164563
Cellular ComponentGO:0005839proteasome core complexIDAJ:162790
Cellular ComponentGO:0019774proteasome core complex, beta-subunit complexIBAJ:265628
Biological ProcessGO:0006508proteolysisIEAJ:60000
Biological ProcessGO:0051603proteolysis involved in protein catabolic processIEAJ:72247

Contributing Projects:
Mouse Genome Database (MGD), Gene Expression Database (GXD), Mouse Models of Human Cancer database (MMHCdb) (formerly Mouse Tumor Biology (MTB)), Gene Ontology (GO)
Citing These Resources
Funding Information
Warranty Disclaimer, Privacy Notice, Licensing, & Copyright
Send questions and comments to User Support.
last database update
12/30/2025
MGI 6.24
The Jackson Laboratory