|
Source |
Alliance of Genome Resources |



| Category | ID | Classification term | Gene | Evidence | Inferred from | Organism | Reference |
|---|---|---|---|---|---|---|---|
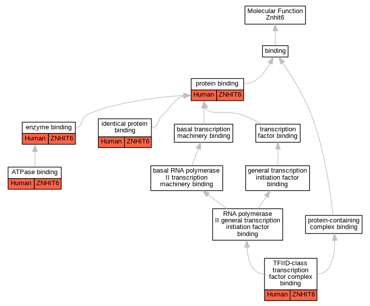
| Molecular Function | GO:0051117 | ATPase binding | ZNHIT6 | IPI | UniProtKB:P60122 | Human | PMID:17636026 |
| Molecular Function | GO:0051117 | ATPase binding | ZNHIT6 | IPI | UniProtKB:Q9WTM5 | Human | PMID:17636026 |
| Molecular Function | GO:0019899 | enzyme binding | ZNHIT6 | IPI | UniProtKB:Q96EB6 | Human | PMID:23382074 |
| Molecular Function | GO:0042802 | identical protein binding | ZNHIT6 | IPI | UniProtKB:Q9NWK9 | Human | PMID:17636026 |
| Molecular Function | GO:0005515 | protein binding | ZNHIT6 | IPI | UniProtKB:P22087 | Human | PMID:17636026 |
| Molecular Function | GO:0005515 | protein binding | ZNHIT6 | IPI | UniProtKB:Q9UHK0 | Human | PMID:17636026 |
| Molecular Function | GO:0005515 | protein binding | ZNHIT6 | IPI | UniProtKB:Q9Y2X3 | Human | PMID:17636026 |
| Molecular Function | GO:0001094 | TFIID-class transcription factor complex binding | ZNHIT6 | IPI | UniProtKB:Q16594 | Human | PMID:17636026 |
| Cellular Component | GO:0070062 | extracellular exosome | ZNHIT6 | HDA | Human | PMID:19056867 | |
| Cellular Component | GO:0070761 | pre-snoRNP complex | ZNHIT6 | IDA | Human | PMID:17636026 | |
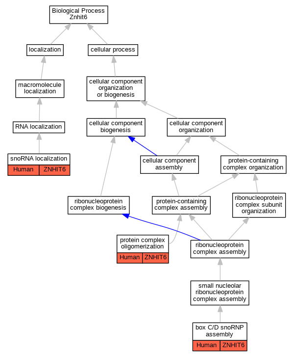
| Biological Process | GO:0000492 | box C/D snoRNP assembly | ZNHIT6 | IMP | Human | PMID:17636026 | |
| Biological Process | GO:0051259 | protein complex oligomerization | ZNHIT6 | IMP | Human | PMID:17636026 | |
| Biological Process | GO:0048254 | snoRNA localization | ZNHIT6 | IMP | Human | PMID:17636026 |
| EXP Inferred from experiment |
| IDA Inferred from direct assay |
| IEP Inferred from expression pattern |
| IGI Inferred from genetic interaction |
| IMP Inferred from mutant phenotype |
| IPI Inferred from physical interaction |
| HTP Inferred from High Throughput Experiment |
| HDA Inferred from High Throughput Direct Assay |
| HMP Inferred from High Throughput Mutant Phenotype |
| HGI Inferred from High Throughput Genetic Interaction |
| HEP Inferred from High Throughput Expression Pattern |
Mouse Genome Database (MGD), Gene Expression Database (GXD), Mouse Models of Human Cancer database (MMHCdb) (formerly Mouse Tumor Biology (MTB)), Gene Ontology (GO) |
||
|
Citing These Resources Funding Information Warranty Disclaimer, Privacy Notice, Licensing, & Copyright Send questions and comments to User Support. |
last database update 12/30/2025 MGI 6.24 |
|
|
|
||