|
Source |
Alliance of Genome Resources |



| Category | ID | Classification term | Gene | Evidence | Inferred from | Organism | Reference |
|---|---|---|---|---|---|---|---|
| Molecular Function | GO:0003682 | chromatin binding | ZFP57 | IDA | Human | PMID:30602440 | |
| Molecular Function | GO:0003682 | chromatin binding | Zfp57 | IDA | Mouse | MGI:MGI:6284037|PMID:30602440 | |
| Molecular Function | GO:0003677 | DNA binding | Zfp57 | IDA | Mouse | PMID:22495301 | |
| Molecular Function | GO:0010385 | double-stranded methylated DNA binding | Zfp57 | IDA | Mouse | MGI:MGI:6284037|PMID:30602440 | |
| Molecular Function | GO:0005515 | protein binding | Zfp57 | IPI | UniProtKB:Q13263 | Mouse | MGI:MGI:3826319|PMID:18854139 |
| Cellular Component | GO:0000792 | heterochromatin | Zfp57 | IDA | Mouse | PMID:15070898 | |
| Cellular Component | GO:0005634 | nucleus | Zfp57 | IDA | Mouse | MGI:MGI:6284037|PMID:30602440 | |
| Cellular Component | GO:0005634 | nucleus | Zfp57 | IDA | Mouse | PMID:8120052 | |
| Cellular Component | GO:0005634 | nucleus | Zfp57 | IDA | Mouse | PMID:15070898 | |
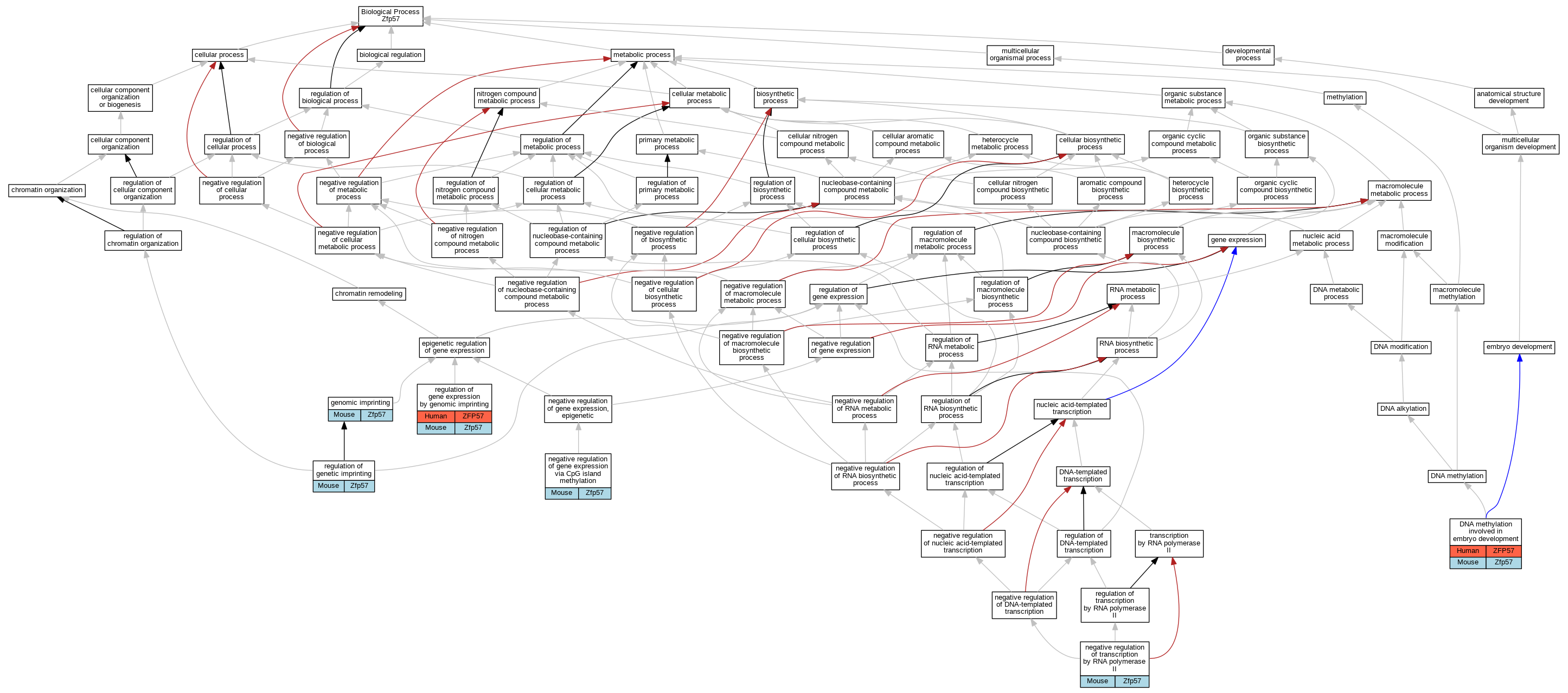
| Biological Process | GO:0043045 | DNA methylation involved in embryo development | ZFP57 | IMP | Human | PMID:18622393 | |
| Biological Process | GO:0043045 | DNA methylation involved in embryo development | Zfp57 | IMP | Mouse | MGI:MGI:3826319|PMID:18854139 | |
| Biological Process | GO:0043045 | DNA methylation involved in embryo development | Zfp57 | IMP | MGI:MGI:3826984 | Mouse | PMID:33500348 |
| Biological Process | GO:0071514 | genomic imprinting | Zfp57 | IMP | MGI:MGI:3826984 | Mouse | PMID:33500348 |
| Biological Process | GO:0044027 | negative regulation of gene expression via CpG island methylation | Zfp57 | IGI | UniProtKB:Q8R2V3 | Mouse | MGI:MGI:6284037|PMID:30602440 |
| Biological Process | GO:0000122 | negative regulation of transcription by RNA polymerase II | Zfp57 | IDA | Mouse | PMID:15070898 | |
| Biological Process | GO:0006349 | regulation of gene expression by genomic imprinting | ZFP57 | IMP | Human | PMID:18622393 | |
| Biological Process | GO:0006349 | regulation of gene expression by genomic imprinting | Zfp57 | IMP | Mouse | MGI:MGI:3826319|PMID:18854139 | |
| Biological Process | GO:0006349 | regulation of gene expression by genomic imprinting | Zfp57 | IMP | MGI:MGI:3826984 | Mouse | PMID:33500348 |
| Biological Process | GO:2000653 | regulation of genetic imprinting | Zfp57 | IGI | UniProtKB:Q8R2V3 | Mouse | MGI:MGI:6284037|PMID:30602440 |
| EXP Inferred from experiment |
| IDA Inferred from direct assay |
| IEP Inferred from expression pattern |
| IGI Inferred from genetic interaction |
| IMP Inferred from mutant phenotype |
| IPI Inferred from physical interaction |
| HTP Inferred from High Throughput Experiment |
| HDA Inferred from High Throughput Direct Assay |
| HMP Inferred from High Throughput Mutant Phenotype |
| HGI Inferred from High Throughput Genetic Interaction |
| HEP Inferred from High Throughput Expression Pattern |
Mouse Genome Database (MGD), Gene Expression Database (GXD), Mouse Models of Human Cancer database (MMHCdb) (formerly Mouse Tumor Biology (MTB)), Gene Ontology (GO) |
||
|
Citing These Resources Funding Information Warranty Disclaimer, Privacy Notice, Licensing, & Copyright Send questions and comments to User Support. |
last database update 05/05/2026 MGI 6.24 |
|
|
|
||