|
Source |
Alliance of Genome Resources |



| Category | ID | Classification term | Gene | Evidence | Inferred from | Organism | Reference |
|---|---|---|---|---|---|---|---|
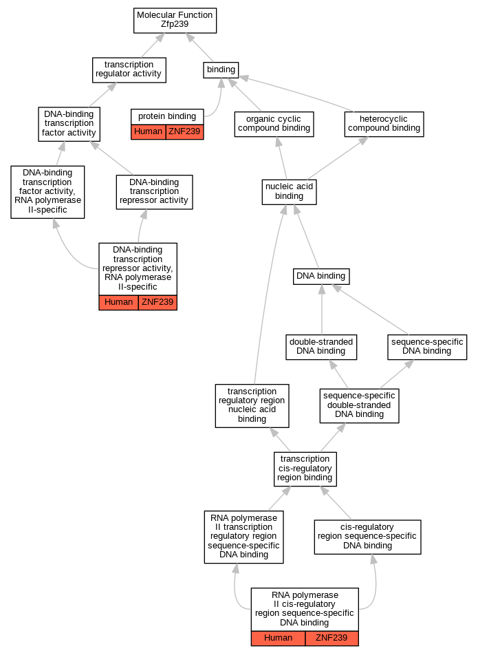
| Molecular Function | GO:0001227 | DNA-binding transcription repressor activity, RNA polymerase II-specific | ZNF239 | IDA | Human | PMID:11278819 | |
| Molecular Function | GO:0001227 | DNA-binding transcription repressor activity, RNA polymerase II-specific | ZNF239 | IMP | Human | PMID:11278819 | |
| Molecular Function | GO:0005515 | protein binding | ZNF239 | IPI | UniProtKB:Q8NHQ1 | Human | PMID:25416956 |
| Molecular Function | GO:0005515 | protein binding | ZNF239 | IPI | UniProtKB:P60371 | Human | PMID:32296183 |
| Molecular Function | GO:0005515 | protein binding | ZNF239 | IPI | UniProtKB:Q15007 | Human | PMID:32296183 |
| Molecular Function | GO:0005515 | protein binding | ZNF239 | IPI | UniProtKB:Q5JR59-3 | Human | PMID:32296183 |
| Molecular Function | GO:0005515 | protein binding | ZNF239 | IPI | UniProtKB:Q8NHQ1 | Human | PMID:32296183 |
| Molecular Function | GO:0005515 | protein binding | ZNF239 | IPI | UniProtKB:Q9BWT7 | Human | PMID:32296183 |
| Molecular Function | GO:0005515 | protein binding | ZNF239 | IPI | UniProtKB:O76024 | Human | PMID:32814053 |
| Molecular Function | GO:0005515 | protein binding | ZNF239 | IPI | UniProtKB:P28799 | Human | PMID:32814053 |
| Molecular Function | GO:0005515 | protein binding | ZNF239 | IPI | UniProtKB:Q7Z699 | Human | PMID:32814053 |
| Molecular Function | GO:0000978 | RNA polymerase II cis-regulatory region sequence-specific DNA binding | ZNF239 | IMP | Human | PMID:11278819 | |
| Biological Process | GO:0000122 | negative regulation of transcription by RNA polymerase II | ZNF239 | IDA | Human | PMID:11278819 |
| EXP Inferred from experiment |
| IDA Inferred from direct assay |
| IEP Inferred from expression pattern |
| IGI Inferred from genetic interaction |
| IMP Inferred from mutant phenotype |
| IPI Inferred from physical interaction |
| HTP Inferred from High Throughput Experiment |
| HDA Inferred from High Throughput Direct Assay |
| HMP Inferred from High Throughput Mutant Phenotype |
| HGI Inferred from High Throughput Genetic Interaction |
| HEP Inferred from High Throughput Expression Pattern |
Mouse Genome Database (MGD), Gene Expression Database (GXD), Mouse Models of Human Cancer database (MMHCdb) (formerly Mouse Tumor Biology (MTB)), Gene Ontology (GO) |
||
|
Citing These Resources Funding Information Warranty Disclaimer, Privacy Notice, Licensing, & Copyright Send questions and comments to User Support. |
last database update 09/30/2025 MGI 6.24 |
|
|
|
||