|
Source |
Alliance of Genome Resources |



| Category | ID | Classification term | Gene | Evidence | Inferred from | Organism | Reference |
|---|---|---|---|---|---|---|---|
| Molecular Function | GO:0062153 | C5-methylcytidine-containing RNA binding | YTHDF2 | IDA | Human | PMID:31815440 | |
| Molecular Function | GO:1990247 | N6-methyladenosine-containing RNA binding | YTHDF2 | IDA | Human | PMID:22575960 | |
| Molecular Function | GO:1990247 | N6-methyladenosine-containing RNA binding | YTHDF2 | IDA | Human | PMID:24284625 | |
| Molecular Function | GO:1990247 | N6-methyladenosine-containing RNA binding | YTHDF2 | IDA | Human | PMID:25412658 | |
| Molecular Function | GO:1990247 | N6-methyladenosine-containing RNA binding | YTHDF2 | IDA | Human | PMID:25412661 | |
| Molecular Function | GO:1990247 | N6-methyladenosine-containing RNA binding | YTHDF2 | IDA | Human | PMID:26046440 | |
| Molecular Function | GO:1990247 | N6-methyladenosine-containing RNA binding | YTHDF2 | IDA | Human | PMID:26318451 | |
| Molecular Function | GO:1990247 | N6-methyladenosine-containing RNA binding | YTHDF2 | IDA | Human | PMID:26458103 | |
| Molecular Function | GO:1990247 | N6-methyladenosine-containing RNA binding | YTHDF2 | IDA | Human | PMID:27558897 | |
| Molecular Function | GO:1990247 | N6-methyladenosine-containing RNA binding | YTHDF2 | IDA | Human | PMID:28106072 | |
| Molecular Function | GO:1990247 | N6-methyladenosine-containing RNA binding | YTHDF2 | IDA | Human | PMID:30559377 | |
| Molecular Function | GO:1990247 | N6-methyladenosine-containing RNA binding | YTHDF2 | IDA | Human | PMID:30930054 | |
| Molecular Function | GO:1990247 | N6-methyladenosine-containing RNA binding | YTHDF2 | IDA | Human | PMID:31292544 | |
| Molecular Function | GO:1990247 | N6-methyladenosine-containing RNA binding | YTHDF2 | IDA | Human | PMID:32169943 | |
| Molecular Function | GO:1990247 | N6-methyladenosine-containing RNA binding | YTHDF2 | IDA | Human | PMID:32451507 | |
| Molecular Function | GO:1990247 | N6-methyladenosine-containing RNA binding | YTHDF2 | IDA | Human | PMID:32492408 | |
| Molecular Function | GO:1990247 | N6-methyladenosine-containing RNA binding | Ythdf2 | IMP | Mouse | MGI:MGI:6316439|PMID:29855337 | |
| Molecular Function | GO:1990247 | N6-methyladenosine-containing RNA binding | ythdf2 | IDA | Zfish | PMID:28192787|ZFIN:ZDB-PUB-170214-2 | |
| Molecular Function | GO:1990247 | N6-methyladenosine-containing RNA binding | ythdf2 | IDA | Zfish | PMID:28869969|ZFIN:ZDB-PUB-170905-1 | |
| Molecular Function | GO:0005515 | protein binding | YTHDF2 | IPI | UniProtKB:P19712:PRO_0000038050 | Human | PMID:24965446 |
| Molecular Function | GO:0005515 | protein binding | YTHDF2 | IPI | UniProtKB:Q7Z739 | Human | PMID:28106072 |
| Molecular Function | GO:0005515 | protein binding | YTHDF2 | IPI | UniProtKB:P52758 | Human | PMID:30930054 |
| Molecular Function | GO:0003723 | RNA binding | YTHDF2 | HDA | Human | PMID:22658674 | |
| Molecular Function | GO:0003723 | RNA binding | YTHDF2 | HDA | Human | PMID:22681889 | |
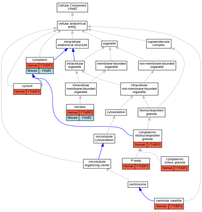
| Cellular Component | GO:0034451 | centriolar satellite | YTHDF2 | IDA | Human | GO_REF:0000052 | |
| Cellular Component | GO:0005737 | cytoplasm | YTHDF2 | IDA | Human | PMID:32492408 | |
| Cellular Component | GO:0005737 | cytoplasm | Ythdf2 | IDA | Mouse | MGI:MGI:5911735|PMID:28867294 | |
| Cellular Component | GO:0005737 | cytoplasm | Ythdf2 | IDA | Mouse | MGI:MGI:6490006|PMID:32943573 | |
| Cellular Component | GO:0036464 | cytoplasmic ribonucleoprotein granule | YTHDF2 | IDA | Human | GO_REF:0000052 | |
| Cellular Component | GO:0010494 | cytoplasmic stress granule | YTHDF2 | IDA | Human | PMID:31292544 | |
| Cellular Component | GO:0010494 | cytoplasmic stress granule | YTHDF2 | IDA | Human | PMID:32451507 | |
| Cellular Component | GO:0005829 | cytosol | YTHDF2 | IDA | Human | GO_REF:0000052 | |
| Cellular Component | GO:0005829 | cytosol | YTHDF2 | IDA | Human | PMID:26458103 | |
| Cellular Component | GO:0005634 | nucleus | YTHDF2 | IDA | Human | PMID:26458103 | |
| Cellular Component | GO:0005634 | nucleus | Ythdf2 | IMP | Mouse | MGI:MGI:6490006|PMID:32943573 | |
| Cellular Component | GO:0000932 | P-body | YTHDF2 | IDA | Human | PMID:24284625 | |
| Cellular Component | GO:0000932 | P-body | YTHDF2 | IDA | Human | PMID:31292544 | |
| Cellular Component | GO:0000932 | P-body | YTHDF2 | IDA | Human | PMID:32492408 | |
| Biological Process | GO:0048598 | embryonic morphogenesis | ythdf2 | IMP | Zfish | PMID:28192787|ZFIN:ZDB-PUB-170214-2 | |
| Biological Process | GO:0098508 | endothelial to hematopoietic transition | ythdf2 | IMP | Zfish | PMID:28869969|ZFIN:ZDB-PUB-170905-1 | |
| Biological Process | GO:0007276 | gamete generation | Ythdf2 | IMP | Mouse | MGI:MGI:6490006|PMID:32943573 | |
| Biological Process | GO:0071425 | hematopoietic stem cell proliferation | Ythdf2 | IMP | Mouse | MGI:MGI:6317061|PMID:30150673 | |
| Biological Process | GO:0071425 | hematopoietic stem cell proliferation | Ythdf2 | IMP | Mouse | MGI:MGI:6316688|PMID:30065315 | |
| Biological Process | GO:0071425 | hematopoietic stem cell proliferation | ythdf2 | IMP | ZFIN:ZDB-MRPHLNO-170406-5 | Zfish | PMID:28869969 |
| Biological Process | GO:0006402 | mRNA catabolic process | YTHDF2 | IDA | Human | PMID:27558897 | |
| Biological Process | GO:0006402 | mRNA catabolic process | YTHDF2 | IDA | Human | PMID:30559377 | |
| Biological Process | GO:0006402 | mRNA catabolic process | YTHDF2 | IDA | Human | PMID:30930054 | |
| Biological Process | GO:0006402 | mRNA catabolic process | Ythdf2 | IMP | Mouse | MGI:MGI:6316439|PMID:29855337 | |
| Biological Process | GO:0006402 | mRNA catabolic process | Ythdf2 | IMP | Mouse | MGI:MGI:6317061|PMID:30150673 | |
| Biological Process | GO:0006402 | mRNA catabolic process | Ythdf2 | IMP | Mouse | MGI:MGI:6316688|PMID:30065315 | |
| Biological Process | GO:0006402 | mRNA catabolic process | ythdf2 | IMP | ZFIN:ZDB-GENO-170505-3 | Zfish | PMID:28192787 |
| Biological Process | GO:0061157 | mRNA destabilization | YTHDF2 | IDA | Human | PMID:27558897 | |
| Biological Process | GO:0061157 | mRNA destabilization | YTHDF2 | IMP | Human | PMID:28106072 | |
| Biological Process | GO:0061157 | mRNA destabilization | YTHDF2 | IDA | Human | PMID:30559377 | |
| Biological Process | GO:0061157 | mRNA destabilization | YTHDF2 | IDA | Human | PMID:30930054 | |
| Biological Process | GO:0061157 | mRNA destabilization | YTHDF2 | IMP | Human | PMID:32169943 | |
| Biological Process | GO:0061157 | mRNA destabilization | YTHDF2 | IDA | Human | PMID:32492408 | |
| Biological Process | GO:0061157 | mRNA destabilization | Ythdf2 | IMP | Mouse | MGI:MGI:6490006|PMID:32943573 | |
| Biological Process | GO:0061157 | mRNA destabilization | Ythdf2 | IMP | Mouse | MGI:MGI:6316439|PMID:29855337 | |
| Biological Process | GO:0061157 | mRNA destabilization | Ythdf2 | IMP | Mouse | MGI:MGI:6508516|PMID:31959747 | |
| Biological Process | GO:0061157 | mRNA destabilization | Ythdf2 | IMP | Mouse | MGI:MGI:6316688|PMID:30065315 | |
| Biological Process | GO:0061157 | mRNA destabilization | Ythdf2 | IMP | Mouse | MGI:MGI:6317061|PMID:30150673 | |
| Biological Process | GO:0061157 | mRNA destabilization | ythdf2 | IDA | Zfish | PMID:28192787|ZFIN:ZDB-PUB-170214-2 | |
| Biological Process | GO:0045746 | negative regulation of Notch signaling pathway | ythdf2 | IMP | Zfish | PMID:28869969|ZFIN:ZDB-PUB-170905-1 | |
| Biological Process | GO:0045746 | negative regulation of Notch signaling pathway | ythdf2 | IMP | ZFIN:ZDB-MRPHLNO-170406-5 | Zfish | PMID:28869969 |
| Biological Process | GO:2000737 | negative regulation of stem cell differentiation | YTHDF2 | IMP | Human | PMID:32169943 | |
| Biological Process | GO:0060339 | negative regulation of type I interferon-mediated signaling pathway | YTHDF2 | IMP | Human | PMID:30559377 | |
| Biological Process | GO:0001556 | oocyte maturation | Ythdf2 | IMP | Mouse | MGI:MGI:5911735|PMID:28867294 | |
| Biological Process | GO:0070925 | organelle assembly | YTHDF2 | IDA | Human | PMID:31292544 | |
| Biological Process | GO:1903679 | positive regulation of cap-independent translational initiation | YTHDF2 | IDA | Human | PMID:26458103 | |
| Biological Process | GO:0030155 | regulation of cell adhesion | Ythdf2 | IMP | Mouse | MGI:MGI:6508516|PMID:31959747 | |
| Biological Process | GO:1902036 | regulation of hematopoietic stem cell differentiation | Ythdf2 | IMP | Mouse | MGI:MGI:6316688|PMID:30065315 | |
| Biological Process | GO:1902036 | regulation of hematopoietic stem cell differentiation | Ythdf2 | IMP | Mouse | MGI:MGI:6317061|PMID:30150673 | |
| Biological Process | GO:1902036 | regulation of hematopoietic stem cell differentiation | ythdf2 | IMP | Zfish | PMID:28869969|ZFIN:ZDB-PUB-170905-1 | |
| Biological Process | GO:1903538 | regulation of meiotic cell cycle process involved in oocyte maturation | Ythdf2 | IMP | Mouse | MGI:MGI:5911735|PMID:28867294 | |
| Biological Process | GO:0043488 | regulation of mRNA stability | YTHDF2 | IMP | Human | PMID:24284625 | |
| Biological Process | GO:0043488 | regulation of mRNA stability | YTHDF2 | IMP | Human | PMID:26046440 | |
| Biological Process | GO:0043488 | regulation of mRNA stability | YTHDF2 | IDA | Human | PMID:32492408 | |
| Biological Process | GO:0043488 | regulation of mRNA stability | Ythdf2 | IMP | Mouse | MGI:MGI:6490006|PMID:32943573 | |
| Biological Process | GO:0050767 | regulation of neurogenesis | YTHDF2 | IMP | Human | PMID:32169943 | |
| Biological Process | GO:0050767 | regulation of neurogenesis | Ythdf2 | IMP | Mouse | MGI:MGI:6316439|PMID:29855337 | |
| Biological Process | GO:2000232 | regulation of rRNA processing | YTHDF2 | IMP | Human | PMID:31815440 | |
| Biological Process | GO:0006401 | RNA catabolic process | ythdf2 | IMP | ZFIN:ZDB-GENO-170505-3 | Zfish | PMID:28192787 |
| Biological Process | GO:0007284 | spermatogonial cell division | Ythdf2 | IMP | Mouse | MGI:MGI:6508516|PMID:31959747 | |
| Biological Process | GO:0034063 | stress granule assembly | YTHDF2 | IDA | Human | PMID:32451507 |
| EXP Inferred from experiment |
| IDA Inferred from direct assay |
| IEP Inferred from expression pattern |
| IGI Inferred from genetic interaction |
| IMP Inferred from mutant phenotype |
| IPI Inferred from physical interaction |
| HTP Inferred from High Throughput Experiment |
| HDA Inferred from High Throughput Direct Assay |
| HMP Inferred from High Throughput Mutant Phenotype |
| HGI Inferred from High Throughput Genetic Interaction |
| HEP Inferred from High Throughput Expression Pattern |
Mouse Genome Database (MGD), Gene Expression Database (GXD), Mouse Models of Human Cancer database (MMHCdb) (formerly Mouse Tumor Biology (MTB)), Gene Ontology (GO) |
||
|
Citing These Resources Funding Information Warranty Disclaimer, Privacy Notice, Licensing, & Copyright Send questions and comments to User Support. |
last database update 05/05/2026 MGI 6.24 |
|
|
|
||