|
Source |
Alliance of Genome Resources |



| Category | ID | Classification term | Gene | Evidence | Inferred from | Organism | Reference |
|---|---|---|---|---|---|---|---|
| Molecular Function | GO:0005049 | nuclear export signal receptor activity | XPO6 | IDA | Human | PMID:14592989 | |
| Molecular Function | GO:0005515 | protein binding | XPO6 | IPI | UniProtKB:P60709 | Human | PMID:14592989 |
| Molecular Function | GO:0005515 | protein binding | XPO6 | IPI | UniProtKB:P37198 | Human | PMID:16189514 |
| Molecular Function | GO:0005515 | protein binding | XPO6 | IPI | UniProtKB:P37198 | Human | PMID:21516116 |
| Molecular Function | GO:0005515 | protein binding | XPO6 | IPI | UniProtKB:P37198 | Human | PMID:29892012 |
| Cellular Component | GO:0005829 | cytosol | XPO6 | IDA | Human | GO_REF:0000052 | |
| Cellular Component | GO:0005730 | nucleolus | XPO6 | IDA | Human | GO_REF:0000052 | |
| Cellular Component | GO:0005654 | nucleoplasm | XPO6 | IDA | Human | GO_REF:0000052 | |
| Cellular Component | GO:0005886 | plasma membrane | XPO6 | IDA | Human | GO_REF:0000052 | |
| Cellular Component | GO:0032991 | protein-containing complex | XPO6 | IDA | Human | PMID:28246125 | |
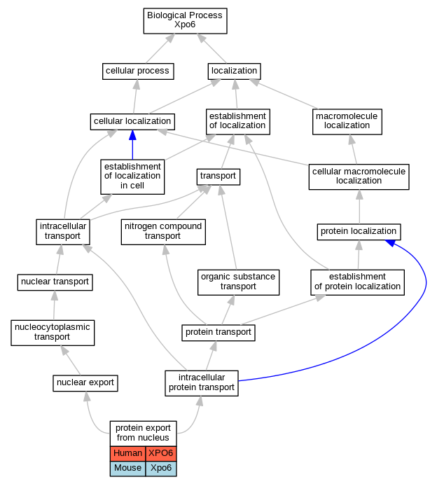
| Biological Process | GO:0006611 | protein export from nucleus | XPO6 | IDA | Human | PMID:14592989 | |
| Biological Process | GO:0006611 | protein export from nucleus | Xpo6 | IMP | Mouse | MGI:MGI:6202222|PMID:22323606 |
| EXP Inferred from experiment |
| IDA Inferred from direct assay |
| IEP Inferred from expression pattern |
| IGI Inferred from genetic interaction |
| IMP Inferred from mutant phenotype |
| IPI Inferred from physical interaction |
| HTP Inferred from High Throughput Experiment |
| HDA Inferred from High Throughput Direct Assay |
| HMP Inferred from High Throughput Mutant Phenotype |
| HGI Inferred from High Throughput Genetic Interaction |
| HEP Inferred from High Throughput Expression Pattern |
Mouse Genome Database (MGD), Gene Expression Database (GXD), Mouse Models of Human Cancer database (MMHCdb) (formerly Mouse Tumor Biology (MTB)), Gene Ontology (GO) |
||
|
Citing These Resources Funding Information Warranty Disclaimer, Privacy Notice, Licensing, & Copyright Send questions and comments to User Support. |
last database update 04/07/2026 MGI 6.24 |
|
|
|
||