|
Source |
Alliance of Genome Resources |



| Category | ID | Classification term | Gene | Evidence | Inferred from | Organism | Reference |
|---|---|---|---|---|---|---|---|
| Molecular Function | GO:0080025 | phosphatidylinositol-3,5-bisphosphate binding | WIPI2 | IDA | Human | PMID:20505359 | |
| Molecular Function | GO:0080025 | phosphatidylinositol-3,5-bisphosphate binding | WIPI2 | IDA | Human | PMID:28561066 | |
| Molecular Function | GO:0032266 | phosphatidylinositol-3-phosphate binding | WIPI2 | IDA | Human | PMID:20505359 | |
| Molecular Function | GO:0032266 | phosphatidylinositol-3-phosphate binding | WIPI2 | IDA | Human | PMID:28561066 | |
| Molecular Function | GO:0032266 | phosphatidylinositol-3-phosphate binding | Wipi2 | IDA | Mouse | PMID:24954904 | |
| Molecular Function | GO:0005515 | protein binding | WIPI2 | IPI | UniProtKB:Q9NUX5 | Human | PMID:21044950 |
| Molecular Function | GO:0005515 | protein binding | WIPI2 | IPI | UniProtKB:Q7Z6L1 | Human | PMID:21575909 |
| Molecular Function | GO:0005515 | protein binding | WIPI2 | IPI | UniProtKB:Q15041 | Human | PMID:25416956 |
| Molecular Function | GO:0005515 | protein binding | WIPI2 | IPI | UniProtKB:Q9UI14 | Human | PMID:25416956 |
| Molecular Function | GO:0005515 | protein binding | WIPI2 | IPI | UniProtKB:Q5MNZ9 | Human | PMID:28561066 |
| Molecular Function | GO:0005515 | protein binding | WIPI2 | IPI | UniProtKB:Q676U5 | Human | PMID:28561066 |
| Molecular Function | GO:0005515 | protein binding | WIPI2 | IPI | UniProtKB:Q9Y484 | Human | PMID:28561066 |
| Molecular Function | GO:0005515 | protein binding | WIPI2 | IPI | UniProtKB:O75385 | Human | PMID:28890335 |
| Molecular Function | GO:0005515 | protein binding | WIPI2 | IPI | UniProtKB:O75385,UniProtKB:Q8TDY2 | Human | PMID:28890335 |
| Molecular Function | GO:0005515 | protein binding | WIPI2 | IPI | UniProtKB:Q8TDY2 | Human | PMID:28890335 |
| Molecular Function | GO:0005515 | protein binding | Wipi2 | IPI | PR:Q8C0J2 | Mouse | PMID:24954904 |
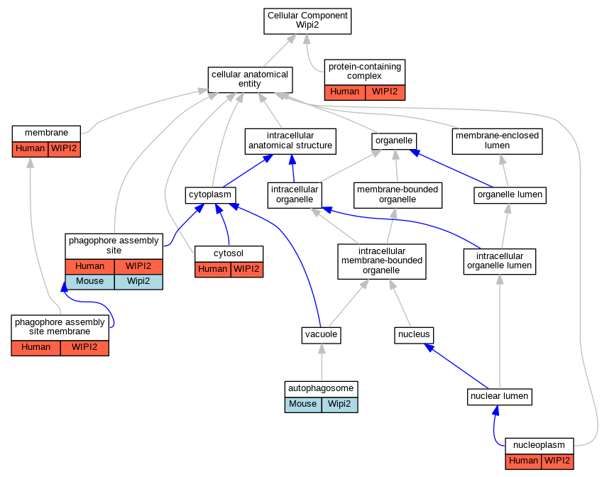
| Cellular Component | GO:0005776 | autophagosome | Wipi2 | IDA | Mouse | PMID:24954904 | |
| Cellular Component | GO:0005829 | cytosol | WIPI2 | IDA | Human | GO_REF:0000052 | |
| Cellular Component | GO:0005829 | cytosol | WIPI2 | IDA | Human | PMID:20505359 | |
| Cellular Component | GO:0016020 | membrane | WIPI2 | IDA | Human | PMID:25578879 | |
| Cellular Component | GO:0005654 | nucleoplasm | WIPI2 | IDA | Human | GO_REF:0000052 | |
| Cellular Component | GO:0000407 | phagophore assembly site | WIPI2 | IDA | Human | PMID:22456507 | |
| Cellular Component | GO:0000407 | phagophore assembly site | WIPI2 | IDA | Human | PMID:28561066 | |
| Cellular Component | GO:0000407 | phagophore assembly site | WIPI2 | IDA | Human | PMID:33499712 | |
| Cellular Component | GO:0000407 | phagophore assembly site | Wipi2 | IDA | Mouse | PMID:24954904 | |
| Cellular Component | GO:0034045 | phagophore assembly site membrane | WIPI2 | IDA | Human | PMID:20505359 | |
| Cellular Component | GO:0032991 | protein-containing complex | WIPI2 | IDA | Human | GO_REF:0000054 | |
| Biological Process | GO:0000045 | autophagosome assembly | WIPI2 | IMP | Human | PMID:20505359 | |
| Biological Process | GO:0000045 | autophagosome assembly | WIPI2 | IMP | Human | PMID:28561066 | |
| Biological Process | GO:0000045 | autophagosome assembly | WIPI2 | IDA | Human | PMID:28890335 | |
| Biological Process | GO:0009267 | cellular response to starvation | WIPI2 | IDA | Human | PMID:28561066 | |
| Biological Process | GO:0061739 | protein lipidation involved in autophagosome assembly | Wipi2 | IDA | Mouse | PMID:24954904 | |
| Biological Process | GO:0034497 | protein localization to phagophore assembly site | WIPI2 | IMP | Human | PMID:28561066 | |
| Biological Process | GO:0034497 | protein localization to phagophore assembly site | Wipi2 | IPI | PR:Q8C0J2 | Mouse | PMID:24954904 |
| Biological Process | GO:0098792 | xenophagy | Wipi2 | IPI | PR:Q8C0J2 | Mouse | PMID:24954904 |
| EXP Inferred from experiment |
| IDA Inferred from direct assay |
| IEP Inferred from expression pattern |
| IGI Inferred from genetic interaction |
| IMP Inferred from mutant phenotype |
| IPI Inferred from physical interaction |
| HTP Inferred from High Throughput Experiment |
| HDA Inferred from High Throughput Direct Assay |
| HMP Inferred from High Throughput Mutant Phenotype |
| HGI Inferred from High Throughput Genetic Interaction |
| HEP Inferred from High Throughput Expression Pattern |
Mouse Genome Database (MGD), Gene Expression Database (GXD), Mouse Models of Human Cancer database (MMHCdb) (formerly Mouse Tumor Biology (MTB)), Gene Ontology (GO) |
||
|
Citing These Resources Funding Information Warranty Disclaimer, Privacy Notice, Licensing, & Copyright Send questions and comments to User Support. |
last database update 05/05/2026 MGI 6.24 |
|
|
|
||