|
Source |
Alliance of Genome Resources |



| Category | ID | Classification term | Gene | Evidence | Inferred from | Organism | Reference |
|---|---|---|---|---|---|---|---|
| Molecular Function | GO:0008327 | methyl-CpG binding | WDR77 | IDA | Human | PMID:25284789 | |
| Molecular Function | GO:0030374 | nuclear receptor coactivator activity | WDR77 | IGI | UniProtKB:P10275 | Human | PMID:12972618 |
| Molecular Function | GO:0005515 | protein binding | WDR77 | IPI | UniProtKB:O14744 | Human | PMID:11756452 |
| Molecular Function | GO:0005515 | protein binding | WDR77 | IPI | UniProtKB:Q8BUV6 | Human | PMID:16087681 |
| Molecular Function | GO:0005515 | protein binding | WDR77 | IPI | UniProtKB:P27695 | Human | PMID:19188445 |
| Molecular Function | GO:0005515 | protein binding | WDR77 | IPI | UniProtKB:O14744 | Human | PMID:20951943 |
| Molecular Function | GO:0005515 | protein binding | WDR77 | IPI | UniProtKB:O14744 | Human | PMID:22365833 |
| Molecular Function | GO:0005515 | protein binding | WDR77 | IPI | UniProtKB:O14744 | Human | PMID:23071334 |
| Molecular Function | GO:0005515 | protein binding | WDR77 | IPI | UniProtKB:O14744 | Human | PMID:23892143 |
| Molecular Function | GO:0005515 | protein binding | WDR77 | IPI | UniProtKB:P03418 | Human | PMID:23892143 |
| Molecular Function | GO:0005515 | protein binding | WDR77 | IPI | UniProtKB:Q9Y3Y2 | Human | PMID:25284789 |
| Molecular Function | GO:0005515 | protein binding | WDR77 | IPI | UniProtKB:O14744 | Human | PMID:26763441 |
| Molecular Function | GO:0005515 | protein binding | WDR77 | IPI | UniProtKB:O14744 | Human | PMID:26912361 |
| Molecular Function | GO:0005515 | protein binding | WDR77 | IPI | UniProtKB:O60333-2 | Human | PMID:32814053 |
| Molecular Function | GO:0005515 | protein binding | WDR77 | IPI | UniProtKB:O76024 | Human | PMID:32814053 |
| Molecular Function | GO:0005515 | protein binding | WDR77 | IPI | UniProtKB:P04792 | Human | PMID:32814053 |
| Molecular Function | GO:0005515 | protein binding | WDR77 | IPI | UniProtKB:P13473-2 | Human | PMID:32814053 |
| Molecular Function | GO:0005515 | protein binding | WDR77 | IPI | UniProtKB:P55212 | Human | PMID:32814053 |
| Molecular Function | GO:0005515 | protein binding | WDR77 | IPI | UniProtKB:P62826 | Human | PMID:32814053 |
| Molecular Function | GO:0005515 | protein binding | WDR77 | IPI | UniProtKB:Q9Y3C5 | Human | PMID:32814053 |
| Molecular Function | GO:0005515 | protein binding | WDR77 | IPI | UniProtKB:Q6ZV65 | Human | PMID:33376131 |
| Molecular Function | GO:0005515 | protein binding | Wdr77 | IPI | PR:E9Q9D5 | Mouse | PMID:23055941 |
| Molecular Function | GO:1990756 | ubiquitin ligase-substrate adaptor activity | Wdr77 | IDA | Mouse | MGI:MGI:7334688|PMID:35197566 | |
| Cellular Component | GO:0031465 | Cul4B-RING E3 ubiquitin ligase complex | Wdr77 | IDA | Mouse | MGI:MGI:7334688|PMID:35197566 | |
| Cellular Component | GO:0005737 | cytoplasm | WDR77 | IGI | UniProtKB:P10275 | Human | PMID:12972618 |
| Cellular Component | GO:0005737 | cytoplasm | WDR77 | IDA | Human | PMID:19188445 | |
| Cellular Component | GO:0005829 | cytosol | WDR77 | IDA | Human | GO_REF:0000052 | |
| Cellular Component | GO:0005829 | cytosol | WDR77 | IDA | Human | PMID:18984161 | |
| Cellular Component | GO:0005829 | cytosol | WDR77 | IDA | Human | PMID:21081503 | |
| Cellular Component | GO:0005794 | Golgi apparatus | WDR77 | IDA | Human | GO_REF:0000052 | |
| Cellular Component | GO:0034709 | methylosome | WDR77 | IDA | Human | PMID:11756452 | |
| Cellular Component | GO:0034709 | methylosome | WDR77 | IDA | Human | PMID:18984161 | |
| Cellular Component | GO:0034709 | methylosome | WDR77 | IDA | Human | PMID:25284789 | |
| Cellular Component | GO:0005654 | nucleoplasm | WDR77 | IDA | Human | GO_REF:0000052 | |
| Cellular Component | GO:0005634 | nucleus | WDR77 | IGI | UniProtKB:P10275 | Human | PMID:12972618 |
| Cellular Component | GO:0005634 | nucleus | WDR77 | IDA | Human | PMID:21081503 | |
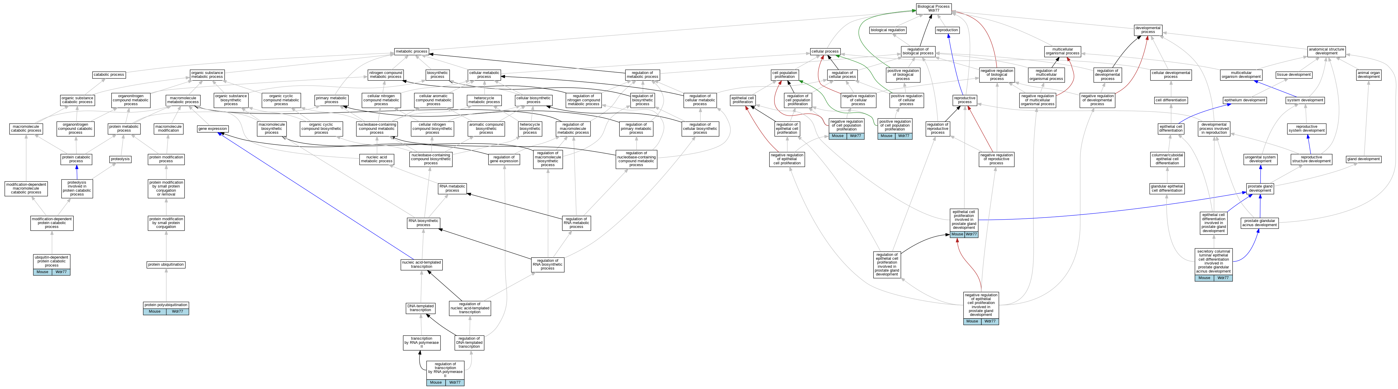
| Biological Process | GO:0060767 | epithelial cell proliferation involved in prostate gland development | Wdr77 | IMP | MGI:MGI:3798419 | Mouse | PMID:17032745 |
| Biological Process | GO:0008285 | negative regulation of cell population proliferation | Wdr77 | IGI | UniProtKB:P10275 | Mouse | PMID:18356297 |
| Biological Process | GO:0060770 | negative regulation of epithelial cell proliferation involved in prostate gland development | Wdr77 | IMP | MGI:MGI:3798419 | Mouse | PMID:17032745 |
| Biological Process | GO:0008284 | positive regulation of cell population proliferation | Wdr77 | IGI | UniProtKB:P10275 | Mouse | PMID:18356297 |
| Biological Process | GO:0000209 | protein polyubiquitination | Wdr77 | IDA | Mouse | MGI:MGI:7334688|PMID:35197566 | |
| Biological Process | GO:0006357 | regulation of transcription by RNA polymerase II | Wdr77 | IMP | MGI:MGI:3798419 | Mouse | PMID:17032745 |
| Biological Process | GO:0060528 | secretory columnal luminar epithelial cell differentiation involved in prostate glandular acinus development | Wdr77 | IMP | MGI:MGI:3798419 | Mouse | PMID:17032745 |
| Biological Process | GO:0006511 | ubiquitin-dependent protein catabolic process | Wdr77 | IDA | Mouse | MGI:MGI:7334688|PMID:35197566 |
| EXP Inferred from experiment |
| IDA Inferred from direct assay |
| IEP Inferred from expression pattern |
| IGI Inferred from genetic interaction |
| IMP Inferred from mutant phenotype |
| IPI Inferred from physical interaction |
| HTP Inferred from High Throughput Experiment |
| HDA Inferred from High Throughput Direct Assay |
| HMP Inferred from High Throughput Mutant Phenotype |
| HGI Inferred from High Throughput Genetic Interaction |
| HEP Inferred from High Throughput Expression Pattern |
Mouse Genome Database (MGD), Gene Expression Database (GXD), Mouse Models of Human Cancer database (MMHCdb) (formerly Mouse Tumor Biology (MTB)), Gene Ontology (GO) |
||
|
Citing These Resources Funding Information Warranty Disclaimer, Privacy Notice, Licensing, & Copyright Send questions and comments to User Support. |
last database update 05/05/2026 MGI 6.24 |
|
|
|
||