|
Source |
Alliance of Genome Resources |



| Category | ID | Classification term | Gene | Evidence | Inferred from | Organism | Reference |
|---|---|---|---|---|---|---|---|
| Molecular Function | GO:0005515 | protein binding | WDR43 | IPI | UniProtKB:Q969X6 | Human | PMID:22916032 |
| Molecular Function | GO:0005515 | protein binding | WDR43 | IPI | UniProtKB:Q969X6 | Human | PMID:24219289 |
| Molecular Function | GO:0005515 | protein binding | WDR43 | IPI | UniProtKB:Q969X6 | Human | PMID:28514442 |
| Molecular Function | GO:0005515 | protein binding | Wdr43 | IPI | UniProtKB:Q62383|UniProtKB:Q99J95|UniProtKB:Q9JIK5 | Mouse | MGI:MGI:6323527|PMID:31128943 |
| Molecular Function | GO:0003723 | RNA binding | WDR43 | HDA | Human | PMID:22658674 | |
| Molecular Function | GO:0000993 | RNA polymerase II complex binding | Wdr43 | IDA | Mouse | MGI:MGI:6323527|PMID:31128943 | |
| Molecular Function | GO:0003711 | transcription elongation factor activity | Wdr43 | IMP | Mouse | MGI:MGI:6323527|PMID:31128943 | |
| Cellular Component | GO:0000785 | chromatin | Wdr43 | IDA | Mouse | MGI:MGI:6323527|PMID:31128943 | |
| Cellular Component | GO:0001650 | fibrillar center | WDR43 | IDA | Human | PMID:24219289 | |
| Cellular Component | GO:0005730 | nucleolus | WDR43 | IDA | Human | PMID:17699751 | |
| Cellular Component | GO:0005730 | nucleolus | WDR43 | IDA | Human | PMID:24219289 | |
| Cellular Component | GO:0005730 | nucleolus | Wdr43 | IDA | Mouse | MGI:MGI:6323527|PMID:31128943 | |
| Cellular Component | GO:0005654 | nucleoplasm | Wdr43 | IDA | Mouse | MGI:MGI:6323527|PMID:31128943 | |
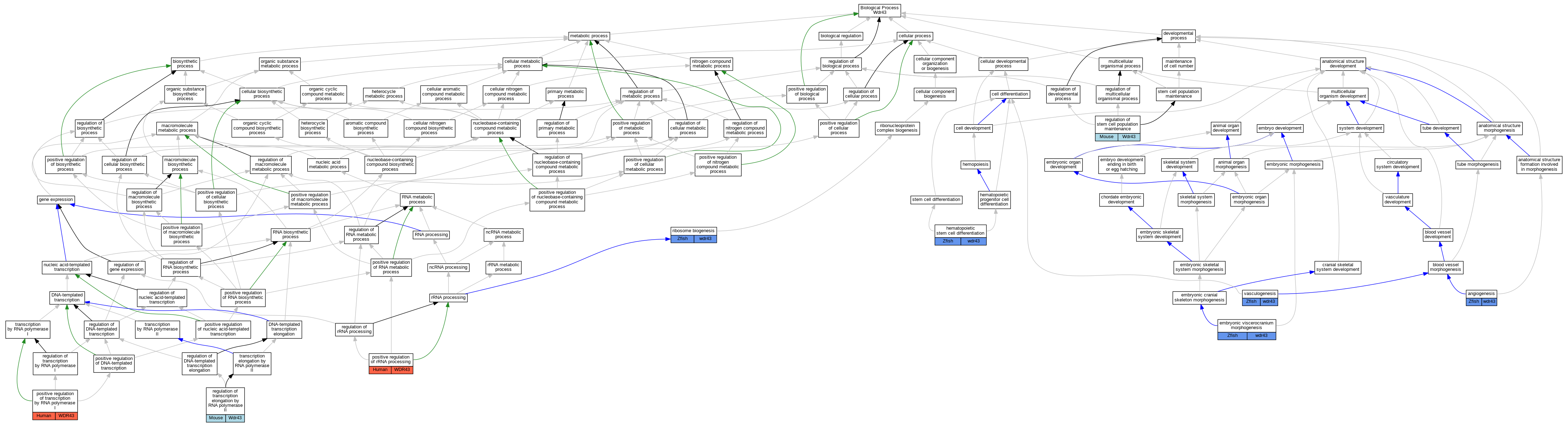
| Biological Process | GO:0001525 | angiogenesis | wdr43 | IMP | ZFIN:ZDB-GENO-090730-3 | Zfish | PMID:19332767 |
| Biological Process | GO:0048703 | embryonic viscerocranium morphogenesis | wdr43 | IMP | ZFIN:ZDB-GENO-150219-15 | Zfish | PMID:24497835 |
| Biological Process | GO:0060218 | hematopoietic stem cell differentiation | wdr43 | IMP | ZFIN:ZDB-GENO-090730-3 | Zfish | PMID:19332767 |
| Biological Process | GO:2000234 | positive regulation of rRNA processing | WDR43 | IMP | Human | PMID:17699751 | |
| Biological Process | GO:0045943 | positive regulation of transcription by RNA polymerase I | WDR43 | IMP | Human | PMID:17699751 | |
| Biological Process | GO:2000036 | regulation of stem cell population maintenance | Wdr43 | IMP | Mouse | MGI:MGI:6323527|PMID:31128943 | |
| Biological Process | GO:0034243 | regulation of transcription elongation by RNA polymerase II | Wdr43 | IMP | Mouse | MGI:MGI:6323527|PMID:31128943 | |
| Biological Process | GO:0042254 | ribosome biogenesis | wdr43 | IMP | ZFIN:ZDB-GENO-150219-15 | Zfish | PMID:24497835 |
| Biological Process | GO:0001570 | vasculogenesis | wdr43 | IMP | ZFIN:ZDB-GENO-090730-3 | Zfish | PMID:19332767 |
| EXP Inferred from experiment |
| IDA Inferred from direct assay |
| IEP Inferred from expression pattern |
| IGI Inferred from genetic interaction |
| IMP Inferred from mutant phenotype |
| IPI Inferred from physical interaction |
| HTP Inferred from High Throughput Experiment |
| HDA Inferred from High Throughput Direct Assay |
| HMP Inferred from High Throughput Mutant Phenotype |
| HGI Inferred from High Throughput Genetic Interaction |
| HEP Inferred from High Throughput Expression Pattern |
Mouse Genome Database (MGD), Gene Expression Database (GXD), Mouse Models of Human Cancer database (MMHCdb) (formerly Mouse Tumor Biology (MTB)), Gene Ontology (GO) |
||
|
Citing These Resources Funding Information Warranty Disclaimer, Privacy Notice, Licensing, & Copyright Send questions and comments to User Support. |
last database update 12/30/2025 MGI 6.24 |
|
|
|
||