|
Source |
Alliance of Genome Resources |



| Category | ID | Classification term | Gene | Evidence | Inferred from | Organism | Reference |
|---|---|---|---|---|---|---|---|
| Molecular Function | GO:0005515 | protein binding | VTI1A | IPI | UniProtKB:Q86Y82 | Human | PMID:24095276 |
| Molecular Function | GO:0005515 | protein binding | Vti1a | IPI | UniProtKB:Q9R0N3 | Rat | PMID:24882364|RGD:8693368 |
| Molecular Function | GO:0005484 | SNAP receptor activity | VTI1A | IDA | Human | PMID:15215310 | |
| Cellular Component | GO:0005776 | autophagosome | VTI1A | IDA | Human | PMID:24095276 | |
| Cellular Component | GO:0030136 | clathrin-coated vesicle | Vti1a | IDA | Rat | PMID:10908612|RGD:634537 | |
| Cellular Component | GO:0005794 | Golgi apparatus | VTI1A | IDA | Human | GO_REF:0000052 | |
| Cellular Component | GO:0005794 | Golgi apparatus | VTI1A | IDA | Human | PMID:19224922 | |
| Cellular Component | GO:0098686 | hippocampal mossy fiber to CA3 synapse | Vti1a | IDA | Rat | PMID:10908612|RGD:634537 | |
| Cellular Component | GO:0043231 | intracellular membrane-bounded organelle | VTI1A | IDA | Human | GO_REF:0000052 | |
| Cellular Component | GO:0044306 | neuron projection terminus | Vti1a | IDA | Rat | PMID:10908612|RGD:634537 | |
| Cellular Component | GO:0043025 | neuronal cell body | Vti1a | IDA | Rat | PMID:10908612|RGD:634537 | |
| Cellular Component | GO:0048471 | perinuclear region of cytoplasm | Vti1a | IDA | Rat | PMID:10908612|RGD:634537 | |
| Cellular Component | GO:0031201 | SNARE complex | Vti1a | IDA | Rat | PMID:10908612|RGD:634537 | |
| Cellular Component | GO:0031201 | SNARE complex | Vti1a | IDA | Rat | PMID:16735505|RGD:4892613 | |
| Cellular Component | GO:0008021 | synaptic vesicle | Vti1a | IDA | Rat | PMID:10908612|RGD:634537 | |
| Cellular Component | GO:0043195 | terminal bouton | Vti1a | HDA | Rat | PMID:24876496|RGD:10047219 | |
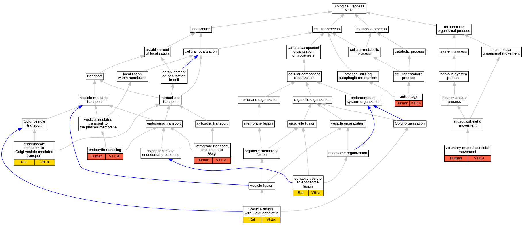
| Biological Process | GO:0006914 | autophagy | VTI1A | IMP | Human | PMID:24095276 | |
| Biological Process | GO:0032456 | endocytic recycling | VTI1A | IMP | Human | PMID:23677696 | |
| Biological Process | GO:0006888 | endoplasmic reticulum to Golgi vesicle-mediated transport | Vti1a | IDA | Rat | PMID:16735505|RGD:4892613 | |
| Biological Process | GO:0042147 | retrograde transport, endosome to Golgi | VTI1A | IDA | Human | PMID:15215310 | |
| Biological Process | GO:0042147 | retrograde transport, endosome to Golgi | VTI1A | IDA | Human | PMID:18195106 | |
| Biological Process | GO:0042147 | retrograde transport, endosome to Golgi | VTI1A | IMP | Human | PMID:19224922 | |
| Biological Process | GO:0016189 | synaptic vesicle to endosome fusion | Vti1a | IDA | Rat | PMID:17004320|RGD:12050136 | |
| Biological Process | GO:0016189 | synaptic vesicle to endosome fusion | Vti1a | IMP | Rat | PMID:17004320|RGD:12050136 | |
| Biological Process | GO:0048280 | vesicle fusion with Golgi apparatus | Vti1a | IDA | Rat | PMID:16735505|RGD:4892613 | |
| Biological Process | GO:0050882 | voluntary musculoskeletal movement | VTI1A | IMP | Human | PMID:22958904 |
| EXP Inferred from experiment |
| IDA Inferred from direct assay |
| IEP Inferred from expression pattern |
| IGI Inferred from genetic interaction |
| IMP Inferred from mutant phenotype |
| IPI Inferred from physical interaction |
| HTP Inferred from High Throughput Experiment |
| HDA Inferred from High Throughput Direct Assay |
| HMP Inferred from High Throughput Mutant Phenotype |
| HGI Inferred from High Throughput Genetic Interaction |
| HEP Inferred from High Throughput Expression Pattern |
Mouse Genome Database (MGD), Gene Expression Database (GXD), Mouse Models of Human Cancer database (MMHCdb) (formerly Mouse Tumor Biology (MTB)), Gene Ontology (GO) |
||
|
Citing These Resources Funding Information Warranty Disclaimer, Privacy Notice, Licensing, & Copyright Send questions and comments to User Support. |
last database update 05/12/2026 MGI 6.24 |
|
|
|
||