|
Source |
Alliance of Genome Resources |



| Category | ID | Classification term | Gene | Evidence | Inferred from | Organism | Reference |
|---|---|---|---|---|---|---|---|
| Molecular Function | GO:0005515 | protein binding | UQCRFS1 | IPI | UniProtKB:Q5U5X0 | Human | PMID:23168492 |
| Molecular Function | GO:0005515 | protein binding | UQCRFS1 | IPI | UniProtKB:Q5U5X0 | Human | PMID:27499296 |
| Molecular Function | GO:0005515 | protein binding | UQCRFS1 | IPI | UniProtKB:Q5U5X0 | Human | PMID:28380382 |
| Molecular Function | GO:0005515 | protein binding | Uqcrfs1 | IPI | UniProtKB:Q8CC21 | Mouse | MGI:MGI:5009763|PMID:21278747 |
| Molecular Function | GO:0044877 | protein-containing complex binding | Uqcrfs1 | IDA | Rat | PMID:19166612|RGD:2303354 | |
| Cellular Component | GO:0005743 | mitochondrial inner membrane | Uqcrfs1 | HDA | Mouse | PMID:12865426 | |
| Cellular Component | GO:0031966 | mitochondrial membrane | Uqcrfs1 | IDA | Rat | PMID:16023995|RGD:2303355 | |
| Cellular Component | GO:0005750 | mitochondrial respiratory chain complex III | UQCRFS1 | IDA | Human | PMID:23168492 | |
| Cellular Component | GO:0005750 | mitochondrial respiratory chain complex III | Uqcrfs1 | IDA | Rat | PMID:12794875|RGD:1299349 | |
| Cellular Component | GO:0005751 | mitochondrial respiratory chain complex IV | UQCRFS1 | IDA | Human | PMID:23168492 | |
| Cellular Component | GO:0005739 | mitochondrion | UQCRFS1 | IDA | Human | GO_REF:0000052 | |
| Cellular Component | GO:0005739 | mitochondrion | UQCRFS1 | HDA | Human | PMID:20833797 | |
| Cellular Component | GO:0005739 | mitochondrion | UQCRFS1 | IDA | Human | PMID:31883641 | |
| Cellular Component | GO:0005739 | mitochondrion | Uqcrfs1 | IDA | Mouse | PMID:16120479 | |
| Cellular Component | GO:0005739 | mitochondrion | Uqcrfs1 | HDA | Mouse | PMID:14651853 | |
| Cellular Component | GO:0005739 | mitochondrion | Uqcrfs1 | HDA | Mouse | PMID:18614015 | |
| Cellular Component | GO:0043209 | myelin sheath | Uqcrfs1 | HDA | Mouse | MGI:MGI:3834050|PMID:17634366 | |
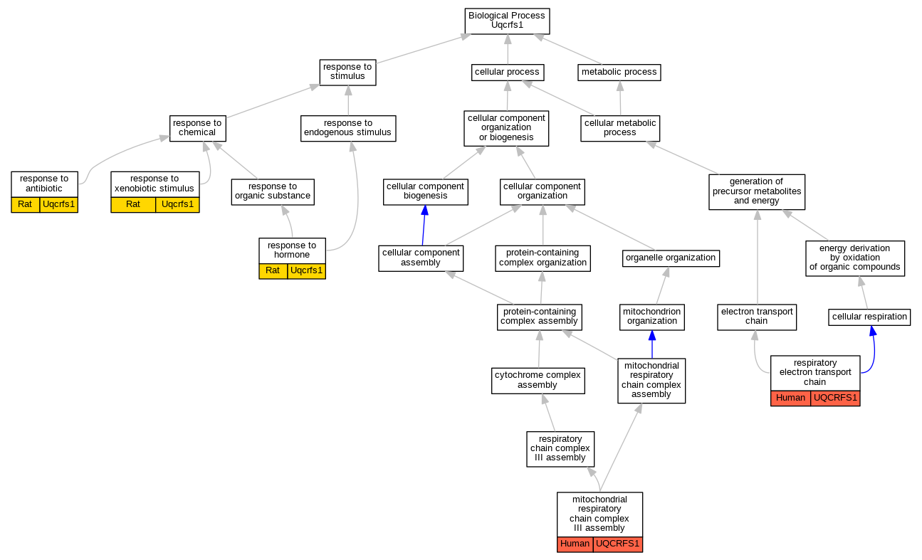
| Biological Process | GO:0034551 | mitochondrial respiratory chain complex III assembly | UQCRFS1 | IMP | Human | PMID:31883641 | |
| Biological Process | GO:0022904 | respiratory electron transport chain | UQCRFS1 | IMP | Human | PMID:31883641 | |
| Biological Process | GO:0046677 | response to antibiotic | Uqcrfs1 | IEP | Rat | PMID:9038198|RGD:2303357 | |
| Biological Process | GO:0009725 | response to hormone | Uqcrfs1 | IEP | Rat | PMID:2776768|RGD:2303358 | |
| Biological Process | GO:0009410 | response to xenobiotic stimulus | Uqcrfs1 | IEP | Rat | PMID:15730530|RGD:2303356 |
| EXP Inferred from experiment |
| IDA Inferred from direct assay |
| IEP Inferred from expression pattern |
| IGI Inferred from genetic interaction |
| IMP Inferred from mutant phenotype |
| IPI Inferred from physical interaction |
| HTP Inferred from High Throughput Experiment |
| HDA Inferred from High Throughput Direct Assay |
| HMP Inferred from High Throughput Mutant Phenotype |
| HGI Inferred from High Throughput Genetic Interaction |
| HEP Inferred from High Throughput Expression Pattern |
Mouse Genome Database (MGD), Gene Expression Database (GXD), Mouse Models of Human Cancer database (MMHCdb) (formerly Mouse Tumor Biology (MTB)), Gene Ontology (GO) |
||
|
Citing These Resources Funding Information Warranty Disclaimer, Privacy Notice, Licensing, & Copyright Send questions and comments to User Support. |
last database update 09/30/2025 MGI 6.24 |
|
|
|
||