|
Source |
Alliance of Genome Resources |



| Category | ID | Classification term | Gene | Evidence | Inferred from | Organism | Reference |
|---|---|---|---|---|---|---|---|
| Molecular Function | GO:0030246 | carbohydrate binding | Uap1 | IDA | Rat | PMID:6303311|RGD:1625549 | |
| Molecular Function | GO:0042802 | identical protein binding | UAP1 | IPI | UniProtKB:Q16222 | Human | PMID:25416956 |
| Molecular Function | GO:0003977 | UDP-N-acetylglucosamine diphosphorylase activity | Uap1 | IDA | Rat | PMID:6303311|RGD:1625549 | |
| Cellular Component | GO:0005829 | cytosol | UAP1 | IDA | Human | GO_REF:0000052 | |
| Cellular Component | GO:0005829 | cytosol | Uap1 | IDA | Rat | PMID:6303311|RGD:1625549 | |
| Cellular Component | GO:0005654 | nucleoplasm | UAP1 | IDA | Human | GO_REF:0000052 | |
| Cellular Component | GO:0005886 | plasma membrane | UAP1 | IDA | Human | GO_REF:0000052 | |
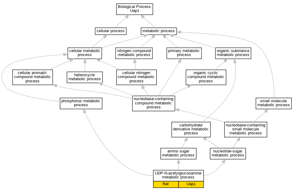
| Biological Process | GO:0006047 | UDP-N-acetylglucosamine metabolic process | Uap1 | IDA | Rat | PMID:6303311|RGD:1625549 |
| EXP Inferred from experiment |
| IDA Inferred from direct assay |
| IEP Inferred from expression pattern |
| IGI Inferred from genetic interaction |
| IMP Inferred from mutant phenotype |
| IPI Inferred from physical interaction |
| HTP Inferred from High Throughput Experiment |
| HDA Inferred from High Throughput Direct Assay |
| HMP Inferred from High Throughput Mutant Phenotype |
| HGI Inferred from High Throughput Genetic Interaction |
| HEP Inferred from High Throughput Expression Pattern |
Mouse Genome Database (MGD), Gene Expression Database (GXD), Mouse Models of Human Cancer database (MMHCdb) (formerly Mouse Tumor Biology (MTB)), Gene Ontology (GO) |
||
|
Citing These Resources Funding Information Warranty Disclaimer, Privacy Notice, Licensing, & Copyright Send questions and comments to User Support. |
last database update 12/30/2025 MGI 6.24 |
|
|
|
||