|
Source |
Alliance of Genome Resources |



| Category | ID | Classification term | Gene | Evidence | Inferred from | Organism | Reference |
|---|---|---|---|---|---|---|---|
| Cellular Component | GO:0005737 | cytoplasm | Tsx | IDA | Mouse | PMID:9882475 | |
| Cellular Component | GO:0005737 | cytoplasm | Tsx | IDA | Mouse | PMID:21539824 | |
| Cellular Component | GO:0001673 | male germ cell nucleus | Tsx | IDA | Mouse | PMID:9882475 | |
| Cellular Component | GO:0005634 | nucleus | Tsx | IDA | Mouse | PMID:9882475 | |
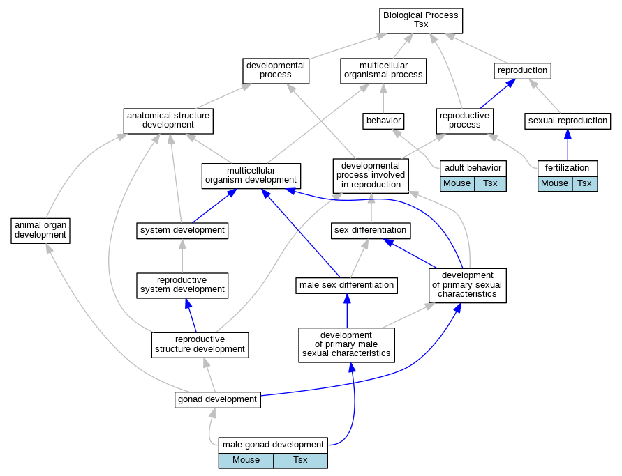
| Biological Process | GO:0030534 | adult behavior | Tsx | IMP | MGI:MGI:5050138 | Mouse | PMID:21912526 |
| Biological Process | GO:0009566 | fertilization | Tsx | IMP | MGI:MGI:5050138 | Mouse | PMID:21912526 |
| Biological Process | GO:0008584 | male gonad development | Tsx | IMP | MGI:MGI:5050138 | Mouse | PMID:21912526 |
| EXP Inferred from experiment |
| IDA Inferred from direct assay |
| IEP Inferred from expression pattern |
| IGI Inferred from genetic interaction |
| IMP Inferred from mutant phenotype |
| IPI Inferred from physical interaction |
| HTP Inferred from High Throughput Experiment |
| HDA Inferred from High Throughput Direct Assay |
| HMP Inferred from High Throughput Mutant Phenotype |
| HGI Inferred from High Throughput Genetic Interaction |
| HEP Inferred from High Throughput Expression Pattern |
Mouse Genome Database (MGD), Gene Expression Database (GXD), Mouse Models of Human Cancer database (MMHCdb) (formerly Mouse Tumor Biology (MTB)), Gene Ontology (GO) |
||
|
Citing These Resources Funding Information Warranty Disclaimer, Privacy Notice, Licensing, & Copyright Send questions and comments to User Support. |
last database update 12/30/2025 MGI 6.24 |
|
|
|
||