|
Source |
Alliance of Genome Resources |



| Category | ID | Classification term | Gene | Evidence | Inferred from | Organism | Reference |
|---|---|---|---|---|---|---|---|
| Molecular Function | GO:0005515 | protein binding | TSHR | IPI | UniProtKB:Q14160 | Human | PMID:15775968 |
| Molecular Function | GO:0005515 | protein binding | TSHR | IPI | UniProtKB:P21579 | Human | PMID:28298427 |
| Molecular Function | GO:0005515 | protein binding | TSHR | IPI | UniProtKB:P30542 | Human | PMID:28298427 |
| Molecular Function | GO:0005515 | protein binding | TSHR | IPI | UniProtKB:Q9NPA3 | Human | PMID:28298427 |
| Molecular Function | GO:0044877 | protein-containing complex binding | TSHR | IDA | Human | PMID:12045258 | |
| Molecular Function | GO:0038023 | signaling receptor activity | TSHR | IMP | Human | PMID:12045258 | |
| Molecular Function | GO:0004996 | thyroid-stimulating hormone receptor activity | TSHR | IMP | Human | PMID:11847099 | |
| Molecular Function | GO:0004996 | thyroid-stimulating hormone receptor activity | Tshr | IDA | Mouse | PMID:11440271 | |
| Molecular Function | GO:0004996 | thyroid-stimulating hormone receptor activity | Tshr | IDA | Mouse | PMID:7789342 | |
| Molecular Function | GO:0004996 | thyroid-stimulating hormone receptor activity | Tshr | IMP | Rat | PMID:1696008|RGD:729945 | |
| Molecular Function | GO:0004996 | thyroid-stimulating hormone receptor activity | tshr | IDA | Zfish | PMID:21737742 | |
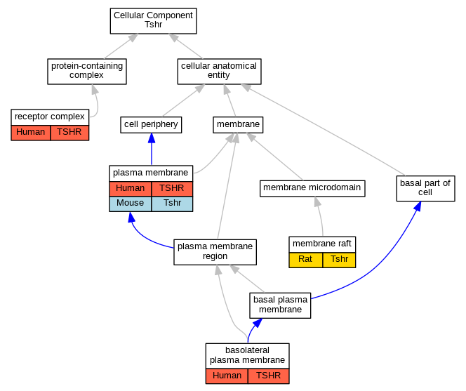
| Cellular Component | GO:0016323 | basolateral plasma membrane | TSHR | IDA | Human | PMID:11847099 | |
| Cellular Component | GO:0045121 | membrane raft | Tshr | IDA | Rat | PMID:17412816|RGD:8548670 | |
| Cellular Component | GO:0005886 | plasma membrane | TSHR | IDA | Human | PMID:11847099 | |
| Cellular Component | GO:0005886 | plasma membrane | Tshr | IDA | Mouse | PMID:7789342 | |
| Cellular Component | GO:0043235 | receptor complex | TSHR | IDA | Human | PMID:23382219 | |
| Biological Process | GO:0007189 | adenylate cyclase-activating G protein-coupled receptor signaling pathway | TSHR | IMP | Human | PMID:12045258 | |
| Biological Process | GO:0007189 | adenylate cyclase-activating G protein-coupled receptor signaling pathway | Tshr | IDA | Mouse | PMID:11440271 | |
| Biological Process | GO:0008344 | adult locomotory behavior | Tshr | IMP | MGI:MGI:1856914 | Mouse | PMID:11530227 |
| Biological Process | GO:0030183 | B cell differentiation | Tshr | IMP | MGI:MGI:1856914 | Mouse | PMID:9300691 |
| Biological Process | GO:0007166 | cell surface receptor signaling pathway | TSHR | IMP | Human | PMID:12045258 | |
| Biological Process | GO:1904588 | cellular response to glycoprotein | TSHR | IMP | Human | PMID:12045258 | |
| Biological Process | GO:1905229 | cellular response to thyrotropin-releasing hormone | TSHR | IMP | Human | PMID:11847099 | |
| Biological Process | GO:0090103 | cochlea morphogenesis | Tshr | IMP | Mouse | PMID:10575115 | |
| Biological Process | GO:0071542 | dopaminergic neuron differentiation | Tshr | IMP | MGI:MGI:1856914 | Mouse | PMID:10575115 |
| Biological Process | GO:0060119 | inner ear receptor cell development | Tshr | IMP | MGI:MGI:1856914 | Mouse | PMID:10575115 |
| Biological Process | GO:0060122 | inner ear receptor cell stereocilium organization | Tshr | IMP | Mouse | PMID:10575115 | |
| Biological Process | GO:0008284 | positive regulation of cell population proliferation | Tshr | IDA | Rat | PMID:18719020|RGD:8548667 | |
| Biological Process | GO:0120162 | positive regulation of cold-induced thermogenesis | Tshr | IMP | Mouse | MGI:MGI:3810900|PMID:18559984 | |
| Biological Process | GO:0040018 | positive regulation of multicellular organism growth | Tshr | IMP | MGI:MGI:1859614 | Mouse | PMID:11530227 |
| Biological Process | GO:0040012 | regulation of locomotion | Tshr | IMP | MGI:MGI:1856914 | Mouse | PMID:11530227 |
| Biological Process | GO:0001501 | skeletal system development | tshr | IMP | ZFIN:ZDB-GENO-141222-1 | Zfish | PMID:28884682 |
| Biological Process | GO:0038194 | thyroid-stimulating hormone signaling pathway | TSHR | IMP | Human | PMID:11847099 | |
| Biological Process | GO:0038194 | thyroid-stimulating hormone signaling pathway | Tshr | IDA | Mouse | MGI:MGI:74157|PMID:7789342 |
| EXP Inferred from experiment |
| IDA Inferred from direct assay |
| IEP Inferred from expression pattern |
| IGI Inferred from genetic interaction |
| IMP Inferred from mutant phenotype |
| IPI Inferred from physical interaction |
| HTP Inferred from High Throughput Experiment |
| HDA Inferred from High Throughput Direct Assay |
| HMP Inferred from High Throughput Mutant Phenotype |
| HGI Inferred from High Throughput Genetic Interaction |
| HEP Inferred from High Throughput Expression Pattern |
Mouse Genome Database (MGD), Gene Expression Database (GXD), Mouse Models of Human Cancer database (MMHCdb) (formerly Mouse Tumor Biology (MTB)), Gene Ontology (GO) |
||
|
Citing These Resources Funding Information Warranty Disclaimer, Privacy Notice, Licensing, & Copyright Send questions and comments to User Support. |
last database update 12/30/2025 MGI 6.24 |
|
|
|
||