|
Source |
Alliance of Genome Resources |



| Category | ID | Classification term | Gene | Evidence | Inferred from | Organism | Reference |
|---|---|---|---|---|---|---|---|
| Molecular Function | GO:0005515 | protein binding | TRIM69 | IPI | UniProtKB:P43358 | Human | PMID:16189514 |
| Molecular Function | GO:0005515 | protein binding | TRIM69 | IPI | UniProtKB:P43358 | Human | PMID:21516116 |
| Molecular Function | GO:0005515 | protein binding | TRIM69 | IPI | UniProtKB:P05496 | Human | PMID:25416956 |
| Molecular Function | GO:0005515 | protein binding | TRIM69 | IPI | UniProtKB:P08243 | Human | PMID:25416956 |
| Molecular Function | GO:0005515 | protein binding | TRIM69 | IPI | UniProtKB:P68106 | Human | PMID:25416956 |
| Molecular Function | GO:0005515 | protein binding | TRIM69 | IPI | UniProtKB:Q04695 | Human | PMID:25416956 |
| Molecular Function | GO:0005515 | protein binding | TRIM69 | IPI | UniProtKB:Q12874 | Human | PMID:25416956 |
| Molecular Function | GO:0005515 | protein binding | TRIM69 | IPI | UniProtKB:Q15637 | Human | PMID:25416956 |
| Molecular Function | GO:0005515 | protein binding | TRIM69 | IPI | UniProtKB:Q1RN33 | Human | PMID:25416956 |
| Molecular Function | GO:0005515 | protein binding | TRIM69 | IPI | UniProtKB:Q659C4 | Human | PMID:25416956 |
| Molecular Function | GO:0005515 | protein binding | TRIM69 | IPI | UniProtKB:Q6NYC8 | Human | PMID:25416956 |
| Molecular Function | GO:0005515 | protein binding | TRIM69 | IPI | UniProtKB:Q6P088 | Human | PMID:25416956 |
| Molecular Function | GO:0005515 | protein binding | TRIM69 | IPI | UniProtKB:Q6P9E2 | Human | PMID:25416956 |
| Molecular Function | GO:0005515 | protein binding | TRIM69 | IPI | UniProtKB:Q6PHW0 | Human | PMID:25416956 |
| Molecular Function | GO:0005515 | protein binding | TRIM69 | IPI | UniProtKB:Q86SG6 | Human | PMID:25416956 |
| Molecular Function | GO:0005515 | protein binding | TRIM69 | IPI | UniProtKB:Q86TH3 | Human | PMID:25416956 |
| Molecular Function | GO:0005515 | protein binding | TRIM69 | IPI | UniProtKB:Q8N205 | Human | PMID:25416956 |
| Molecular Function | GO:0005515 | protein binding | TRIM69 | IPI | UniProtKB:Q96CS2 | Human | PMID:25416956 |
| Molecular Function | GO:0005515 | protein binding | TRIM69 | IPI | UniProtKB:Q96DX7 | Human | PMID:25416956 |
| Molecular Function | GO:0005515 | protein binding | TRIM69 | IPI | UniProtKB:Q9BQ89 | Human | PMID:25416956 |
| Molecular Function | GO:0005515 | protein binding | TRIM69 | IPI | UniProtKB:Q9UHP6 | Human | PMID:25416956 |
| Molecular Function | GO:0005515 | protein binding | TRIM69 | IPI | UniProtKB:P05496 | Human | PMID:31515488 |
| Molecular Function | GO:0005515 | protein binding | TRIM69 | IPI | UniProtKB:P08243 | Human | PMID:31515488 |
| Molecular Function | GO:0005515 | protein binding | TRIM69 | IPI | UniProtKB:P43358 | Human | PMID:31515488 |
| Molecular Function | GO:0004842 | ubiquitin-protein transferase activity | TRIM69 | IDA | Human | PMID:23131556 | |
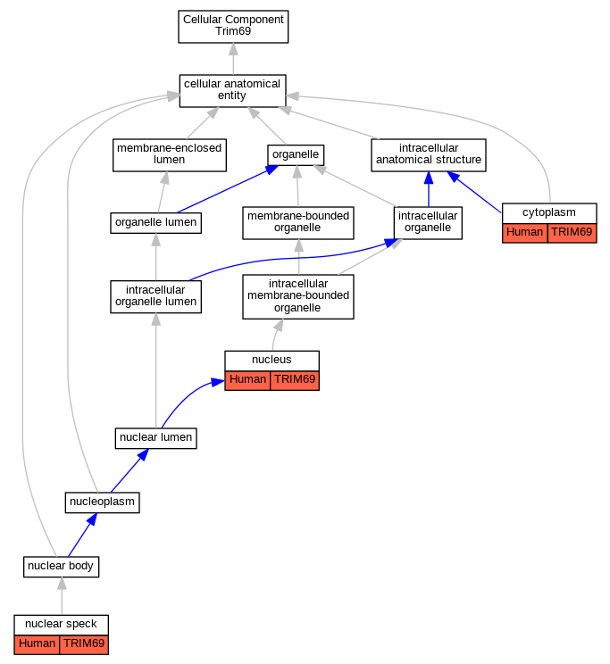
| Cellular Component | GO:0005737 | cytoplasm | TRIM69 | IDA | Human | PMID:23131556 | |
| Cellular Component | GO:0016607 | nuclear speck | TRIM69 | IDA | Human | PMID:23131556 | |
| Cellular Component | GO:0005634 | nucleus | TRIM69 | IDA | Human | PMID:23131556 | |
| Biological Process | GO:0007420 | brain development | trim69 | IMP | ZFIN:ZDB-MRPHLNO-160728-3 | Zfish | PMID:27050765 |
| Biological Process | GO:0007420 | brain development | trim69 | IGI | ZFIN:ZDB-MRPHLNO-080908-1,ZFIN:ZDB-MRPHLNO-160728-3 | Zfish | PMID:27050765 |
| Biological Process | GO:0042981 | regulation of apoptotic process | trim69 | IMP | ZFIN:ZDB-MRPHLNO-160728-3 | Zfish | PMID:27031046 |
| EXP Inferred from experiment |
| IDA Inferred from direct assay |
| IEP Inferred from expression pattern |
| IGI Inferred from genetic interaction |
| IMP Inferred from mutant phenotype |
| IPI Inferred from physical interaction |
| HTP Inferred from High Throughput Experiment |
| HDA Inferred from High Throughput Direct Assay |
| HMP Inferred from High Throughput Mutant Phenotype |
| HGI Inferred from High Throughput Genetic Interaction |
| HEP Inferred from High Throughput Expression Pattern |
Mouse Genome Database (MGD), Gene Expression Database (GXD), Mouse Models of Human Cancer database (MMHCdb) (formerly Mouse Tumor Biology (MTB)), Gene Ontology (GO) |
||
|
Citing These Resources Funding Information Warranty Disclaimer, Privacy Notice, Licensing, & Copyright Send questions and comments to User Support. |
last database update 12/30/2025 MGI 6.24 |
|
|
|
||