|
Source |
Alliance of Genome Resources |



| Category | ID | Classification term | Gene | Evidence | Inferred from | Organism | Reference |
|---|---|---|---|---|---|---|---|
| Molecular Function | GO:0008017 | microtubule binding | Trim54 | IDA | Mouse | PMID:10953002 | |
| Molecular Function | GO:0005515 | protein binding | TRIM54 | IPI | UniProtKB:A0A0C4DG38 | Human | PMID:25416956 |
| Molecular Function | GO:0005515 | protein binding | TRIM54 | IPI | UniProtKB:A8K2R3 | Human | PMID:25416956 |
| Molecular Function | GO:0005515 | protein binding | TRIM54 | IPI | UniProtKB:A8MT69 | Human | PMID:25416956 |
| Molecular Function | GO:0005515 | protein binding | TRIM54 | IPI | UniProtKB:O00560 | Human | PMID:25416956 |
| Molecular Function | GO:0005515 | protein binding | TRIM54 | IPI | UniProtKB:O14796 | Human | PMID:25416956 |
| Molecular Function | GO:0005515 | protein binding | TRIM54 | IPI | UniProtKB:O60573 | Human | PMID:25416956 |
| Molecular Function | GO:0005515 | protein binding | TRIM54 | IPI | UniProtKB:O95363 | Human | PMID:25416956 |
| Molecular Function | GO:0005515 | protein binding | TRIM54 | IPI | UniProtKB:O95983 | Human | PMID:25416956 |
| Molecular Function | GO:0005515 | protein binding | TRIM54 | IPI | UniProtKB:O96015 | Human | PMID:25416956 |
| Molecular Function | GO:0005515 | protein binding | TRIM54 | IPI | UniProtKB:P02538 | Human | PMID:25416956 |
| Molecular Function | GO:0005515 | protein binding | TRIM54 | IPI | UniProtKB:P04259 | Human | PMID:25416956 |
| Molecular Function | GO:0005515 | protein binding | TRIM54 | IPI | UniProtKB:P15622-3 | Human | PMID:25416956 |
| Molecular Function | GO:0005515 | protein binding | TRIM54 | IPI | UniProtKB:P25791 | Human | PMID:25416956 |
| Molecular Function | GO:0005515 | protein binding | TRIM54 | IPI | UniProtKB:P33993 | Human | PMID:25416956 |
| Molecular Function | GO:0005515 | protein binding | TRIM54 | IPI | UniProtKB:P38936 | Human | PMID:25416956 |
| Molecular Function | GO:0005515 | protein binding | TRIM54 | IPI | UniProtKB:P48668 | Human | PMID:25416956 |
| Molecular Function | GO:0005515 | protein binding | TRIM54 | IPI | UniProtKB:P52292 | Human | PMID:25416956 |
| Molecular Function | GO:0005515 | protein binding | TRIM54 | IPI | UniProtKB:P53365 | Human | PMID:25416956 |
| Molecular Function | GO:0005515 | protein binding | TRIM54 | IPI | UniProtKB:P54725 | Human | PMID:25416956 |
| Molecular Function | GO:0005515 | protein binding | TRIM54 | IPI | UniProtKB:P55040 | Human | PMID:25416956 |
| Molecular Function | GO:0005515 | protein binding | TRIM54 | IPI | UniProtKB:P55081 | Human | PMID:25416956 |
| Molecular Function | GO:0005515 | protein binding | TRIM54 | IPI | UniProtKB:P78560 | Human | PMID:25416956 |
| Molecular Function | GO:0005515 | protein binding | TRIM54 | IPI | UniProtKB:Q05516 | Human | PMID:25416956 |
| Molecular Function | GO:0005515 | protein binding | TRIM54 | IPI | UniProtKB:Q05D60 | Human | PMID:25416956 |
| Molecular Function | GO:0005515 | protein binding | TRIM54 | IPI | UniProtKB:Q07002 | Human | PMID:25416956 |
| Molecular Function | GO:0005515 | protein binding | TRIM54 | IPI | UniProtKB:Q08426 | Human | PMID:25416956 |
| Molecular Function | GO:0005515 | protein binding | TRIM54 | IPI | UniProtKB:Q08E77 | Human | PMID:25416956 |
| Molecular Function | GO:0005515 | protein binding | TRIM54 | IPI | UniProtKB:Q12774 | Human | PMID:25416956 |
| Molecular Function | GO:0005515 | protein binding | TRIM54 | IPI | UniProtKB:Q13895 | Human | PMID:25416956 |
| Molecular Function | GO:0005515 | protein binding | TRIM54 | IPI | UniProtKB:Q14241 | Human | PMID:25416956 |
| Molecular Function | GO:0005515 | protein binding | TRIM54 | IPI | UniProtKB:Q15560 | Human | PMID:25416956 |
| Molecular Function | GO:0005515 | protein binding | TRIM54 | IPI | UniProtKB:Q15735 | Human | PMID:25416956 |
| Molecular Function | GO:0005515 | protein binding | TRIM54 | IPI | UniProtKB:Q2TBE0 | Human | PMID:25416956 |
| Molecular Function | GO:0005515 | protein binding | TRIM54 | IPI | UniProtKB:Q2WGJ6 | Human | PMID:25416956 |
| Molecular Function | GO:0005515 | protein binding | TRIM54 | IPI | UniProtKB:Q3B820 | Human | PMID:25416956 |
| Molecular Function | GO:0005515 | protein binding | TRIM54 | IPI | UniProtKB:Q53SE7 | Human | PMID:25416956 |
| Molecular Function | GO:0005515 | protein binding | TRIM54 | IPI | UniProtKB:Q53TS8 | Human | PMID:25416956 |
| Molecular Function | GO:0005515 | protein binding | TRIM54 | IPI | UniProtKB:Q548N1 | Human | PMID:25416956 |
| Molecular Function | GO:0005515 | protein binding | TRIM54 | IPI | UniProtKB:Q5W5X9 | Human | PMID:25416956 |
| Molecular Function | GO:0005515 | protein binding | TRIM54 | IPI | UniProtKB:Q63HK5 | Human | PMID:25416956 |
| Molecular Function | GO:0005515 | protein binding | TRIM54 | IPI | UniProtKB:Q68D86 | Human | PMID:25416956 |
| Molecular Function | GO:0005515 | protein binding | TRIM54 | IPI | UniProtKB:Q6NYC8 | Human | PMID:25416956 |
| Molecular Function | GO:0005515 | protein binding | TRIM54 | IPI | UniProtKB:Q7L4I2-2 | Human | PMID:25416956 |
| Molecular Function | GO:0005515 | protein binding | TRIM54 | IPI | UniProtKB:Q7L775 | Human | PMID:25416956 |
| Molecular Function | GO:0005515 | protein binding | TRIM54 | IPI | UniProtKB:Q7Z3I7 | Human | PMID:25416956 |
| Molecular Function | GO:0005515 | protein binding | TRIM54 | IPI | UniProtKB:Q7Z6N9 | Human | PMID:25416956 |
| Molecular Function | GO:0005515 | protein binding | TRIM54 | IPI | UniProtKB:Q86UP8 | Human | PMID:25416956 |
| Molecular Function | GO:0005515 | protein binding | TRIM54 | IPI | UniProtKB:Q86UW9 | Human | PMID:25416956 |
| Molecular Function | GO:0005515 | protein binding | TRIM54 | IPI | UniProtKB:Q86V42 | Human | PMID:25416956 |
| Molecular Function | GO:0005515 | protein binding | TRIM54 | IPI | UniProtKB:Q8IWP9 | Human | PMID:25416956 |
| Molecular Function | GO:0005515 | protein binding | TRIM54 | IPI | UniProtKB:Q8IYE0-2 | Human | PMID:25416956 |
| Molecular Function | GO:0005515 | protein binding | TRIM54 | IPI | UniProtKB:Q8IYX8-2 | Human | PMID:25416956 |
| Molecular Function | GO:0005515 | protein binding | TRIM54 | IPI | UniProtKB:Q8N381 | Human | PMID:25416956 |
| Molecular Function | GO:0005515 | protein binding | TRIM54 | IPI | UniProtKB:Q8N5A5 | Human | PMID:25416956 |
| Molecular Function | GO:0005515 | protein binding | TRIM54 | IPI | UniProtKB:Q8N6Y0 | Human | PMID:25416956 |
| Molecular Function | GO:0005515 | protein binding | TRIM54 | IPI | UniProtKB:Q8NA54 | Human | PMID:25416956 |
| Molecular Function | GO:0005515 | protein binding | TRIM54 | IPI | UniProtKB:Q8NFM4 | Human | PMID:25416956 |
| Molecular Function | GO:0005515 | protein binding | TRIM54 | IPI | UniProtKB:Q8TAB5 | Human | PMID:25416956 |
| Molecular Function | GO:0005515 | protein binding | TRIM54 | IPI | UniProtKB:Q8TAU3 | Human | PMID:25416956 |
| Molecular Function | GO:0005515 | protein binding | TRIM54 | IPI | UniProtKB:Q8TBB1 | Human | PMID:25416956 |
| Molecular Function | GO:0005515 | protein binding | TRIM54 | IPI | UniProtKB:Q8TES7-6 | Human | PMID:25416956 |
| Molecular Function | GO:0005515 | protein binding | TRIM54 | IPI | UniProtKB:Q8WWE8 | Human | PMID:25416956 |
| Molecular Function | GO:0005515 | protein binding | TRIM54 | IPI | UniProtKB:Q92556 | Human | PMID:25416956 |
| Molecular Function | GO:0005515 | protein binding | TRIM54 | IPI | UniProtKB:Q92882 | Human | PMID:25416956 |
| Molecular Function | GO:0005515 | protein binding | TRIM54 | IPI | UniProtKB:Q969G3 | Human | PMID:25416956 |
| Molecular Function | GO:0005515 | protein binding | TRIM54 | IPI | UniProtKB:Q96BZ8 | Human | PMID:25416956 |
| Molecular Function | GO:0005515 | protein binding | TRIM54 | IPI | UniProtKB:Q96CS2 | Human | PMID:25416956 |
| Molecular Function | GO:0005515 | protein binding | TRIM54 | IPI | UniProtKB:Q96DC9 | Human | PMID:25416956 |
| Molecular Function | GO:0005515 | protein binding | TRIM54 | IPI | UniProtKB:Q96EX3 | Human | PMID:25416956 |
| Molecular Function | GO:0005515 | protein binding | TRIM54 | IPI | UniProtKB:Q96FV9 | Human | PMID:25416956 |
| Molecular Function | GO:0005515 | protein binding | TRIM54 | IPI | UniProtKB:Q96GG9 | Human | PMID:25416956 |
| Molecular Function | GO:0005515 | protein binding | TRIM54 | IPI | UniProtKB:Q96GY3 | Human | PMID:25416956 |
| Molecular Function | GO:0005515 | protein binding | TRIM54 | IPI | UniProtKB:Q96H20 | Human | PMID:25416956 |
| Molecular Function | GO:0005515 | protein binding | TRIM54 | IPI | UniProtKB:Q96HA8 | Human | PMID:25416956 |
| Molecular Function | GO:0005515 | protein binding | TRIM54 | IPI | UniProtKB:Q96IV0 | Human | PMID:25416956 |
| Molecular Function | GO:0005515 | protein binding | TRIM54 | IPI | UniProtKB:Q96IZ5 | Human | PMID:25416956 |
| Molecular Function | GO:0005515 | protein binding | TRIM54 | IPI | UniProtKB:Q96SQ5 | Human | PMID:25416956 |
| Molecular Function | GO:0005515 | protein binding | TRIM54 | IPI | UniProtKB:Q9BQ89 | Human | PMID:25416956 |
| Molecular Function | GO:0005515 | protein binding | TRIM54 | IPI | UniProtKB:Q9BRL5 | Human | PMID:25416956 |
| Molecular Function | GO:0005515 | protein binding | TRIM54 | IPI | UniProtKB:Q9BVG8 | Human | PMID:25416956 |
| Molecular Function | GO:0005515 | protein binding | TRIM54 | IPI | UniProtKB:Q9BWG6 | Human | PMID:25416956 |
| Molecular Function | GO:0005515 | protein binding | TRIM54 | IPI | UniProtKB:Q9BXJ5 | Human | PMID:25416956 |
| Molecular Function | GO:0005515 | protein binding | TRIM54 | IPI | UniProtKB:Q9H0I2 | Human | PMID:25416956 |
| Molecular Function | GO:0005515 | protein binding | TRIM54 | IPI | UniProtKB:Q9H257 | Human | PMID:25416956 |
| Molecular Function | GO:0005515 | protein binding | TRIM54 | IPI | UniProtKB:Q9H5Z6 | Human | PMID:25416956 |
| Molecular Function | GO:0005515 | protein binding | TRIM54 | IPI | UniProtKB:Q9H741 | Human | PMID:25416956 |
| Molecular Function | GO:0005515 | protein binding | TRIM54 | IPI | UniProtKB:Q9HAF1 | Human | PMID:25416956 |
| Molecular Function | GO:0005515 | protein binding | TRIM54 | IPI | UniProtKB:Q9NQT4 | Human | PMID:25416956 |
| Molecular Function | GO:0005515 | protein binding | TRIM54 | IPI | UniProtKB:Q9NU19 | Human | PMID:25416956 |
| Molecular Function | GO:0005515 | protein binding | TRIM54 | IPI | UniProtKB:Q9NVE4 | Human | PMID:25416956 |
| Molecular Function | GO:0005515 | protein binding | TRIM54 | IPI | UniProtKB:Q9NX04 | Human | PMID:25416956 |
| Molecular Function | GO:0005515 | protein binding | TRIM54 | IPI | UniProtKB:Q9NZD8 | Human | PMID:25416956 |
| Molecular Function | GO:0005515 | protein binding | TRIM54 | IPI | UniProtKB:Q9P2K3 | Human | PMID:25416956 |
| Molecular Function | GO:0005515 | protein binding | TRIM54 | IPI | UniProtKB:Q9UJ41 | Human | PMID:25416956 |
| Molecular Function | GO:0005515 | protein binding | TRIM54 | IPI | UniProtKB:Q9UJV3-2 | Human | PMID:25416956 |
| Molecular Function | GO:0005515 | protein binding | TRIM54 | IPI | UniProtKB:Q9ULV0 | Human | PMID:25416956 |
| Molecular Function | GO:0005515 | protein binding | TRIM54 | IPI | UniProtKB:Q9Y2D8 | Human | PMID:25416956 |
| Molecular Function | GO:0005515 | protein binding | TRIM54 | IPI | UniProtKB:Q9Y333 | Human | PMID:25416956 |
| Molecular Function | GO:0005515 | protein binding | TRIM54 | IPI | UniProtKB:Q9Y6H1 | Human | PMID:25416956 |
| Molecular Function | GO:0005515 | protein binding | TRIM54 | IPI | UniProtKB:P02538 | Human | PMID:25910212 |
| Molecular Function | GO:0005515 | protein binding | TRIM54 | IPI | UniProtKB:Q8TBB1 | Human | PMID:29892012 |
| Molecular Function | GO:0005515 | protein binding | TRIM54 | IPI | UniProtKB:Q9NU19 | Human | PMID:29892012 |
| Molecular Function | GO:0005515 | protein binding | TRIM54 | IPI | UniProtKB:P19013 | Human | PMID:31391242 |
| Molecular Function | GO:0005515 | protein binding | TRIM54 | IPI | UniProtKB:Q5TAQ9 | Human | PMID:31391242 |
| Molecular Function | GO:0005515 | protein binding | TRIM54 | IPI | UniProtKB:Q969S8 | Human | PMID:31391242 |
| Molecular Function | GO:0005515 | protein binding | TRIM54 | IPI | UniProtKB:Q9H1R3 | Human | PMID:31391242 |
| Molecular Function | GO:0005515 | protein binding | TRIM54 | IPI | UniProtKB:Q9UKT8 | Human | PMID:31391242 |
| Molecular Function | GO:0005515 | protein binding | TRIM54 | IPI | UniProtKB:P02538 | Human | PMID:31515488 |
| Molecular Function | GO:0005515 | protein binding | TRIM54 | IPI | UniProtKB:Q8NA54 | Human | PMID:31515488 |
| Molecular Function | GO:0005515 | protein binding | TRIM54 | IPI | UniProtKB:Q96DC9 | Human | PMID:31515488 |
| Molecular Function | GO:0005515 | protein binding | TRIM54 | IPI | UniProtKB:Q96IV0 | Human | PMID:31515488 |
| Molecular Function | GO:0005515 | protein binding | TRIM54 | IPI | UniProtKB:Q9NU19 | Human | PMID:31515488 |
| Molecular Function | GO:0005515 | protein binding | TRIM54 | IPI | UniProtKB:A0A024R8L2 | Human | PMID:32296183 |
| Molecular Function | GO:0005515 | protein binding | TRIM54 | IPI | UniProtKB:A6NK89 | Human | PMID:32296183 |
| Molecular Function | GO:0005515 | protein binding | TRIM54 | IPI | UniProtKB:A8MT69-2 | Human | PMID:32296183 |
| Molecular Function | GO:0005515 | protein binding | TRIM54 | IPI | UniProtKB:O00444 | Human | PMID:32296183 |
| Molecular Function | GO:0005515 | protein binding | TRIM54 | IPI | UniProtKB:O00560 | Human | PMID:32296183 |
| Molecular Function | GO:0005515 | protein binding | TRIM54 | IPI | UniProtKB:O14647-3 | Human | PMID:32296183 |
| Molecular Function | GO:0005515 | protein binding | TRIM54 | IPI | UniProtKB:O14796 | Human | PMID:32296183 |
| Molecular Function | GO:0005515 | protein binding | TRIM54 | IPI | UniProtKB:O14964 | Human | PMID:32296183 |
| Molecular Function | GO:0005515 | protein binding | TRIM54 | IPI | UniProtKB:O43741 | Human | PMID:32296183 |
| Molecular Function | GO:0005515 | protein binding | TRIM54 | IPI | UniProtKB:O60941-5 | Human | PMID:32296183 |
| Molecular Function | GO:0005515 | protein binding | TRIM54 | IPI | UniProtKB:O95678 | Human | PMID:32296183 |
| Molecular Function | GO:0005515 | protein binding | TRIM54 | IPI | UniProtKB:O95983-2 | Human | PMID:32296183 |
| Molecular Function | GO:0005515 | protein binding | TRIM54 | IPI | UniProtKB:O95995 | Human | PMID:32296183 |
| Molecular Function | GO:0005515 | protein binding | TRIM54 | IPI | UniProtKB:P02538 | Human | PMID:32296183 |
| Molecular Function | GO:0005515 | protein binding | TRIM54 | IPI | UniProtKB:P04259 | Human | PMID:32296183 |
| Molecular Function | GO:0005515 | protein binding | TRIM54 | IPI | UniProtKB:P04264 | Human | PMID:32296183 |
| Molecular Function | GO:0005515 | protein binding | TRIM54 | IPI | UniProtKB:P09067 | Human | PMID:32296183 |
| Molecular Function | GO:0005515 | protein binding | TRIM54 | IPI | UniProtKB:P0CG20 | Human | PMID:32296183 |
| Molecular Function | GO:0005515 | protein binding | TRIM54 | IPI | UniProtKB:P11441 | Human | PMID:32296183 |
| Molecular Function | GO:0005515 | protein binding | TRIM54 | IPI | UniProtKB:P12035 | Human | PMID:32296183 |
| Molecular Function | GO:0005515 | protein binding | TRIM54 | IPI | UniProtKB:P15622-3 | Human | PMID:32296183 |
| Molecular Function | GO:0005515 | protein binding | TRIM54 | IPI | UniProtKB:P19013 | Human | PMID:32296183 |
| Molecular Function | GO:0005515 | protein binding | TRIM54 | IPI | UniProtKB:P25786 | Human | PMID:32296183 |
| Molecular Function | GO:0005515 | protein binding | TRIM54 | IPI | UniProtKB:P25800 | Human | PMID:32296183 |
| Molecular Function | GO:0005515 | protein binding | TRIM54 | IPI | UniProtKB:P26196 | Human | PMID:32296183 |
| Molecular Function | GO:0005515 | protein binding | TRIM54 | IPI | UniProtKB:P27987 | Human | PMID:32296183 |
| Molecular Function | GO:0005515 | protein binding | TRIM54 | IPI | UniProtKB:P38936 | Human | PMID:32296183 |
| Molecular Function | GO:0005515 | protein binding | TRIM54 | IPI | UniProtKB:P48668 | Human | PMID:32296183 |
| Molecular Function | GO:0005515 | protein binding | TRIM54 | IPI | UniProtKB:P51668 | Human | PMID:32296183 |
| Molecular Function | GO:0005515 | protein binding | TRIM54 | IPI | UniProtKB:P55081 | Human | PMID:32296183 |
| Molecular Function | GO:0005515 | protein binding | TRIM54 | IPI | UniProtKB:P61968 | Human | PMID:32296183 |
| Molecular Function | GO:0005515 | protein binding | TRIM54 | IPI | UniProtKB:P62837 | Human | PMID:32296183 |
| Molecular Function | GO:0005515 | protein binding | TRIM54 | IPI | UniProtKB:P67870 | Human | PMID:32296183 |
| Molecular Function | GO:0005515 | protein binding | TRIM54 | IPI | UniProtKB:P78317 | Human | PMID:32296183 |
| Molecular Function | GO:0005515 | protein binding | TRIM54 | IPI | UniProtKB:P78347-2 | Human | PMID:32296183 |
| Molecular Function | GO:0005515 | protein binding | TRIM54 | IPI | UniProtKB:Q01546 | Human | PMID:32296183 |
| Molecular Function | GO:0005515 | protein binding | TRIM54 | IPI | UniProtKB:Q05516 | Human | PMID:32296183 |
| Molecular Function | GO:0005515 | protein binding | TRIM54 | IPI | UniProtKB:Q06455-2 | Human | PMID:32296183 |
| Molecular Function | GO:0005515 | protein binding | TRIM54 | IPI | UniProtKB:Q12774 | Human | PMID:32296183 |
| Molecular Function | GO:0005515 | protein binding | TRIM54 | IPI | UniProtKB:Q13895 | Human | PMID:32296183 |
| Molecular Function | GO:0005515 | protein binding | TRIM54 | IPI | UniProtKB:Q15052 | Human | PMID:32296183 |
| Molecular Function | GO:0005515 | protein binding | TRIM54 | IPI | UniProtKB:Q15560 | Human | PMID:32296183 |
| Molecular Function | GO:0005515 | protein binding | TRIM54 | IPI | UniProtKB:Q15561 | Human | PMID:32296183 |
| Molecular Function | GO:0005515 | protein binding | TRIM54 | IPI | UniProtKB:Q15735 | Human | PMID:32296183 |
| Molecular Function | GO:0005515 | protein binding | TRIM54 | IPI | UniProtKB:Q15911-2 | Human | PMID:32296183 |
| Molecular Function | GO:0005515 | protein binding | TRIM54 | IPI | UniProtKB:Q16543 | Human | PMID:32296183 |
| Molecular Function | GO:0005515 | protein binding | TRIM54 | IPI | UniProtKB:Q2TBE0 | Human | PMID:32296183 |
| Molecular Function | GO:0005515 | protein binding | TRIM54 | IPI | UniProtKB:Q2WGJ6 | Human | PMID:32296183 |
| Molecular Function | GO:0005515 | protein binding | TRIM54 | IPI | UniProtKB:Q3B820 | Human | PMID:32296183 |
| Molecular Function | GO:0005515 | protein binding | TRIM54 | IPI | UniProtKB:Q5JTD0 | Human | PMID:32296183 |
| Molecular Function | GO:0005515 | protein binding | TRIM54 | IPI | UniProtKB:Q5W5X9-3 | Human | PMID:32296183 |
| Molecular Function | GO:0005515 | protein binding | TRIM54 | IPI | UniProtKB:Q5XKE5 | Human | PMID:32296183 |
| Molecular Function | GO:0005515 | protein binding | TRIM54 | IPI | UniProtKB:Q63HK5 | Human | PMID:32296183 |
| Molecular Function | GO:0005515 | protein binding | TRIM54 | IPI | UniProtKB:Q63ZY3 | Human | PMID:32296183 |
| Molecular Function | GO:0005515 | protein binding | TRIM54 | IPI | UniProtKB:Q68D86 | Human | PMID:32296183 |
| Molecular Function | GO:0005515 | protein binding | TRIM54 | IPI | UniProtKB:Q6EKJ0 | Human | PMID:32296183 |
| Molecular Function | GO:0005515 | protein binding | TRIM54 | IPI | UniProtKB:Q6GPH4 | Human | PMID:32296183 |
| Molecular Function | GO:0005515 | protein binding | TRIM54 | IPI | UniProtKB:Q6NYC8 | Human | PMID:32296183 |
| Molecular Function | GO:0005515 | protein binding | TRIM54 | IPI | UniProtKB:Q6ZRS2-3 | Human | PMID:32296183 |
| Molecular Function | GO:0005515 | protein binding | TRIM54 | IPI | UniProtKB:Q7KZS0 | Human | PMID:32296183 |
| Molecular Function | GO:0005515 | protein binding | TRIM54 | IPI | UniProtKB:Q7L775 | Human | PMID:32296183 |
| Molecular Function | GO:0005515 | protein binding | TRIM54 | IPI | UniProtKB:Q7Z3I7 | Human | PMID:32296183 |
| Molecular Function | GO:0005515 | protein binding | TRIM54 | IPI | UniProtKB:Q86UW9 | Human | PMID:32296183 |
| Molecular Function | GO:0005515 | protein binding | TRIM54 | IPI | UniProtKB:Q86YD7 | Human | PMID:32296183 |
| Molecular Function | GO:0005515 | protein binding | TRIM54 | IPI | UniProtKB:Q8IX29 | Human | PMID:32296183 |
| Molecular Function | GO:0005515 | protein binding | TRIM54 | IPI | UniProtKB:Q8IY22-3 | Human | PMID:32296183 |
| Molecular Function | GO:0005515 | protein binding | TRIM54 | IPI | UniProtKB:Q8IYE0 | Human | PMID:32296183 |
| Molecular Function | GO:0005515 | protein binding | TRIM54 | IPI | UniProtKB:Q8IYI6 | Human | PMID:32296183 |
| Molecular Function | GO:0005515 | protein binding | TRIM54 | IPI | UniProtKB:Q8IYR0 | Human | PMID:32296183 |
| Molecular Function | GO:0005515 | protein binding | TRIM54 | IPI | UniProtKB:Q8N1N4 | Human | PMID:32296183 |
| Molecular Function | GO:0005515 | protein binding | TRIM54 | IPI | UniProtKB:Q8N5M4 | Human | PMID:32296183 |
| Molecular Function | GO:0005515 | protein binding | TRIM54 | IPI | UniProtKB:Q8N6Y0 | Human | PMID:32296183 |
| Molecular Function | GO:0005515 | protein binding | TRIM54 | IPI | UniProtKB:Q8N7C3 | Human | PMID:32296183 |
| Molecular Function | GO:0005515 | protein binding | TRIM54 | IPI | UniProtKB:Q8N8B7-2 | Human | PMID:32296183 |
| Molecular Function | GO:0005515 | protein binding | TRIM54 | IPI | UniProtKB:Q8NEH6 | Human | PMID:32296183 |
| Molecular Function | GO:0005515 | protein binding | TRIM54 | IPI | UniProtKB:Q8TAP4-4 | Human | PMID:32296183 |
| Molecular Function | GO:0005515 | protein binding | TRIM54 | IPI | UniProtKB:Q8TAU3 | Human | PMID:32296183 |
| Molecular Function | GO:0005515 | protein binding | TRIM54 | IPI | UniProtKB:Q8TBB1 | Human | PMID:32296183 |
| Molecular Function | GO:0005515 | protein binding | TRIM54 | IPI | UniProtKB:Q8TD31-3 | Human | PMID:32296183 |
| Molecular Function | GO:0005515 | protein binding | TRIM54 | IPI | UniProtKB:Q92529 | Human | PMID:32296183 |
| Molecular Function | GO:0005515 | protein binding | TRIM54 | IPI | UniProtKB:Q969G3 | Human | PMID:32296183 |
| Molecular Function | GO:0005515 | protein binding | TRIM54 | IPI | UniProtKB:Q96BZ8 | Human | PMID:32296183 |
| Molecular Function | GO:0005515 | protein binding | TRIM54 | IPI | UniProtKB:Q96GM5 | Human | PMID:32296183 |
| Molecular Function | GO:0005515 | protein binding | TRIM54 | IPI | UniProtKB:Q96H20 | Human | PMID:32296183 |
| Molecular Function | GO:0005515 | protein binding | TRIM54 | IPI | UniProtKB:Q96HA8 | Human | PMID:32296183 |
| Molecular Function | GO:0005515 | protein binding | TRIM54 | IPI | UniProtKB:Q96IV0 | Human | PMID:32296183 |
| Molecular Function | GO:0005515 | protein binding | TRIM54 | IPI | UniProtKB:Q96M91 | Human | PMID:32296183 |
| Molecular Function | GO:0005515 | protein binding | TRIM54 | IPI | UniProtKB:Q96N21 | Human | PMID:32296183 |
| Molecular Function | GO:0005515 | protein binding | TRIM54 | IPI | UniProtKB:Q96PN8 | Human | PMID:32296183 |
| Molecular Function | GO:0005515 | protein binding | TRIM54 | IPI | UniProtKB:Q96SQ5 | Human | PMID:32296183 |
| Molecular Function | GO:0005515 | protein binding | TRIM54 | IPI | UniProtKB:Q99633 | Human | PMID:32296183 |
| Molecular Function | GO:0005515 | protein binding | TRIM54 | IPI | UniProtKB:Q99816 | Human | PMID:32296183 |
| Molecular Function | GO:0005515 | protein binding | TRIM54 | IPI | UniProtKB:Q9BQ89 | Human | PMID:32296183 |
| Molecular Function | GO:0005515 | protein binding | TRIM54 | IPI | UniProtKB:Q9BRQ8 | Human | PMID:32296183 |
| Molecular Function | GO:0005515 | protein binding | TRIM54 | IPI | UniProtKB:Q9BT92 | Human | PMID:32296183 |
| Molecular Function | GO:0005515 | protein binding | TRIM54 | IPI | UniProtKB:Q9BU76 | Human | PMID:32296183 |
| Molecular Function | GO:0005515 | protein binding | TRIM54 | IPI | UniProtKB:Q9BVG8-5 | Human | PMID:32296183 |
| Molecular Function | GO:0005515 | protein binding | TRIM54 | IPI | UniProtKB:Q9BWG6 | Human | PMID:32296183 |
| Molecular Function | GO:0005515 | protein binding | TRIM54 | IPI | UniProtKB:Q9H0I2 | Human | PMID:32296183 |
| Molecular Function | GO:0005515 | protein binding | TRIM54 | IPI | UniProtKB:Q9H6L4 | Human | PMID:32296183 |
| Molecular Function | GO:0005515 | protein binding | TRIM54 | IPI | UniProtKB:Q9H8E8 | Human | PMID:32296183 |
| Molecular Function | GO:0005515 | protein binding | TRIM54 | IPI | UniProtKB:Q9HAQ2 | Human | PMID:32296183 |
| Molecular Function | GO:0005515 | protein binding | TRIM54 | IPI | UniProtKB:Q9HBI0 | Human | PMID:32296183 |
| Molecular Function | GO:0005515 | protein binding | TRIM54 | IPI | UniProtKB:Q9HC52 | Human | PMID:32296183 |
| Molecular Function | GO:0005515 | protein binding | TRIM54 | IPI | UniProtKB:Q9HC98-4 | Human | PMID:32296183 |
| Molecular Function | GO:0005515 | protein binding | TRIM54 | IPI | UniProtKB:Q9NQT4 | Human | PMID:32296183 |
| Molecular Function | GO:0005515 | protein binding | TRIM54 | IPI | UniProtKB:Q9NRD5 | Human | PMID:32296183 |
| Molecular Function | GO:0005515 | protein binding | TRIM54 | IPI | UniProtKB:Q9NVN8 | Human | PMID:32296183 |
| Molecular Function | GO:0005515 | protein binding | TRIM54 | IPI | UniProtKB:Q9NX04 | Human | PMID:32296183 |
| Molecular Function | GO:0005515 | protein binding | TRIM54 | IPI | UniProtKB:Q9NZD8 | Human | PMID:32296183 |
| Molecular Function | GO:0005515 | protein binding | TRIM54 | IPI | UniProtKB:Q9P2K3-2 | Human | PMID:32296183 |
| Molecular Function | GO:0005515 | protein binding | TRIM54 | IPI | UniProtKB:Q9P2K6 | Human | PMID:32296183 |
| Molecular Function | GO:0005515 | protein binding | TRIM54 | IPI | UniProtKB:Q9P2W3 | Human | PMID:32296183 |
| Molecular Function | GO:0005515 | protein binding | TRIM54 | IPI | UniProtKB:Q9UDX3 | Human | PMID:32296183 |
| Molecular Function | GO:0005515 | protein binding | TRIM54 | IPI | UniProtKB:Q9UI47-2 | Human | PMID:32296183 |
| Molecular Function | GO:0005515 | protein binding | TRIM54 | IPI | UniProtKB:Q9UI95 | Human | PMID:32296183 |
| Molecular Function | GO:0005515 | protein binding | TRIM54 | IPI | UniProtKB:Q9UJ41-4 | Human | PMID:32296183 |
| Molecular Function | GO:0005515 | protein binding | TRIM54 | IPI | UniProtKB:Q9UJV3-2 | Human | PMID:32296183 |
| Molecular Function | GO:0005515 | protein binding | TRIM54 | IPI | UniProtKB:Q9UJX0 | Human | PMID:32296183 |
| Molecular Function | GO:0005515 | protein binding | TRIM54 | IPI | UniProtKB:Q9ULV0-2 | Human | PMID:32296183 |
| Molecular Function | GO:0005515 | protein binding | TRIM54 | IPI | UniProtKB:Q9UPT5-1 | Human | PMID:32296183 |
| Molecular Function | GO:0005515 | protein binding | TRIM54 | IPI | UniProtKB:Q9Y247 | Human | PMID:32296183 |
| Molecular Function | GO:0005515 | protein binding | TRIM54 | IPI | UniProtKB:Q9Y2B5 | Human | PMID:32296183 |
| Molecular Function | GO:0005515 | protein binding | TRIM54 | IPI | UniProtKB:Q9Y2X8 | Human | PMID:32296183 |
| Molecular Function | GO:0005515 | protein binding | TRIM54 | IPI | UniProtKB:Q9Y4C2-2 | Human | PMID:32296183 |
| Molecular Function | GO:0005515 | protein binding | TRIM54 | IPI | UniProtKB:X5D778 | Human | PMID:32296183 |
| Molecular Function | GO:0005515 | protein binding | Trim54 | IPI | UniProtKB:Q14192|UniProtKB:Q14315-1 | Mouse | MGI:MGI:3703824|PMID:17360532 |
| Cellular Component | GO:0005875 | microtubule associated complex | Trim54 | IDA | Mouse | PMID:10953002 | |
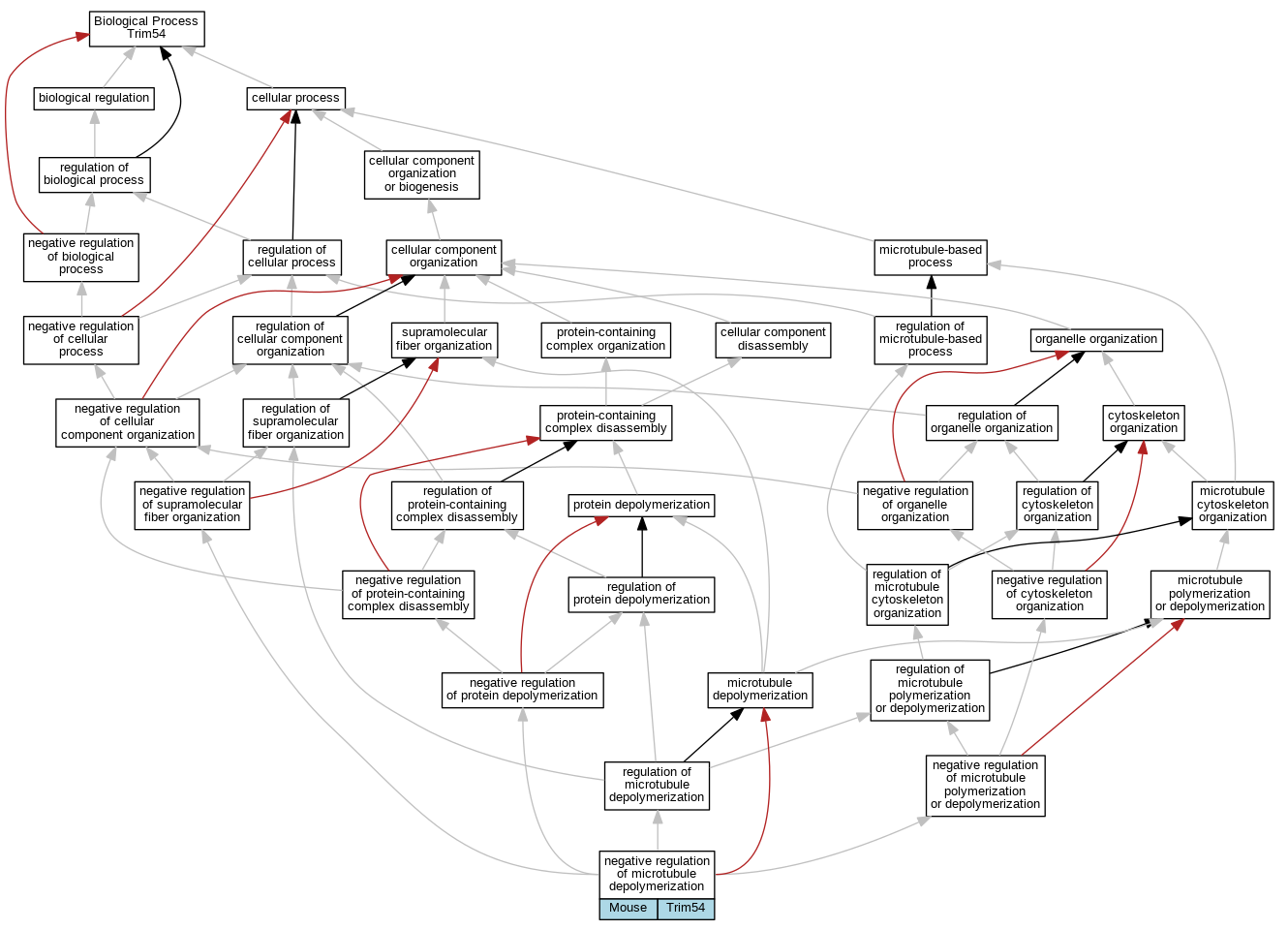
| Biological Process | GO:0007026 | negative regulation of microtubule depolymerization | Trim54 | IDA | Mouse | PMID:10953002 |
| EXP Inferred from experiment |
| IDA Inferred from direct assay |
| IEP Inferred from expression pattern |
| IGI Inferred from genetic interaction |
| IMP Inferred from mutant phenotype |
| IPI Inferred from physical interaction |
| HTP Inferred from High Throughput Experiment |
| HDA Inferred from High Throughput Direct Assay |
| HMP Inferred from High Throughput Mutant Phenotype |
| HGI Inferred from High Throughput Genetic Interaction |
| HEP Inferred from High Throughput Expression Pattern |
Mouse Genome Database (MGD), Gene Expression Database (GXD), Mouse Models of Human Cancer database (MMHCdb) (formerly Mouse Tumor Biology (MTB)), Gene Ontology (GO) |
||
|
Citing These Resources Funding Information Warranty Disclaimer, Privacy Notice, Licensing, & Copyright Send questions and comments to User Support. |
last database update 09/30/2025 MGI 6.24 |
|
|
|
||