|
Source |
Alliance of Genome Resources |



| Category | ID | Classification term | Gene | Evidence | Inferred from | Organism | Reference |
|---|---|---|---|---|---|---|---|
| Molecular Function | GO:0019899 | enzyme binding | TNKS2 | IPI | UniProtKB:Q9NWT6 | Human | PMID:21251231 |
| Molecular Function | GO:0003950 | NAD+ ADP-ribosyltransferase activity | TNKS2 | IDA | Human | PMID:19759537 | |
| Molecular Function | GO:0003950 | NAD+ ADP-ribosyltransferase activity | TNKS2 | IDA | Human | PMID:21478859 | |
| Molecular Function | GO:1990404 | NAD+-protein ADP-ribosyltransferase activity | TNKS2 | IDA | Human | PMID:11739745 | |
| Molecular Function | GO:1990404 | NAD+-protein ADP-ribosyltransferase activity | TNKS2 | IDA | Human | PMID:25043379 | |
| Molecular Function | GO:0005515 | protein binding | TNKS2 | IPI | UniProtKB:Q9C0C2 | Human | PMID:11854288 |
| Molecular Function | GO:0005515 | protein binding | TNKS2 | IPI | UniProtKB:P14652 | Human | PMID:12080061 |
| Molecular Function | GO:0005515 | protein binding | TNKS2 | IPI | UniProtKB:P54274 | Human | PMID:12080061 |
| Molecular Function | GO:0005515 | protein binding | TNKS2 | IPI | UniProtKB:Q13698 | Human | PMID:12080061 |
| Molecular Function | GO:0005515 | protein binding | TNKS2 | IPI | UniProtKB:Q14980 | Human | PMID:12080061 |
| Molecular Function | GO:0005515 | protein binding | TNKS2 | IPI | UniProtKB:Q9BZL4 | Human | PMID:12080061 |
| Molecular Function | GO:0005515 | protein binding | TNKS2 | IPI | UniProtKB:Q9C0C2 | Human | PMID:12080061 |
| Molecular Function | GO:0005515 | protein binding | TNKS2 | IPI | UniProtKB:Q9UIQ6 | Human | PMID:12080061 |
| Molecular Function | GO:0005515 | protein binding | TNKS2 | IPI | UniProtKB:O15169 | Human | PMID:19759537 |
| Molecular Function | GO:0005515 | protein binding | TNKS2 | IPI | UniProtKB:Q9Y2T1 | Human | PMID:19759537 |
| Molecular Function | GO:0005515 | protein binding | TNKS2 | IPI | UniProtKB:Q9NWT6 | Human | PMID:21251231 |
| Molecular Function | GO:0005515 | protein binding | TNKS2 | IPI | UniProtKB:O15169 | Human | PMID:21478859 |
| Molecular Function | GO:0005515 | protein binding | TNKS2 | IPI | UniProtKB:O15234 | Human | PMID:21478859 |
| Molecular Function | GO:0005515 | protein binding | TNKS2 | IPI | UniProtKB:Q9H2G9 | Human | PMID:21478859 |
| Molecular Function | GO:0005515 | protein binding | TNKS2 | IPI | UniProtKB:Q9Y2T1 | Human | PMID:21478859 |
| Molecular Function | GO:0005515 | protein binding | TNKS2 | IPI | UniProtKB:P78314 | Human | PMID:22153076 |
| Molecular Function | GO:0005515 | protein binding | TNKS2 | IPI | UniProtKB:Q06649 | Human | PMID:22153076 |
| Molecular Function | GO:0005515 | protein binding | TNKS2 | IPI | UniProtKB:O15169 | Human | PMID:22153077 |
| Molecular Function | GO:0005515 | protein binding | TNKS2 | IPI | UniProtKB:O43815 | Human | PMID:22153077 |
| Molecular Function | GO:0005515 | protein binding | TNKS2 | IPI | UniProtKB:P11274 | Human | PMID:22153077 |
| Molecular Function | GO:0005515 | protein binding | TNKS2 | IPI | UniProtKB:P14652 | Human | PMID:22153077 |
| Molecular Function | GO:0005515 | protein binding | TNKS2 | IPI | UniProtKB:P54274 | Human | PMID:22153077 |
| Molecular Function | GO:0005515 | protein binding | TNKS2 | IPI | UniProtKB:P78314 | Human | PMID:22153077 |
| Molecular Function | GO:0005515 | protein binding | TNKS2 | IPI | UniProtKB:Q06649 | Human | PMID:22153077 |
| Molecular Function | GO:0005515 | protein binding | TNKS2 | IPI | UniProtKB:Q13698 | Human | PMID:22153077 |
| Molecular Function | GO:0005515 | protein binding | TNKS2 | IPI | UniProtKB:Q14980 | Human | PMID:22153077 |
| Molecular Function | GO:0005515 | protein binding | TNKS2 | IPI | UniProtKB:Q6V0I7 | Human | PMID:22153077 |
| Molecular Function | GO:0005515 | protein binding | TNKS2 | IPI | UniProtKB:Q92698 | Human | PMID:22153077 |
| Molecular Function | GO:0005515 | protein binding | TNKS2 | IPI | UniProtKB:Q9BZL4 | Human | PMID:22153077 |
| Molecular Function | GO:0005515 | protein binding | TNKS2 | IPI | UniProtKB:Q9C0C2 | Human | PMID:22153077 |
| Molecular Function | GO:0005515 | protein binding | TNKS2 | IPI | UniProtKB:Q9NRI5 | Human | PMID:22153077 |
| Molecular Function | GO:0005515 | protein binding | TNKS2 | IPI | UniProtKB:Q9NWV8 | Human | PMID:22153077 |
| Molecular Function | GO:0005515 | protein binding | TNKS2 | IPI | UniProtKB:Q9UIQ6 | Human | PMID:22153077 |
| Molecular Function | GO:0005515 | protein binding | TNKS2 | IPI | UniProtKB:O15084 | Human | PMID:23414517 |
| Molecular Function | GO:0005515 | protein binding | TNKS2 | IPI | UniProtKB:Q7Z6K5-1 | Human | PMID:26774128 |
| Molecular Function | GO:0005515 | protein binding | TNKS2 | IPI | UniProtKB:Q9NWT6 | Human | PMID:26972000 |
| Molecular Function | GO:0005515 | protein binding | TNKS2 | IPI | UniProtKB:Q9NWT6 | Human | PMID:28514442 |
| Molecular Function | GO:0005515 | protein binding | TNKS2 | IPI | UniProtKB:Q9NWV8 | Human | PMID:28514442 |
| Molecular Function | GO:0005515 | protein binding | TNKS2 | IPI | UniProtKB:Q9NRI5 | Human | PMID:31413325 |
| Molecular Function | GO:0005515 | protein binding | TNKS2 | IPI | UniProtKB:P14652 | Human | PMID:35016035 |
| Molecular Function | GO:0005515 | protein binding | Tnks2 | IPI | RGD:727803 | Rat | PMID:27441654|RGD:13628742 |
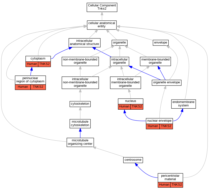
| Cellular Component | GO:0005737 | cytoplasm | TNKS2 | IDA | Human | PMID:11278563 | |
| Cellular Component | GO:0005635 | nuclear envelope | TNKS2 | IDA | Human | PMID:11454873 | |
| Cellular Component | GO:0005634 | nucleus | TNKS2 | IDA | Human | PMID:11739745 | |
| Cellular Component | GO:0000242 | pericentriolar material | TNKS2 | IDA | Human | PMID:11454873 | |
| Cellular Component | GO:0048471 | perinuclear region of cytoplasm | TNKS2 | IDA | Human | PMID:11454873 | |
| Biological Process | GO:0035264 | multicellular organism growth | Tnks2 | IMP | MGI:MGI:3621819 | Mouse | PMID:16507985 |
| Biological Process | GO:1904357 | negative regulation of telomere maintenance via telomere lengthening | TNKS2 | IMP | Human | PMID:25939383 | |
| Biological Process | GO:0090263 | positive regulation of canonical Wnt signaling pathway | TNKS2 | IMP | Human | PMID:19759537 | |
| Biological Process | GO:0090263 | positive regulation of canonical Wnt signaling pathway | TNKS2 | IMP | Human | PMID:25939383 | |
| Biological Process | GO:1904355 | positive regulation of telomere capping | TNKS2 | IDA | Human | PMID:21531765 | |
| Biological Process | GO:1904355 | positive regulation of telomere capping | TNKS2 | IMP | Human | PMID:25939383 | |
| Biological Process | GO:0070213 | protein auto-ADP-ribosylation | TNKS2 | IDA | Human | PMID:21478859 | |
| Biological Process | GO:0070198 | protein localization to chromosome, telomeric region | TNKS2 | IMP | Human | PMID:11739745 | |
| Biological Process | GO:0070212 | protein poly-ADP-ribosylation | TNKS2 | IDA | Human | PMID:25043379 | |
| Biological Process | GO:0000209 | protein polyubiquitination | TNKS2 | IDA | Human | PMID:19759537 | |
| Biological Process | GO:0000209 | protein polyubiquitination | TNKS2 | IDA | Human | PMID:21478859 | |
| Biological Process | GO:0040014 | regulation of multicellular organism growth | Tnks2 | IMP | MGI:MGI:3621924 | Mouse | PMID:16507984 |
| EXP Inferred from experiment |
| IDA Inferred from direct assay |
| IEP Inferred from expression pattern |
| IGI Inferred from genetic interaction |
| IMP Inferred from mutant phenotype |
| IPI Inferred from physical interaction |
| HTP Inferred from High Throughput Experiment |
| HDA Inferred from High Throughput Direct Assay |
| HMP Inferred from High Throughput Mutant Phenotype |
| HGI Inferred from High Throughput Genetic Interaction |
| HEP Inferred from High Throughput Expression Pattern |
Mouse Genome Database (MGD), Gene Expression Database (GXD), Mouse Models of Human Cancer database (MMHCdb) (formerly Mouse Tumor Biology (MTB)), Gene Ontology (GO) |
||
|
Citing These Resources Funding Information Warranty Disclaimer, Privacy Notice, Licensing, & Copyright Send questions and comments to User Support. |
last database update 09/30/2025 MGI 6.24 |
|
|
|
||