|
Source |
Alliance of Genome Resources |



| Category | ID | Classification term | Gene | Evidence | Inferred from | Organism | Reference |
|---|---|---|---|---|---|---|---|
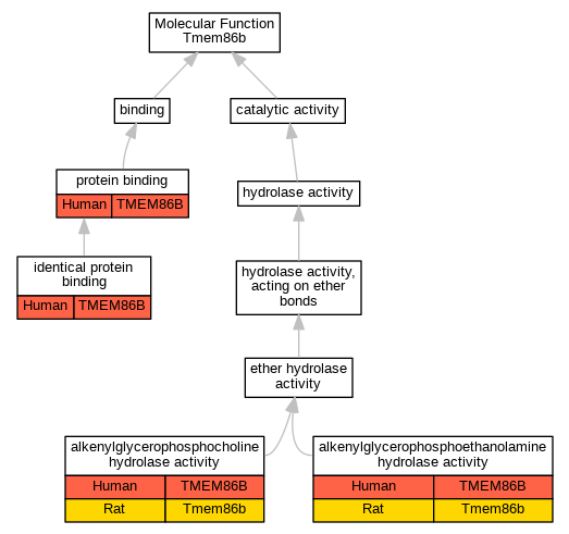
| Molecular Function | GO:0047408 | alkenylglycerophosphocholine hydrolase activity | TMEM86B | IDA | Human | PMID:21515882 | |
| Molecular Function | GO:0047408 | alkenylglycerophosphocholine hydrolase activity | Tmem86b | IDA | Rat | PMID:21515882|RGD:7247591 | |
| Molecular Function | GO:0047409 | alkenylglycerophosphoethanolamine hydrolase activity | TMEM86B | IDA | Human | PMID:21515882 | |
| Molecular Function | GO:0047409 | alkenylglycerophosphoethanolamine hydrolase activity | Tmem86b | IDA | Rat | PMID:21515882|RGD:7247591 | |
| Molecular Function | GO:0042802 | identical protein binding | TMEM86B | IPI | UniProtKB:Q8N661 | Human | PMID:32296183 |
| Molecular Function | GO:0005515 | protein binding | TMEM86B | IPI | UniProtKB:Q9BXK5 | Human | PMID:25416956 |
| Molecular Function | GO:0005515 | protein binding | TMEM86B | IPI | UniProtKB:A0AVG3 | Human | PMID:32296183 |
| Molecular Function | GO:0005515 | protein binding | TMEM86B | IPI | UniProtKB:B2RUZ4 | Human | PMID:32296183 |
| Molecular Function | GO:0005515 | protein binding | TMEM86B | IPI | UniProtKB:O14523 | Human | PMID:32296183 |
| Molecular Function | GO:0005515 | protein binding | TMEM86B | IPI | UniProtKB:O14524-2 | Human | PMID:32296183 |
| Molecular Function | GO:0005515 | protein binding | TMEM86B | IPI | UniProtKB:O14880 | Human | PMID:32296183 |
| Molecular Function | GO:0005515 | protein binding | TMEM86B | IPI | UniProtKB:O14925 | Human | PMID:32296183 |
| Molecular Function | GO:0005515 | protein binding | TMEM86B | IPI | UniProtKB:O15173 | Human | PMID:32296183 |
| Molecular Function | GO:0005515 | protein binding | TMEM86B | IPI | UniProtKB:O15393-2 | Human | PMID:32296183 |
| Molecular Function | GO:0005515 | protein binding | TMEM86B | IPI | UniProtKB:O43169 | Human | PMID:32296183 |
| Molecular Function | GO:0005515 | protein binding | TMEM86B | IPI | UniProtKB:O43752 | Human | PMID:32296183 |
| Molecular Function | GO:0005515 | protein binding | TMEM86B | IPI | UniProtKB:O60883 | Human | PMID:32296183 |
| Molecular Function | GO:0005515 | protein binding | TMEM86B | IPI | UniProtKB:O75396 | Human | PMID:32296183 |
| Molecular Function | GO:0005515 | protein binding | TMEM86B | IPI | UniProtKB:O95183 | Human | PMID:32296183 |
| Molecular Function | GO:0005515 | protein binding | TMEM86B | IPI | UniProtKB:O95393 | Human | PMID:32296183 |
| Molecular Function | GO:0005515 | protein binding | TMEM86B | IPI | UniProtKB:P07204 | Human | PMID:32296183 |
| Molecular Function | GO:0005515 | protein binding | TMEM86B | IPI | UniProtKB:P07307-3 | Human | PMID:32296183 |
| Molecular Function | GO:0005515 | protein binding | TMEM86B | IPI | UniProtKB:P11912 | Human | PMID:32296183 |
| Molecular Function | GO:0005515 | protein binding | TMEM86B | IPI | UniProtKB:P13236 | Human | PMID:32296183 |
| Molecular Function | GO:0005515 | protein binding | TMEM86B | IPI | UniProtKB:P15941-11 | Human | PMID:32296183 |
| Molecular Function | GO:0005515 | protein binding | TMEM86B | IPI | UniProtKB:P17302 | Human | PMID:32296183 |
| Molecular Function | GO:0005515 | protein binding | TMEM86B | IPI | UniProtKB:P18031 | Human | PMID:32296183 |
| Molecular Function | GO:0005515 | protein binding | TMEM86B | IPI | UniProtKB:P19397 | Human | PMID:32296183 |
| Molecular Function | GO:0005515 | protein binding | TMEM86B | IPI | UniProtKB:P26678 | Human | PMID:32296183 |
| Molecular Function | GO:0005515 | protein binding | TMEM86B | IPI | UniProtKB:P27105 | Human | PMID:32296183 |
| Molecular Function | GO:0005515 | protein binding | TMEM86B | IPI | UniProtKB:P30040 | Human | PMID:32296183 |
| Molecular Function | GO:0005515 | protein binding | TMEM86B | IPI | UniProtKB:P31937 | Human | PMID:32296183 |
| Molecular Function | GO:0005515 | protein binding | TMEM86B | IPI | UniProtKB:P34910-2 | Human | PMID:32296183 |
| Molecular Function | GO:0005515 | protein binding | TMEM86B | IPI | UniProtKB:P35212 | Human | PMID:32296183 |
| Molecular Function | GO:0005515 | protein binding | TMEM86B | IPI | UniProtKB:P43378 | Human | PMID:32296183 |
| Molecular Function | GO:0005515 | protein binding | TMEM86B | IPI | UniProtKB:P43628 | Human | PMID:32296183 |
| Molecular Function | GO:0005515 | protein binding | TMEM86B | IPI | UniProtKB:P48165 | Human | PMID:32296183 |
| Molecular Function | GO:0005515 | protein binding | TMEM86B | IPI | UniProtKB:P48449 | Human | PMID:32296183 |
| Molecular Function | GO:0005515 | protein binding | TMEM86B | IPI | UniProtKB:P58418 | Human | PMID:32296183 |
| Molecular Function | GO:0005515 | protein binding | TMEM86B | IPI | UniProtKB:P63027 | Human | PMID:32296183 |
| Molecular Function | GO:0005515 | protein binding | TMEM86B | IPI | UniProtKB:Q01628 | Human | PMID:32296183 |
| Molecular Function | GO:0005515 | protein binding | TMEM86B | IPI | UniProtKB:Q02747 | Human | PMID:32296183 |
| Molecular Function | GO:0005515 | protein binding | TMEM86B | IPI | UniProtKB:Q07326 | Human | PMID:32296183 |
| Molecular Function | GO:0005515 | protein binding | TMEM86B | IPI | UniProtKB:Q13323 | Human | PMID:32296183 |
| Molecular Function | GO:0005515 | protein binding | TMEM86B | IPI | UniProtKB:Q13520 | Human | PMID:32296183 |
| Molecular Function | GO:0005515 | protein binding | TMEM86B | IPI | UniProtKB:Q14210 | Human | PMID:32296183 |
| Molecular Function | GO:0005515 | protein binding | TMEM86B | IPI | UniProtKB:Q15125 | Human | PMID:32296183 |
| Molecular Function | GO:0005515 | protein binding | TMEM86B | IPI | UniProtKB:Q15800 | Human | PMID:32296183 |
| Molecular Function | GO:0005515 | protein binding | TMEM86B | IPI | UniProtKB:Q15836 | Human | PMID:32296183 |
| Molecular Function | GO:0005515 | protein binding | TMEM86B | IPI | UniProtKB:Q3KNW5 | Human | PMID:32296183 |
| Molecular Function | GO:0005515 | protein binding | TMEM86B | IPI | UniProtKB:Q3SXY8 | Human | PMID:32296183 |
| Molecular Function | GO:0005515 | protein binding | TMEM86B | IPI | UniProtKB:Q4KMG9 | Human | PMID:32296183 |
| Molecular Function | GO:0005515 | protein binding | TMEM86B | IPI | UniProtKB:Q53FV1 | Human | PMID:32296183 |
| Molecular Function | GO:0005515 | protein binding | TMEM86B | IPI | UniProtKB:Q5JX71 | Human | PMID:32296183 |
| Molecular Function | GO:0005515 | protein binding | TMEM86B | IPI | UniProtKB:Q5QGT7 | Human | PMID:32296183 |
| Molecular Function | GO:0005515 | protein binding | TMEM86B | IPI | UniProtKB:Q6UX34 | Human | PMID:32296183 |
| Molecular Function | GO:0005515 | protein binding | TMEM86B | IPI | UniProtKB:Q6UX40 | Human | PMID:32296183 |
| Molecular Function | GO:0005515 | protein binding | TMEM86B | IPI | UniProtKB:Q7Z5P4 | Human | PMID:32296183 |
| Molecular Function | GO:0005515 | protein binding | TMEM86B | IPI | UniProtKB:Q86VI4 | Human | PMID:32296183 |
| Molecular Function | GO:0005515 | protein binding | TMEM86B | IPI | UniProtKB:Q86Y82 | Human | PMID:32296183 |
| Molecular Function | GO:0005515 | protein binding | TMEM86B | IPI | UniProtKB:Q8IXI1 | Human | PMID:32296183 |
| Molecular Function | GO:0005515 | protein binding | TMEM86B | IPI | UniProtKB:Q8N474 | Human | PMID:32296183 |
| Molecular Function | GO:0005515 | protein binding | TMEM86B | IPI | UniProtKB:Q8N4V1 | Human | PMID:32296183 |
| Molecular Function | GO:0005515 | protein binding | TMEM86B | IPI | UniProtKB:Q8N5I4 | Human | PMID:32296183 |
| Molecular Function | GO:0005515 | protein binding | TMEM86B | IPI | UniProtKB:Q8N6K0 | Human | PMID:32296183 |
| Molecular Function | GO:0005515 | protein binding | TMEM86B | IPI | UniProtKB:Q8N6S5 | Human | PMID:32296183 |
| Molecular Function | GO:0005515 | protein binding | TMEM86B | IPI | UniProtKB:Q8N966 | Human | PMID:32296183 |
| Molecular Function | GO:0005515 | protein binding | TMEM86B | IPI | UniProtKB:Q8NBJ4 | Human | PMID:32296183 |
| Molecular Function | GO:0005515 | protein binding | TMEM86B | IPI | UniProtKB:Q8TBE7 | Human | PMID:32296183 |
| Molecular Function | GO:0005515 | protein binding | TMEM86B | IPI | UniProtKB:Q8TD22 | Human | PMID:32296183 |
| Molecular Function | GO:0005515 | protein binding | TMEM86B | IPI | UniProtKB:Q8TEB9 | Human | PMID:32296183 |
| Molecular Function | GO:0005515 | protein binding | TMEM86B | IPI | UniProtKB:Q8TED1 | Human | PMID:32296183 |
| Molecular Function | GO:0005515 | protein binding | TMEM86B | IPI | UniProtKB:Q8WV19 | Human | PMID:32296183 |
| Molecular Function | GO:0005515 | protein binding | TMEM86B | IPI | UniProtKB:Q8WWF3 | Human | PMID:32296183 |
| Molecular Function | GO:0005515 | protein binding | TMEM86B | IPI | UniProtKB:Q8WY91 | Human | PMID:32296183 |
| Molecular Function | GO:0005515 | protein binding | TMEM86B | IPI | UniProtKB:Q969S6 | Human | PMID:32296183 |
| Molecular Function | GO:0005515 | protein binding | TMEM86B | IPI | UniProtKB:Q96A25 | Human | PMID:32296183 |
| Molecular Function | GO:0005515 | protein binding | TMEM86B | IPI | UniProtKB:Q96FB2 | Human | PMID:32296183 |
| Molecular Function | GO:0005515 | protein binding | TMEM86B | IPI | UniProtKB:Q96HA9 | Human | PMID:32296183 |
| Molecular Function | GO:0005515 | protein binding | TMEM86B | IPI | UniProtKB:Q96HJ3-2 | Human | PMID:32296183 |
| Molecular Function | GO:0005515 | protein binding | TMEM86B | IPI | UniProtKB:Q96IV6 | Human | PMID:32296183 |
| Molecular Function | GO:0005515 | protein binding | TMEM86B | IPI | UniProtKB:Q96JA4 | Human | PMID:32296183 |
| Molecular Function | GO:0005515 | protein binding | TMEM86B | IPI | UniProtKB:Q96LL9 | Human | PMID:32296183 |
| Molecular Function | GO:0005515 | protein binding | TMEM86B | IPI | UniProtKB:Q96Q45-2 | Human | PMID:32296183 |
| Molecular Function | GO:0005515 | protein binding | TMEM86B | IPI | UniProtKB:Q9BXJ8 | Human | PMID:32296183 |
| Molecular Function | GO:0005515 | protein binding | TMEM86B | IPI | UniProtKB:Q9BXK5 | Human | PMID:32296183 |
| Molecular Function | GO:0005515 | protein binding | TMEM86B | IPI | UniProtKB:Q9GZY8-5 | Human | PMID:32296183 |
| Molecular Function | GO:0005515 | protein binding | TMEM86B | IPI | UniProtKB:Q9H0Q3 | Human | PMID:32296183 |
| Molecular Function | GO:0005515 | protein binding | TMEM86B | IPI | UniProtKB:Q9H2L4 | Human | PMID:32296183 |
| Molecular Function | GO:0005515 | protein binding | TMEM86B | IPI | UniProtKB:Q9H400 | Human | PMID:32296183 |
| Molecular Function | GO:0005515 | protein binding | TMEM86B | IPI | UniProtKB:Q9NS64 | Human | PMID:32296183 |
| Molecular Function | GO:0005515 | protein binding | TMEM86B | IPI | UniProtKB:Q9NSU2-1 | Human | PMID:32296183 |
| Molecular Function | GO:0005515 | protein binding | TMEM86B | IPI | UniProtKB:Q9NUM3 | Human | PMID:32296183 |
| Molecular Function | GO:0005515 | protein binding | TMEM86B | IPI | UniProtKB:Q9NUU6 | Human | PMID:32296183 |
| Molecular Function | GO:0005515 | protein binding | TMEM86B | IPI | UniProtKB:Q9NWD8 | Human | PMID:32296183 |
| Molecular Function | GO:0005515 | protein binding | TMEM86B | IPI | UniProtKB:Q9NZ43 | Human | PMID:32296183 |
| Molecular Function | GO:0005515 | protein binding | TMEM86B | IPI | UniProtKB:Q9NZG7 | Human | PMID:32296183 |
| Molecular Function | GO:0005515 | protein binding | TMEM86B | IPI | UniProtKB:Q9P0B6 | Human | PMID:32296183 |
| Molecular Function | GO:0005515 | protein binding | TMEM86B | IPI | UniProtKB:Q9P0L0 | Human | PMID:32296183 |
| Molecular Function | GO:0005515 | protein binding | TMEM86B | IPI | UniProtKB:Q9P0N8 | Human | PMID:32296183 |
| Molecular Function | GO:0005515 | protein binding | TMEM86B | IPI | UniProtKB:Q9P0S9 | Human | PMID:32296183 |
| Molecular Function | GO:0005515 | protein binding | TMEM86B | IPI | UniProtKB:Q9UNK0 | Human | PMID:32296183 |
| Molecular Function | GO:0005515 | protein binding | TMEM86B | IPI | UniProtKB:Q9Y282 | Human | PMID:32296183 |
| Molecular Function | GO:0005515 | protein binding | TMEM86B | IPI | UniProtKB:Q9Y320 | Human | PMID:32296183 |
| Molecular Function | GO:0005515 | protein binding | TMEM86B | IPI | UniProtKB:Q9Y375 | Human | PMID:32296183 |
| Molecular Function | GO:0005515 | protein binding | TMEM86B | IPI | UniProtKB:Q9Y5U9 | Human | PMID:32296183 |
| Molecular Function | GO:0005515 | protein binding | TMEM86B | IPI | UniProtKB:Q9Y624 | Human | PMID:32296183 |
| Molecular Function | GO:0005515 | protein binding | TMEM86B | IPI | UniProtKB:Q9Y680 | Human | PMID:32296183 |
| Molecular Function | GO:0005515 | protein binding | TMEM86B | IPI | UniProtKB:Q9Y6G1 | Human | PMID:32296183 |
| Cellular Component | GO:0005737 | cytoplasm | TMEM86B | IDA | Human | PMID:21515882 | |
| Cellular Component | GO:0016020 | membrane | TMEM86B | IDA | Human | PMID:21515882 | |
| Biological Process | GO:0046485 | ether lipid metabolic process | TMEM86B | IDA | Human | PMID:21515882 |
| EXP Inferred from experiment |
| IDA Inferred from direct assay |
| IEP Inferred from expression pattern |
| IGI Inferred from genetic interaction |
| IMP Inferred from mutant phenotype |
| IPI Inferred from physical interaction |
| HTP Inferred from High Throughput Experiment |
| HDA Inferred from High Throughput Direct Assay |
| HMP Inferred from High Throughput Mutant Phenotype |
| HGI Inferred from High Throughput Genetic Interaction |
| HEP Inferred from High Throughput Expression Pattern |
Mouse Genome Database (MGD), Gene Expression Database (GXD), Mouse Models of Human Cancer database (MMHCdb) (formerly Mouse Tumor Biology (MTB)), Gene Ontology (GO) |
||
|
Citing These Resources Funding Information Warranty Disclaimer, Privacy Notice, Licensing, & Copyright Send questions and comments to User Support. |
last database update 05/05/2026 MGI 6.24 |
|
|
|
||