|
Source |
Alliance of Genome Resources |



| Category | ID | Classification term | Gene | Evidence | Inferred from | Organism | Reference |
|---|---|---|---|---|---|---|---|
| Molecular Function | GO:0017128 | phospholipid scramblase activity | TMEM41B | IDA | Human | PMID:33850023 | |
| Molecular Function | GO:0017128 | phospholipid scramblase activity | TMEM41B | IDA | Human | PMID:33929485 | |
| Molecular Function | GO:0017128 | phospholipid scramblase activity | TMEM41B | IDA | Human | PMID:34015269 | |
| Molecular Function | GO:0005515 | protein binding | TMEM41B | IPI | UniProtKB:Q96GC9 | Human | PMID:30093494 |
| Molecular Function | GO:0005515 | protein binding | TMEM41B | IPI | UniProtKB:A0A142I5B9 | Human | PMID:30177828 |
| Molecular Function | GO:0005515 | protein binding | TMEM41B | IPI | UniProtKB:O94905 | Human | PMID:30352685 |
| Molecular Function | GO:0005515 | protein binding | TMEM41B | IPI | UniProtKB:P21796 | Human | PMID:30352685 |
| Molecular Function | GO:0005515 | protein binding | TMEM41B | IPI | UniProtKB:P53618 | Human | PMID:30352685 |
| Molecular Function | GO:0005515 | protein binding | TMEM41B | IPI | UniProtKB:P53621 | Human | PMID:30352685 |
| Cellular Component | GO:0005789 | endoplasmic reticulum membrane | TMEM41B | IDA | Human | PMID:34043740 | |
| Cellular Component | GO:0005789 | endoplasmic reticulum membrane | TMEM41B | IDA | Human | PMID:30093494 | |
| Cellular Component | GO:0005789 | endoplasmic reticulum membrane | TMEM41B | IDA | Human | PMID:30126924 | |
| Cellular Component | GO:0005789 | endoplasmic reticulum membrane | TMEM41B | IDA | Human | PMID:30933966 | |
| Cellular Component | GO:0044233 | mitochondria-associated endoplasmic reticulum membrane | TMEM41B | IDA | Human | PMID:30352685 | |
| Cellular Component | GO:0044233 | mitochondria-associated endoplasmic reticulum membrane | Tmem41b | IDA | Mouse | MGI:MGI:6280160|PMID:30352685 | |
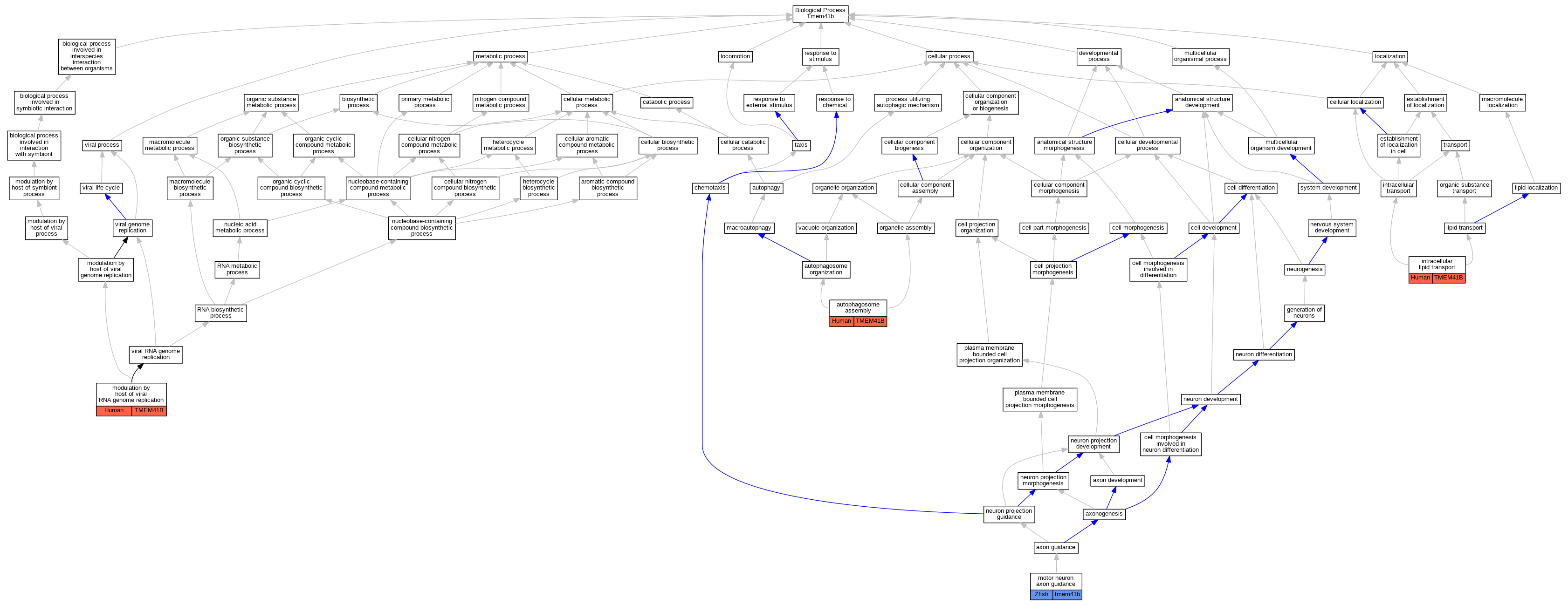
| Biological Process | GO:0000045 | autophagosome assembly | TMEM41B | IMP | Human | PMID:30093494 | |
| Biological Process | GO:0000045 | autophagosome assembly | TMEM41B | IMP | Human | PMID:30126924 | |
| Biological Process | GO:0000045 | autophagosome assembly | TMEM41B | IMP | Human | PMID:30933966 | |
| Biological Process | GO:0032365 | intracellular lipid transport | TMEM41B | IDA | Human | PMID:34043740 | |
| Biological Process | GO:0044830 | modulation by host of viral RNA genome replication | TMEM41B | IDA | Human | PMID:34043740 | |
| Biological Process | GO:0008045 | motor neuron axon guidance | tmem41b | IMP | ZFIN:ZDB-MRPHLNO-121204-1 | Zfish | PMID:23063131 |
| EXP Inferred from experiment |
| IDA Inferred from direct assay |
| IEP Inferred from expression pattern |
| IGI Inferred from genetic interaction |
| IMP Inferred from mutant phenotype |
| IPI Inferred from physical interaction |
| HTP Inferred from High Throughput Experiment |
| HDA Inferred from High Throughput Direct Assay |
| HMP Inferred from High Throughput Mutant Phenotype |
| HGI Inferred from High Throughput Genetic Interaction |
| HEP Inferred from High Throughput Expression Pattern |
Mouse Genome Database (MGD), Gene Expression Database (GXD), Mouse Models of Human Cancer database (MMHCdb) (formerly Mouse Tumor Biology (MTB)), Gene Ontology (GO) |
||
|
Citing These Resources Funding Information Warranty Disclaimer, Privacy Notice, Licensing, & Copyright Send questions and comments to User Support. |
last database update 12/30/2025 MGI 6.24 |
|
|
|
||