|
Source |
Alliance of Genome Resources |



| Category | ID | Classification term | Gene | Evidence | Inferred from | Organism | Reference |
|---|---|---|---|---|---|---|---|
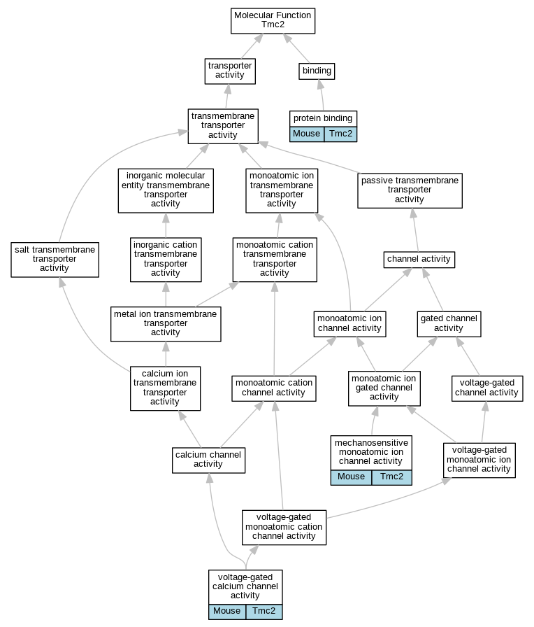
| Molecular Function | GO:0008381 | mechanosensitive monoatomic ion channel activity | Tmc2 | IGI | MGI:MGI:2151016 | Mouse | PMID:24981230 |
| Molecular Function | GO:0005515 | protein binding | Tmc2 | IPI | UniProtKB:Q99PJ1 | Mouse | MGI:MGI:5604056|PMID:25114259 |
| Molecular Function | GO:0005515 | protein binding | Tmc2 | IPI | UniProtKB:A1Y9I9 | Mouse | MGI:MGI:6100205|PMID:28504928 |
| Molecular Function | GO:0005245 | voltage-gated calcium channel activity | Tmc2 | IGI | MGI:MGI:2151016 | Mouse | PMID:23871232 |
| Molecular Function | GO:0005245 | voltage-gated calcium channel activity | Tmc2 | IMP | MGI:MGI:5427099 | Mouse | PMID:23871232 |
| Cellular Component | GO:0032426 | stereocilium tip | Tmc2 | IDA | Mouse | PMID:22105175 | |
| Biological Process | GO:0070588 | calcium ion transmembrane transport | Tmc2 | IMP | MGI:MGI:5427099 | Mouse | PMID:23871232 |
| Biological Process | GO:0070588 | calcium ion transmembrane transport | Tmc2 | IGI | MGI:MGI:2151016 | Mouse | PMID:23871232 |
| Biological Process | GO:0050910 | detection of mechanical stimulus involved in sensory perception of sound | TMC2 | IMP | Human | PMID:11850618 | |
| Biological Process | GO:0050910 | detection of mechanical stimulus involved in sensory perception of sound | Tmc2 | IGI | MGI:MGI:2151016 | Mouse | PMID:22105175 |
| Biological Process | GO:0050910 | detection of mechanical stimulus involved in sensory perception of sound | tmc2b | IMP | ZFIN:ZDB-GENO-190604-1 | Zfish | PMID:29269857 |
| Biological Process | GO:0050910 | detection of mechanical stimulus involved in sensory perception of sound | tmc2b | IGI | ZFIN:ZDB-GENO-190604-15 | Zfish | PMID:29269857 |
| Biological Process | GO:0050910 | detection of mechanical stimulus involved in sensory perception of sound | tmc2a | IGI | ZFIN:ZDB-GENO-190604-15 | Zfish | PMID:29269857 |
| Biological Process | GO:0050910 | detection of mechanical stimulus involved in sensory perception of sound | tmc2a | IGI | ZFIN:ZDB-GENO-150116-4 | Zfish | PMID:25114259 |
| Biological Process | GO:0048839 | inner ear development | tmc2b | IEP | Zfish | PMID:25114259|ZFIN:ZDB-PUB-140813-4 | |
| Biological Process | GO:0042472 | inner ear morphogenesis | tmc2b | IEP | Zfish | PMID:25114259|ZFIN:ZDB-PUB-140813-4 | |
| Biological Process | GO:0048884 | neuromast development | tmc2b | IEP | Zfish | PMID:25114259|ZFIN:ZDB-PUB-140813-4 | |
| Biological Process | GO:1903169 | regulation of calcium ion transmembrane transport | Tmc2 | IGI | MGI:MGI:2151016 | Mouse | PMID:24981230 |
| Biological Process | GO:0060005 | vestibular reflex | Tmc2 | IGI | MGI:MGI:2151016 | Mouse | PMID:24981230 |
| Biological Process | GO:0060005 | vestibular reflex | Tmc2 | IGI | MGI:MGI:2151016 | Mouse | PMID:22105175 |
| EXP Inferred from experiment |
| IDA Inferred from direct assay |
| IEP Inferred from expression pattern |
| IGI Inferred from genetic interaction |
| IMP Inferred from mutant phenotype |
| IPI Inferred from physical interaction |
| HTP Inferred from High Throughput Experiment |
| HDA Inferred from High Throughput Direct Assay |
| HMP Inferred from High Throughput Mutant Phenotype |
| HGI Inferred from High Throughput Genetic Interaction |
| HEP Inferred from High Throughput Expression Pattern |
Mouse Genome Database (MGD), Gene Expression Database (GXD), Mouse Models of Human Cancer database (MMHCdb) (formerly Mouse Tumor Biology (MTB)), Gene Ontology (GO) |
||
|
Citing These Resources Funding Information Warranty Disclaimer, Privacy Notice, Licensing, & Copyright Send questions and comments to User Support. |
last database update 12/30/2025 MGI 6.24 |
|
|
|
||