|
Source |
Alliance of Genome Resources |



| Category | ID | Classification term | Gene | Evidence | Inferred from | Organism | Reference |
|---|---|---|---|---|---|---|---|
| Molecular Function | GO:0098505 | G-rich strand telomeric DNA binding | TERF2IP | IDA | Human | PMID:17694070 | |
| Molecular Function | GO:0019902 | phosphatase binding | TERF2IP | IPI | UniProtKB:O75365 | Human | PMID:23178297 |
| Molecular Function | GO:0005515 | protein binding | TERF2IP | IPI | UniProtKB:Q92889 | Human | PMID:14690602 |
| Molecular Function | GO:0005515 | protein binding | TERF2IP | IPI | UniProtKB:Q9BSI4 | Human | PMID:15181449 |
| Molecular Function | GO:0005515 | protein binding | TERF2IP | IPI | UniProtKB:P12956 | Human | PMID:15383534 |
| Molecular Function | GO:0005515 | protein binding | TERF2IP | IPI | UniProtKB:Q15554 | Human | PMID:15383534 |
| Molecular Function | GO:0005515 | protein binding | TERF2IP | IPI | UniProtKB:Q9BSI4-3 | Human | PMID:15383534 |
| Molecular Function | GO:0005515 | protein binding | TERF2IP | IPI | UniProtKB:Q15554 | Human | PMID:16880378 |
| Molecular Function | GO:0005515 | protein binding | TERF2IP | IPI | UniProtKB:Q15554 | Human | PMID:17055345 |
| Molecular Function | GO:0005515 | protein binding | TERF2IP | IPI | UniProtKB:Q15554 | Human | PMID:19287395 |
| Molecular Function | GO:0005515 | protein binding | TERF2IP | IPI | UniProtKB:Q8IY92 | Human | PMID:19596235 |
| Molecular Function | GO:0005515 | protein binding | TERF2IP | IPI | UniProtKB:Q15554 | Human | PMID:19651898 |
| Molecular Function | GO:0005515 | protein binding | TERF2IP | IPI | UniProtKB:O00479 | Human | PMID:21044950 |
| Molecular Function | GO:0005515 | protein binding | TERF2IP | IPI | UniProtKB:O14604 | Human | PMID:21044950 |
| Molecular Function | GO:0005515 | protein binding | TERF2IP | IPI | UniProtKB:O15347 | Human | PMID:21044950 |
| Molecular Function | GO:0005515 | protein binding | TERF2IP | IPI | UniProtKB:O60218 | Human | PMID:21044950 |
| Molecular Function | GO:0005515 | protein binding | TERF2IP | IPI | UniProtKB:O75347 | Human | PMID:21044950 |
| Molecular Function | GO:0005515 | protein binding | TERF2IP | IPI | UniProtKB:O75884 | Human | PMID:21044950 |
| Molecular Function | GO:0005515 | protein binding | TERF2IP | IPI | UniProtKB:O95154 | Human | PMID:21044950 |
| Molecular Function | GO:0005515 | protein binding | TERF2IP | IPI | UniProtKB:O95336 | Human | PMID:21044950 |
| Molecular Function | GO:0005515 | protein binding | TERF2IP | IPI | UniProtKB:O95848 | Human | PMID:21044950 |
| Molecular Function | GO:0005515 | protein binding | TERF2IP | IPI | UniProtKB:P06454 | Human | PMID:21044950 |
| Molecular Function | GO:0005515 | protein binding | TERF2IP | IPI | UniProtKB:P09936 | Human | PMID:21044950 |
| Molecular Function | GO:0005515 | protein binding | TERF2IP | IPI | UniProtKB:P12104 | Human | PMID:21044950 |
| Molecular Function | GO:0005515 | protein binding | TERF2IP | IPI | UniProtKB:P12956 | Human | PMID:21044950 |
| Molecular Function | GO:0005515 | protein binding | TERF2IP | IPI | UniProtKB:P14550 | Human | PMID:21044950 |
| Molecular Function | GO:0005515 | protein binding | TERF2IP | IPI | UniProtKB:P18510 | Human | PMID:21044950 |
| Molecular Function | GO:0005515 | protein binding | TERF2IP | IPI | UniProtKB:P25713 | Human | PMID:21044950 |
| Molecular Function | GO:0005515 | protein binding | TERF2IP | IPI | UniProtKB:P25815 | Human | PMID:21044950 |
| Molecular Function | GO:0005515 | protein binding | TERF2IP | IPI | UniProtKB:P27482 | Human | PMID:21044950 |
| Molecular Function | GO:0005515 | protein binding | TERF2IP | IPI | UniProtKB:P28340 | Human | PMID:21044950 |
| Molecular Function | GO:0005515 | protein binding | TERF2IP | IPI | UniProtKB:P31749 | Human | PMID:21044950 |
| Molecular Function | GO:0005515 | protein binding | TERF2IP | IPI | UniProtKB:P37837 | Human | PMID:21044950 |
| Molecular Function | GO:0005515 | protein binding | TERF2IP | IPI | UniProtKB:P46108 | Human | PMID:21044950 |
| Molecular Function | GO:0005515 | protein binding | TERF2IP | IPI | UniProtKB:P47224 | Human | PMID:21044950 |
| Molecular Function | GO:0005515 | protein binding | TERF2IP | IPI | UniProtKB:P48539 | Human | PMID:21044950 |
| Molecular Function | GO:0005515 | protein binding | TERF2IP | IPI | UniProtKB:P49321 | Human | PMID:21044950 |
| Molecular Function | GO:0005515 | protein binding | TERF2IP | IPI | UniProtKB:P49736 | Human | PMID:21044950 |
| Molecular Function | GO:0005515 | protein binding | TERF2IP | IPI | UniProtKB:P61964 | Human | PMID:21044950 |
| Molecular Function | GO:0005515 | protein binding | TERF2IP | IPI | UniProtKB:P61978 | Human | PMID:21044950 |
| Molecular Function | GO:0005515 | protein binding | TERF2IP | IPI | UniProtKB:P80297 | Human | PMID:21044950 |
| Molecular Function | GO:0005515 | protein binding | TERF2IP | IPI | UniProtKB:Q13069 | Human | PMID:21044950 |
| Molecular Function | GO:0005515 | protein binding | TERF2IP | IPI | UniProtKB:Q13155 | Human | PMID:21044950 |
| Molecular Function | GO:0005515 | protein binding | TERF2IP | IPI | UniProtKB:Q13363 | Human | PMID:21044950 |
| Molecular Function | GO:0005515 | protein binding | TERF2IP | IPI | UniProtKB:Q14019 | Human | PMID:21044950 |
| Molecular Function | GO:0005515 | protein binding | TERF2IP | IPI | UniProtKB:Q14135 | Human | PMID:21044950 |
| Molecular Function | GO:0005515 | protein binding | TERF2IP | IPI | UniProtKB:Q14980 | Human | PMID:21044950 |
| Molecular Function | GO:0005515 | protein binding | TERF2IP | IPI | UniProtKB:Q15121 | Human | PMID:21044950 |
| Molecular Function | GO:0005515 | protein binding | TERF2IP | IPI | UniProtKB:Q15554 | Human | PMID:21044950 |
| Molecular Function | GO:0005515 | protein binding | TERF2IP | IPI | UniProtKB:Q16775 | Human | PMID:21044950 |
| Molecular Function | GO:0005515 | protein binding | TERF2IP | IPI | UniProtKB:Q5H9R7 | Human | PMID:21044950 |
| Molecular Function | GO:0005515 | protein binding | TERF2IP | IPI | UniProtKB:Q5JTV8 | Human | PMID:21044950 |
| Molecular Function | GO:0005515 | protein binding | TERF2IP | IPI | UniProtKB:Q6IBS0 | Human | PMID:21044950 |
| Molecular Function | GO:0005515 | protein binding | TERF2IP | IPI | UniProtKB:Q6ZVK8 | Human | PMID:21044950 |
| Molecular Function | GO:0005515 | protein binding | TERF2IP | IPI | UniProtKB:Q8IYL3 | Human | PMID:21044950 |
| Molecular Function | GO:0005515 | protein binding | TERF2IP | IPI | UniProtKB:Q8N8S7 | Human | PMID:21044950 |
| Molecular Function | GO:0005515 | protein binding | TERF2IP | IPI | UniProtKB:Q8TAQ2 | Human | PMID:21044950 |
| Molecular Function | GO:0005515 | protein binding | TERF2IP | IPI | UniProtKB:Q8TE68 | Human | PMID:21044950 |
| Molecular Function | GO:0005515 | protein binding | TERF2IP | IPI | UniProtKB:Q8WW12 | Human | PMID:21044950 |
| Molecular Function | GO:0005515 | protein binding | TERF2IP | IPI | UniProtKB:Q92620 | Human | PMID:21044950 |
| Molecular Function | GO:0005515 | protein binding | TERF2IP | IPI | UniProtKB:Q92917 | Human | PMID:21044950 |
| Molecular Function | GO:0005515 | protein binding | TERF2IP | IPI | UniProtKB:Q96A72 | Human | PMID:21044950 |
| Molecular Function | GO:0005515 | protein binding | TERF2IP | IPI | UniProtKB:Q96B86 | Human | PMID:21044950 |
| Molecular Function | GO:0005515 | protein binding | TERF2IP | IPI | UniProtKB:Q96E09 | Human | PMID:21044950 |
| Molecular Function | GO:0005515 | protein binding | TERF2IP | IPI | UniProtKB:Q96FN4 | Human | PMID:21044950 |
| Molecular Function | GO:0005515 | protein binding | TERF2IP | IPI | UniProtKB:Q96GT9 | Human | PMID:21044950 |
| Molecular Function | GO:0005515 | protein binding | TERF2IP | IPI | UniProtKB:Q96I15 | Human | PMID:21044950 |
| Molecular Function | GO:0005515 | protein binding | TERF2IP | IPI | UniProtKB:Q96IQ9 | Human | PMID:21044950 |
| Molecular Function | GO:0005515 | protein binding | TERF2IP | IPI | UniProtKB:Q9BQE9 | Human | PMID:21044950 |
| Molecular Function | GO:0005515 | protein binding | TERF2IP | IPI | UniProtKB:Q9BUL9 | Human | PMID:21044950 |
| Molecular Function | GO:0005515 | protein binding | TERF2IP | IPI | UniProtKB:Q9BXM0 | Human | PMID:21044950 |
| Molecular Function | GO:0005515 | protein binding | TERF2IP | IPI | UniProtKB:Q9NS86 | Human | PMID:21044950 |
| Molecular Function | GO:0005515 | protein binding | TERF2IP | IPI | UniProtKB:Q9NWV8 | Human | PMID:21044950 |
| Molecular Function | GO:0005515 | protein binding | TERF2IP | IPI | UniProtKB:Q9NZ63 | Human | PMID:21044950 |
| Molecular Function | GO:0005515 | protein binding | TERF2IP | IPI | UniProtKB:Q9NZT2 | Human | PMID:21044950 |
| Molecular Function | GO:0005515 | protein binding | TERF2IP | IPI | UniProtKB:Q9UKD2 | Human | PMID:21044950 |
| Molecular Function | GO:0005515 | protein binding | TERF2IP | IPI | UniProtKB:Q9UQN3 | Human | PMID:21044950 |
| Molecular Function | GO:0005515 | protein binding | TERF2IP | IPI | UniProtKB:Q9Y5U2 | Human | PMID:21044950 |
| Molecular Function | GO:0005515 | protein binding | TERF2IP | IPI | UniProtKB:Q15554 | Human | PMID:21217703 |
| Molecular Function | GO:0005515 | protein binding | TERF2IP | IPI | UniProtKB:Q15554 | Human | PMID:21829167 |
| Molecular Function | GO:0005515 | protein binding | TERF2IP | IPI | UniProtKB:Q15554 | Human | PMID:24095731 |
| Molecular Function | GO:0005515 | protein binding | TERF2IP | IPI | UniProtKB:Q15554 | Human | PMID:25620558 |
| Molecular Function | GO:0005515 | protein binding | TERF2IP | IPI | UniProtKB:Q9NZ71 | Human | PMID:25620558 |
| Molecular Function | GO:0005515 | protein binding | TERF2IP | IPI | UniProtKB:P12956 | Human | PMID:26496610 |
| Molecular Function | GO:0005515 | protein binding | TERF2IP | IPI | UniProtKB:Q15554 | Human | PMID:26496610 |
| Molecular Function | GO:0005515 | protein binding | TERF2IP | IPI | UniProtKB:Q15554 | Human | PMID:27214791 |
| Molecular Function | GO:0005515 | protein binding | Terf2ip | IPI | UniProtKB:O35144|UniProtKB:O88351|UniProtKB:O88522|UniProtKB:Q60680 | Mouse | MGI:MGI:4821187|PMID:20622870 |
| Molecular Function | GO:0005515 | protein binding | Terf2ip | IPI | UniProtKB:O35144 | Mouse | MGI:MGI:4440768|PMID:20339076 |
| Molecular Function | GO:0042162 | telomeric DNA binding | TERF2IP | IDA | Human | PMID:23685356 | |
| Molecular Function | GO:0042162 | telomeric DNA binding | Terf2ip | IDA | Mouse | MGI:MGI:5500098|PMID:23685356 | |
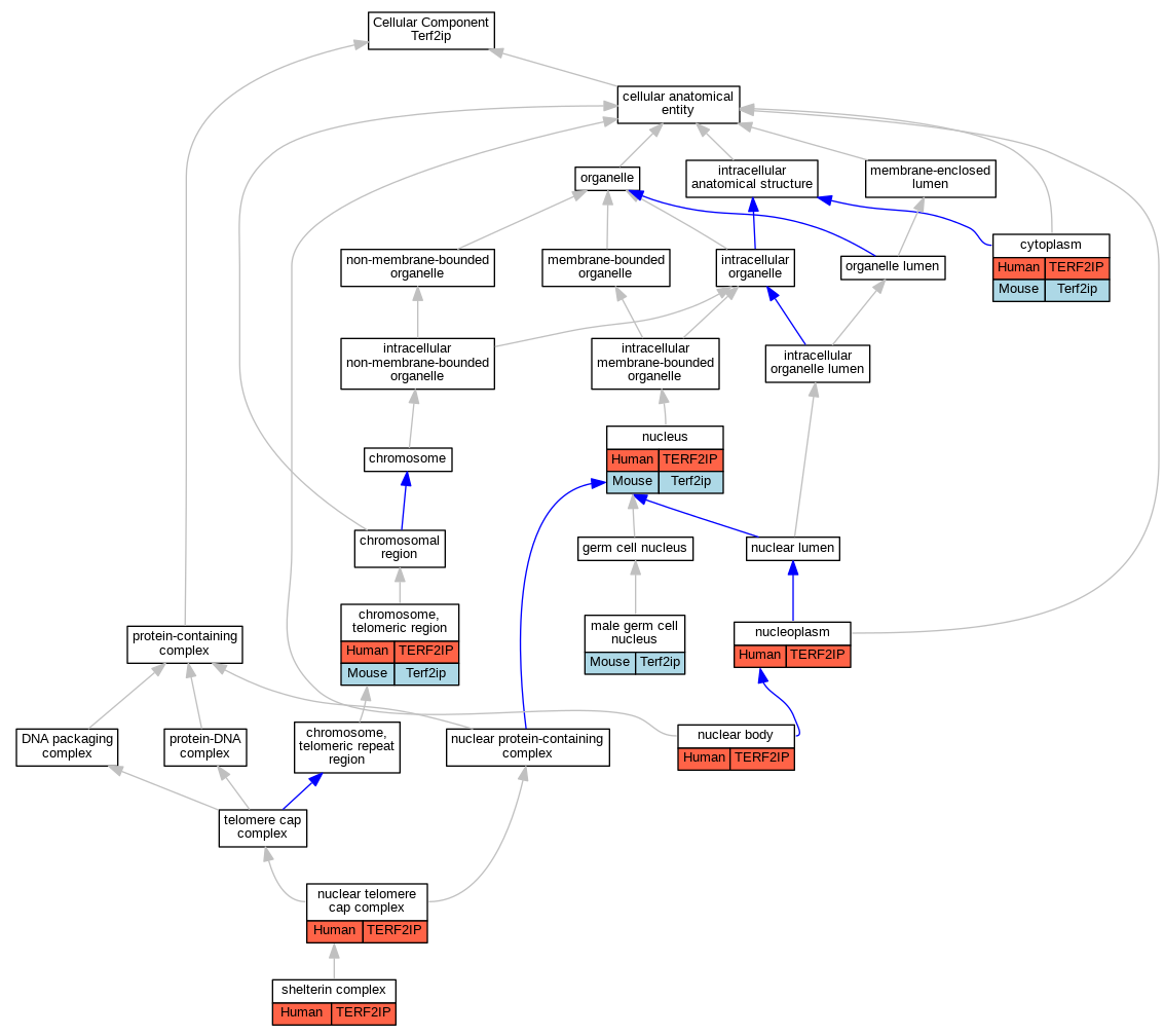
| Cellular Component | GO:0000781 | chromosome, telomeric region | TERF2IP | IDA | Human | PMID:12768206 | |
| Cellular Component | GO:0000781 | chromosome, telomeric region | TERF2IP | IDA | Human | PMID:14565979 | |
| Cellular Component | GO:0000781 | chromosome, telomeric region | TERF2IP | IDA | Human | PMID:15109494 | |
| Cellular Component | GO:0000781 | chromosome, telomeric region | TERF2IP | HDA | Human | PMID:19135898 | |
| Cellular Component | GO:0000781 | chromosome, telomeric region | TERF2IP | IDA | Human | PMID:21076401 | |
| Cellular Component | GO:0000781 | chromosome, telomeric region | TERF2IP | IDA | Human | PMID:23685356 | |
| Cellular Component | GO:0000781 | chromosome, telomeric region | TERF2IP | IDA | Human | PMID:24270157 | |
| Cellular Component | GO:0000781 | chromosome, telomeric region | Terf2ip | IDA | Mouse | MGI:MGI:5500098|PMID:23685356 | |
| Cellular Component | GO:0000781 | chromosome, telomeric region | Terf2ip | IDA | Mouse | MGI:MGI:5705225|PMID:15109494 | |
| Cellular Component | GO:0000781 | chromosome, telomeric region | Terf2ip | IMP | Mouse | MGI:MGI:4839412|PMID:20622869 | |
| Cellular Component | GO:0000781 | chromosome, telomeric region | Terf2ip | IDA | Mouse | MGI:MGI:4440768|PMID:20339076 | |
| Cellular Component | GO:0000781 | chromosome, telomeric region | Terf2ip | IDA | Mouse | PMID:15968270 | |
| Cellular Component | GO:0005737 | cytoplasm | TERF2IP | IDA | Human | PMID:23178297 | |
| Cellular Component | GO:0005737 | cytoplasm | Terf2ip | IDA | Mouse | MGI:MGI:4821187|PMID:20622870 | |
| Cellular Component | GO:0001673 | male germ cell nucleus | Terf2ip | IDA | Mouse | PMID:24062341 | |
| Cellular Component | GO:0016604 | nuclear body | TERF2IP | IDA | Human | GO_REF:0000052 | |
| Cellular Component | GO:0000783 | nuclear telomere cap complex | TERF2IP | IDA | Human | PMID:15181449 | |
| Cellular Component | GO:0000783 | nuclear telomere cap complex | TERF2IP | IDA | Human | PMID:16880378 | |
| Cellular Component | GO:0005654 | nucleoplasm | TERF2IP | IDA | Human | GO_REF:0000052 | |
| Cellular Component | GO:0005634 | nucleus | TERF2IP | IDA | Human | PMID:17055345 | |
| Cellular Component | GO:0005634 | nucleus | TERF2IP | IDA | Human | PMID:23178297 | |
| Cellular Component | GO:0005634 | nucleus | Terf2ip | IDA | Mouse | MGI:MGI:4821187|PMID:20622870 | |
| Cellular Component | GO:0070187 | shelterin complex | TERF2IP | IPI | Human | PMID:15383534 | |
| Cellular Component | GO:0070187 | shelterin complex | TERF2IP | IDA | Human | PMID:15383534 | |
| Cellular Component | GO:0070187 | shelterin complex | TERF2IP | IDA | Human | PMID:21852327 | |
| Cellular Component | GO:0070187 | shelterin complex | TERF2IP | IDA | Human | PMID:23685356 | |
| Biological Process | GO:0048239 | negative regulation of DNA recombination at telomere | Terf2ip | IMP | Mouse | MGI:MGI:4440768|PMID:20339076 | |
| Biological Process | GO:0048239 | negative regulation of DNA recombination at telomere | Terf2ip | IMP | Mouse | MGI:MGI:4839412|PMID:20622869 | |
| Biological Process | GO:0001933 | negative regulation of protein phosphorylation | TERF2IP | IMP | Human | PMID:23178297 | |
| Biological Process | GO:0032205 | negative regulation of telomere maintenance | TERF2IP | IDA | Human | PMID:17055345 | |
| Biological Process | GO:0043123 | positive regulation of I-kappaB kinase/NF-kappaB signaling | Terf2ip | IDA | Mouse | MGI:MGI:4821187|PMID:20622870 | |
| Biological Process | GO:0051092 | positive regulation of NF-kappaB transcription factor activity | Terf2ip | IMP | Mouse | MGI:MGI:4821187|PMID:20622870 | |
| Biological Process | GO:1901224 | positive regulation of NIK/NF-kappaB signaling | TERF2IP | IMP | Human | PMID:23178297 | |
| Biological Process | GO:0033138 | positive regulation of peptidyl-serine phosphorylation | TERF2IP | IMP | Human | PMID:23867755 | |
| Biological Process | GO:1901985 | positive regulation of protein acetylation | TERF2IP | IMP | Human | PMID:23867755 | |
| Biological Process | GO:0031848 | protection from non-homologous end joining at telomere | TERF2IP | IMP | Human | PMID:17499040 | |
| Biological Process | GO:0070198 | protein localization to chromosome, telomeric region | TERF2IP | IMP | Human | PMID:17499040 | |
| Biological Process | GO:0006355 | regulation of DNA-templated transcription | TERF2IP | IMP | Human | PMID:23178297 | |
| Biological Process | GO:0006355 | regulation of DNA-templated transcription | Terf2ip | IMP | Mouse | MGI:MGI:4839412|PMID:20622869 | |
| Biological Process | GO:0010569 | regulation of double-strand break repair via homologous recombination | Terf2ip | IMP | Mouse | MGI:MGI:4440768|PMID:20339076 | |
| Biological Process | GO:0032204 | regulation of telomere maintenance | TERF2IP | IMP | Human | PMID:15100233 | |
| Biological Process | GO:0016233 | telomere capping | TERF2IP | IDA | Human | PMID:21852327 | |
| Biological Process | GO:0000723 | telomere maintenance | TERF2IP | IDA | Human | PMID:14565979 | |
| Biological Process | GO:0010833 | telomere maintenance via telomere lengthening | Terf2ip | IMP | Mouse | MGI:MGI:4440768|PMID:20339076 | |
| Biological Process | GO:0010833 | telomere maintenance via telomere lengthening | Terf2ip | IMP | Mouse | MGI:MGI:4839412|PMID:20622869 |
| EXP Inferred from experiment |
| IDA Inferred from direct assay |
| IEP Inferred from expression pattern |
| IGI Inferred from genetic interaction |
| IMP Inferred from mutant phenotype |
| IPI Inferred from physical interaction |
| HTP Inferred from High Throughput Experiment |
| HDA Inferred from High Throughput Direct Assay |
| HMP Inferred from High Throughput Mutant Phenotype |
| HGI Inferred from High Throughput Genetic Interaction |
| HEP Inferred from High Throughput Expression Pattern |
Mouse Genome Database (MGD), Gene Expression Database (GXD), Mouse Models of Human Cancer database (MMHCdb) (formerly Mouse Tumor Biology (MTB)), Gene Ontology (GO) |
||
|
Citing These Resources Funding Information Warranty Disclaimer, Privacy Notice, Licensing, & Copyright Send questions and comments to User Support. |
last database update 05/05/2026 MGI 6.24 |
|
|
|
||