|
Source |
Alliance of Genome Resources |



| Category | ID | Classification term | Gene | Evidence | Inferred from | Organism | Reference |
|---|---|---|---|---|---|---|---|
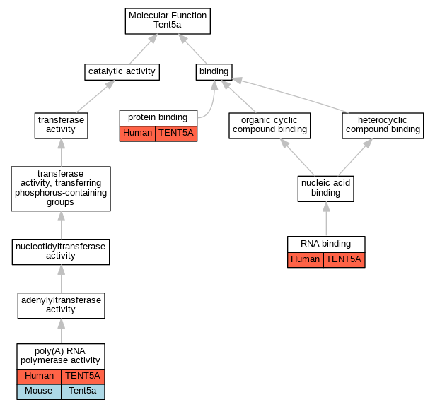
| Molecular Function | GO:1990817 | poly(A) RNA polymerase activity | TENT5A | IDA | Human | PMID:33882302 | |
| Molecular Function | GO:1990817 | poly(A) RNA polymerase activity | Tent5a | IMP | Mouse | MGI:MGI:6717031|PMID:33882302 | |
| Molecular Function | GO:0005515 | protein binding | TENT5A | IPI | UniProtKB:P54253 | Human | PMID:16713569 |
| Molecular Function | GO:0005515 | protein binding | TENT5A | IPI | UniProtKB:P54253 | Human | PMID:23275563 |
| Molecular Function | GO:0005515 | protein binding | TENT5A | IPI | UniProtKB:P43405 | Human | PMID:25814554 |
| Molecular Function | GO:0005515 | protein binding | TENT5A | IPI | UniProtKB:Q9NP31 | Human | PMID:25814554 |
| Molecular Function | GO:0005515 | protein binding | TENT5A | IPI | UniProtKB:P54253 | Human | PMID:32814053 |
| Molecular Function | GO:0003723 | RNA binding | TENT5A | HDA | Human | PMID:22658674 | |
| Cellular Component | GO:0005737 | cytoplasm | Tent5a | IDA | Mouse | MGI:MGI:6717031|PMID:33882302 | |
| Biological Process | GO:0030501 | positive regulation of bone mineralization | Tent5a | IMP | Mouse | MGI:MGI:6717031|PMID:33882302 | |
| Biological Process | GO:0045669 | positive regulation of osteoblast differentiation | Tent5a | IMP | Mouse | MGI:MGI:6717031|PMID:33882302 | |
| Biological Process | GO:0030278 | regulation of ossification | Tent5a | IMP | Mouse | MGI:MGI:5766096|PMID:26803617 | |
| Biological Process | GO:0009617 | response to bacterium | Tent5a | IEP | Mouse | PMID:23012479 |
| EXP Inferred from experiment |
| IDA Inferred from direct assay |
| IEP Inferred from expression pattern |
| IGI Inferred from genetic interaction |
| IMP Inferred from mutant phenotype |
| IPI Inferred from physical interaction |
| HTP Inferred from High Throughput Experiment |
| HDA Inferred from High Throughput Direct Assay |
| HMP Inferred from High Throughput Mutant Phenotype |
| HGI Inferred from High Throughput Genetic Interaction |
| HEP Inferred from High Throughput Expression Pattern |
Mouse Genome Database (MGD), Gene Expression Database (GXD), Mouse Models of Human Cancer database (MMHCdb) (formerly Mouse Tumor Biology (MTB)), Gene Ontology (GO) |
||
|
Citing These Resources Funding Information Warranty Disclaimer, Privacy Notice, Licensing, & Copyright Send questions and comments to User Support. |
last database update 05/12/2026 MGI 6.24 |
|
|
|
||