|
Source |
Alliance of Genome Resources |



| Category | ID | Classification term | Gene | Evidence | Inferred from | Organism | Reference |
|---|---|---|---|---|---|---|---|
| Molecular Function | GO:0005515 | protein binding | Tcte1 | IPI | UniProtKB:Q6V3W6 | Mouse | MGI:MGI:6391458|PMID:31961863 |
| Molecular Function | GO:0005515 | protein binding | Tcte1 | IPI | UniProtKB:Q6V3W6|UniProtKB:Q8CDU4|UniProtKB:Q9D5E4 | Mouse | MGI:MGI:5912545|PMID:28630322 |
| Cellular Component | GO:0036126 | sperm flagellum | Tcte1 | IDA | Mouse | MGI:MGI:5912545|PMID:28630322 | |
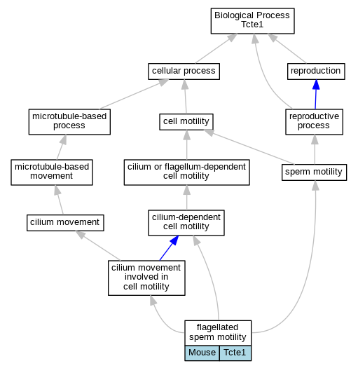
| Biological Process | GO:0030317 | flagellated sperm motility | Tcte1 | IMP | Mouse | MGI:MGI:5912545|PMID:28630322 |
| EXP Inferred from experiment |
| IDA Inferred from direct assay |
| IEP Inferred from expression pattern |
| IGI Inferred from genetic interaction |
| IMP Inferred from mutant phenotype |
| IPI Inferred from physical interaction |
| HTP Inferred from High Throughput Experiment |
| HDA Inferred from High Throughput Direct Assay |
| HMP Inferred from High Throughput Mutant Phenotype |
| HGI Inferred from High Throughput Genetic Interaction |
| HEP Inferred from High Throughput Expression Pattern |
Mouse Genome Database (MGD), Gene Expression Database (GXD), Mouse Models of Human Cancer database (MMHCdb) (formerly Mouse Tumor Biology (MTB)), Gene Ontology (GO) |
||
|
Citing These Resources Funding Information Warranty Disclaimer, Privacy Notice, Licensing, & Copyright Send questions and comments to User Support. |
last database update 09/30/2025 MGI 6.24 |
|
|
|
||