|
Source |
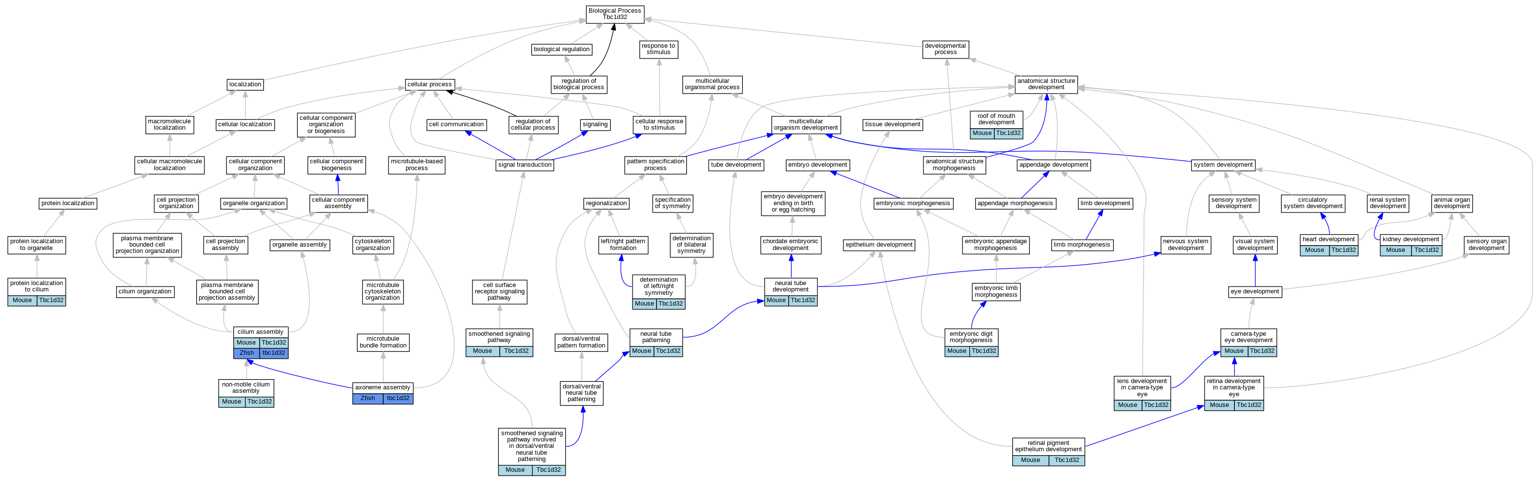
Alliance of Genome Resources |



| Category | ID | Classification term | Gene | Evidence | Inferred from | Organism | Reference |
|---|---|---|---|---|---|---|---|
| Molecular Function | GO:0005515 | protein binding | TBC1D32 | IPI | UniProtKB:Q96BN6 | Human | PMID:30905400 |
| Molecular Function | GO:0005515 | protein binding | Tbc1d32 | IPI | PR:Q9JHU3 | Mouse | PMID:20159594 |
| Biological Process | GO:0035082 | axoneme assembly | tbc1d32 | IMP | Zfish | PMID:20159594|ZFIN:ZDB-PUB-100223-34 | |
| Biological Process | GO:0043010 | camera-type eye development | Tbc1d32 | IMP | MGI:MGI:4127851 | Mouse | PMID:20159594 |
| Biological Process | GO:0043010 | camera-type eye development | Tbc1d32 | IMP | MGI:MGI:4440463 | Mouse | PMID:20159594 |
| Biological Process | GO:0060271 | cilium assembly | Tbc1d32 | IGI | MGI:MGI:1919757 | Mouse | PMID:29487109 |
| Biological Process | GO:0060271 | cilium assembly | tbc1d32 | IMP | ZFIN:ZDB-MRPHLNO-100426-12 | Zfish | PMID:20159594 |
| Biological Process | GO:0060271 | cilium assembly | tbc1d32 | IGI | ZFIN:ZDB-MRPHLNO-100426-10,ZFIN:ZDB-MRPHLNO-100426-18 | Zfish | PMID:20159594 |
| Biological Process | GO:0060271 | cilium assembly | tbc1d32 | IMP | ZFIN:ZDB-MRPHLNO-100426-10 | Zfish | PMID:20159594 |
| Biological Process | GO:0007368 | determination of left/right symmetry | Tbc1d32 | IMP | Mouse | PMID:25807483 | |
| Biological Process | GO:0042733 | embryonic digit morphogenesis | Tbc1d32 | IMP | MGI:MGI:4440463 | Mouse | PMID:20159594 |
| Biological Process | GO:0007507 | heart development | Tbc1d32 | IMP | Mouse | PMID:25807483 | |
| Biological Process | GO:0001822 | kidney development | Tbc1d32 | IMP | MGI:MGI:5648205 | Mouse | PMID:27002738 |
| Biological Process | GO:0001822 | kidney development | Tbc1d32 | IMP | MGI:MGI:5560497 | Mouse | PMID:27002738 |
| Biological Process | GO:0001822 | kidney development | Tbc1d32 | IMP | MGI:MGI:5491268 | Mouse | PMID:27002738 |
| Biological Process | GO:0002088 | lens development in camera-type eye | Tbc1d32 | IMP | MGI:MGI:4440463 | Mouse | PMID:20159594 |
| Biological Process | GO:0021915 | neural tube development | Tbc1d32 | IMP | MGI:MGI:4440463 | Mouse | PMID:20159594 |
| Biological Process | GO:0021532 | neural tube patterning | Tbc1d32 | IGI | MGI:MGI:1919757 | Mouse | PMID:29487109 |
| Biological Process | GO:1905515 | non-motile cilium assembly | Tbc1d32 | IMP | MGI:MGI:4440463 | Mouse | PMID:20159594 |
| Biological Process | GO:1905515 | non-motile cilium assembly | Tbc1d32 | IMP | MGI:MGI:4127851 | Mouse | PMID:20159594 |
| Biological Process | GO:0061512 | protein localization to cilium | Tbc1d32 | IMP | MGI:MGI:4440463 | Mouse | PMID:20159594 |
| Biological Process | GO:0061512 | protein localization to cilium | Tbc1d32 | IMP | MGI:MGI:4127851 | Mouse | PMID:20159594 |
| Biological Process | GO:0060041 | retina development in camera-type eye | Tbc1d32 | IMP | MGI:MGI:4440463 | Mouse | PMID:20159594 |
| Biological Process | GO:0003406 | retinal pigment epithelium development | Tbc1d32 | IMP | MGI:MGI:4440463 | Mouse | PMID:20159594 |
| Biological Process | GO:0060021 | roof of mouth development | Tbc1d32 | IMP | MGI:MGI:4440463 | Mouse | PMID:28817564 |
| Biological Process | GO:0007224 | smoothened signaling pathway | Tbc1d32 | IMP | MGI:MGI:4127851 | Mouse | PMID:20159594 |
| Biological Process | GO:0007224 | smoothened signaling pathway | Tbc1d32 | IMP | MGI:MGI:4440463 | Mouse | PMID:20159594 |
| Biological Process | GO:0060831 | smoothened signaling pathway involved in dorsal/ventral neural tube patterning | Tbc1d32 | IGI | MGI:MGI:95728 | Mouse | PMID:20159594 |
| Biological Process | GO:0060831 | smoothened signaling pathway involved in dorsal/ventral neural tube patterning | Tbc1d32 | IGI | MGI:MGI:95729 | Mouse | PMID:20159594 |
| EXP Inferred from experiment |
| IDA Inferred from direct assay |
| IEP Inferred from expression pattern |
| IGI Inferred from genetic interaction |
| IMP Inferred from mutant phenotype |
| IPI Inferred from physical interaction |
| HTP Inferred from High Throughput Experiment |
| HDA Inferred from High Throughput Direct Assay |
| HMP Inferred from High Throughput Mutant Phenotype |
| HGI Inferred from High Throughput Genetic Interaction |
| HEP Inferred from High Throughput Expression Pattern |
Mouse Genome Database (MGD), Gene Expression Database (GXD), Mouse Models of Human Cancer database (MMHCdb) (formerly Mouse Tumor Biology (MTB)), Gene Ontology (GO) |
||
|
Citing These Resources Funding Information Warranty Disclaimer, Privacy Notice, Licensing, & Copyright Send questions and comments to User Support. |
last database update 09/30/2025 MGI 6.24 |
|
|
|
||