|
Source |
Alliance of Genome Resources |



| Category | ID | Classification term | Gene | Evidence | Inferred from | Organism | Reference |
|---|---|---|---|---|---|---|---|
| Molecular Function | GO:0042043 | neurexin family protein binding | Sytl2 | IDA | Mouse | MGI:MGI:1932155|PMID:11243866 | |
| Molecular Function | GO:0019902 | phosphatase binding | SYTL2 | IDA | Human | PMID:19389623 | |
| Molecular Function | GO:0005546 | phosphatidylinositol-4,5-bisphosphate binding | SYTL2 | IMP | Human | PMID:17182843 | |
| Molecular Function | GO:0001786 | phosphatidylserine binding | SYTL2 | IMP | Human | PMID:17182843 | |
| Molecular Function | GO:0005515 | protein binding | SYTL2 | IPI | UniProtKB:P62136 | Human | PMID:15231748 |
| Molecular Function | GO:0005515 | protein binding | SYTL2 | IPI | UniProtKB:P51159 | Human | PMID:18812475 |
| Molecular Function | GO:0005515 | protein binding | SYTL2 | IPI | UniProtKB:Q9ERI2 | Human | PMID:18940603 |
| Molecular Function | GO:0005515 | protein binding | SYTL2 | IPI | UniProtKB:P62136 | Human | PMID:19389623 |
| Molecular Function | GO:0005515 | protein binding | Sytl2 | IPI | UniProtKB:Q99P58 | Mouse | MGI:MGI:3693417|PMID:16716193 |
| Molecular Function | GO:0005515 | protein binding | Sytl2 | IPI | UniProtKB:Q684P5 | Mouse | MGI:MGI:5576844|PMID:24284068 |
| Molecular Function | GO:0005515 | protein binding | Sytl2 | IPI | UniProtKB:Q9ERI2 | Mouse | MGI:MGI:3852304|PMID:18266782 |
| Molecular Function | GO:0005515 | protein binding | Sytl2 | IPI | PR:Q9ERI2 | Mouse | PMID:12590134 |
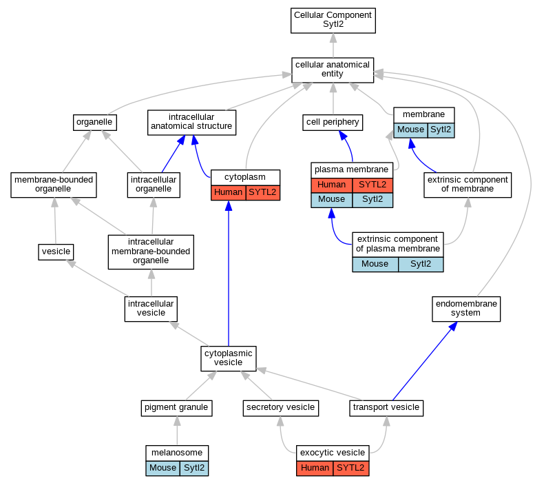
| Cellular Component | GO:0005737 | cytoplasm | SYTL2 | IDA | Human | PMID:18812475 | |
| Cellular Component | GO:0070382 | exocytic vesicle | SYTL2 | IDA | Human | PMID:18812475 | |
| Cellular Component | GO:0019897 | extrinsic component of plasma membrane | Sytl2 | IDA | Mouse | MGI:MGI:1932155|PMID:11243866 | |
| Cellular Component | GO:0042470 | melanosome | Sytl2 | IDA | Mouse | MGI:MGI:2176311|PMID:11773082 | |
| Cellular Component | GO:0016020 | membrane | Sytl2 | IDA | Mouse | PMID:11243866 | |
| Cellular Component | GO:0005886 | plasma membrane | SYTL2 | IDA | Human | PMID:17182843 | |
| Cellular Component | GO:0005886 | plasma membrane | Sytl2 | IDA | Mouse | MGI:MGI:3852304|PMID:18266782 | |
| Cellular Component | GO:0005886 | plasma membrane | Sytl2 | IDA | Mouse | MGI:MGI:3852305|PMID:17182843 | |
| Cellular Component | GO:0005886 | plasma membrane | Sytl2 | IDA | Mouse | PMID:24284068 | |
| Biological Process | GO:0072554 | blood vessel lumenization | sytl2b | IMP | ZFIN:ZDB-CRISPR-220324-1 | Zfish | PMID:33853352 |
| Biological Process | GO:0072554 | blood vessel lumenization | sytl2b | IGI | ZFIN:ZDB-GENE-130723-2 | Zfish | PMID:33853352 |
| Biological Process | GO:0072554 | blood vessel lumenization | sytl2b | IMP | ZFIN:ZDB-CRISPR-220324-2 | Zfish | PMID:33853352 |
| Biological Process | GO:0072554 | blood vessel lumenization | sytl2a | IMP | ZFIN:ZDB-CRISPR-220324-1 | Zfish | PMID:33853352 |
| Biological Process | GO:0072554 | blood vessel lumenization | sytl2a | IGI | ZFIN:ZDB-GENE-121214-363 | Zfish | PMID:33853352 |
| Biological Process | GO:0072554 | blood vessel lumenization | sytl2a | IMP | ZFIN:ZDB-CRISPR-220324-2 | Zfish | PMID:33853352 |
| Biological Process | GO:0006887 | exocytosis | SYTL2 | IDA | Human | PMID:18812475 | |
| Biological Process | GO:0006887 | exocytosis | Sytl2 | IDA | Mouse | MGI:MGI:3852304|PMID:18266782 | |
| Biological Process | GO:0070257 | positive regulation of mucus secretion | Sytl2 | IMP | Mouse | MGI:MGI:3693417|PMID:16716193 | |
| Biological Process | GO:0072659 | protein localization to plasma membrane | Sytl2 | IDA | Mouse | PMID:24284068 | |
| Biological Process | GO:0006904 | vesicle docking involved in exocytosis | SYTL2 | IDA | Human | PMID:18812475 |
| EXP Inferred from experiment |
| IDA Inferred from direct assay |
| IEP Inferred from expression pattern |
| IGI Inferred from genetic interaction |
| IMP Inferred from mutant phenotype |
| IPI Inferred from physical interaction |
| HTP Inferred from High Throughput Experiment |
| HDA Inferred from High Throughput Direct Assay |
| HMP Inferred from High Throughput Mutant Phenotype |
| HGI Inferred from High Throughput Genetic Interaction |
| HEP Inferred from High Throughput Expression Pattern |
Mouse Genome Database (MGD), Gene Expression Database (GXD), Mouse Models of Human Cancer database (MMHCdb) (formerly Mouse Tumor Biology (MTB)), Gene Ontology (GO) |
||
|
Citing These Resources Funding Information Warranty Disclaimer, Privacy Notice, Licensing, & Copyright Send questions and comments to User Support. |
last database update 04/14/2026 MGI 6.24 |
|
|
|
||