|
Source |
Alliance of Genome Resources |



| Category | ID | Classification term | Gene | Evidence | Inferred from | Organism | Reference |
|---|---|---|---|---|---|---|---|
| Molecular Function | GO:0003690 | double-stranded DNA binding | SYCP1 | IDA | Human | PMID:29915389 | |
| Molecular Function | GO:0005515 | protein binding | Sycp1 | IPI | UniProtKB:Q505B8 | Mouse | MGI:MGI:3581466|PMID:15944401 |
| Molecular Function | GO:0005515 | protein binding | Sycp1 | IPI | UniProtKB:P70281,UniProtKB:Q61545,UniProtKB:Q8C5S7,UniProtKB:Q96EQ9|UniProtKB:P70281,UniProtKB:Q61545,UniProtKB:Q96EQ9|UniProtKB:P70281,UniProtKB:Q8C5S7,UniProtKB:Q96EQ9 | Mouse | MGI:MGI:6355525|PMID:27932493 |
| Molecular Function | GO:0005515 | protein binding | Sycp1 | IPI | UniProtKB:Q3KQP7 | Mouse | MGI:MGI:6400008|PMID:30949703 |
| Molecular Function | GO:0005515 | protein binding | Sycp1 | IPI | PR:Q9D495 | Mouse | PMID:16968740 |
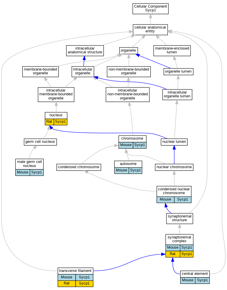
| Cellular Component | GO:0030849 | autosome | Sycp1 | IDA | Mouse | PMID:28031483 | |
| Cellular Component | GO:0000801 | central element | Sycp1 | IDA | Mouse | PMID:23133398 | |
| Cellular Component | GO:0000801 | central element | Sycp1 | IDA | Mouse | PMID:12584241 | |
| Cellular Component | GO:0005694 | chromosome | Sycp1 | IDA | Mouse | MGI:MGI:6400008|PMID:30949703 | |
| Cellular Component | GO:0005694 | chromosome | Sycp1 | IDA | Mouse | MGI:MGI:6272683|PMID:30272023 | |
| Cellular Component | GO:0005694 | chromosome | Sycp1 | IDA | Mouse | MGI:MGI:6478065|PMID:30746471 | |
| Cellular Component | GO:0005694 | chromosome | Sycp1 | IDA | Mouse | MGI:MGI:3664716|PMID:16968740 | |
| Cellular Component | GO:0005694 | chromosome | Sycp1 | IDA | Mouse | PMID:10794082 | |
| Cellular Component | GO:0000794 | condensed nuclear chromosome | Sycp1 | IDA | Mouse | PMID:24891606 | |
| Cellular Component | GO:0000794 | condensed nuclear chromosome | Sycp1 | IDA | Mouse | PMID:22863743 | |
| Cellular Component | GO:0000794 | condensed nuclear chromosome | Sycp1 | IDA | Mouse | PMID:24589552 | |
| Cellular Component | GO:0000794 | condensed nuclear chromosome | Sycp1 | IDA | Mouse | PMID:22854038 | |
| Cellular Component | GO:0001673 | male germ cell nucleus | Sycp1 | IDA | Mouse | PMID:17696610 | |
| Cellular Component | GO:0005634 | nucleus | Sycp1 | IDA | Rat | PMID:15942958|RGD:1598733 | |
| Cellular Component | GO:0000795 | synaptonemal complex | Sycp1 | IMP | Mouse | MGI:MGI:3579731|PMID:15937223 | |
| Cellular Component | GO:0000795 | synaptonemal complex | Sycp1 | IDA | Mouse | PMID:27856912 | |
| Cellular Component | GO:0000795 | synaptonemal complex | Sycp1 | IDA | Mouse | PMID:22011390 | |
| Cellular Component | GO:0000795 | synaptonemal complex | Sycp1 | IDA | Mouse | PMID:26490168 | |
| Cellular Component | GO:0000795 | synaptonemal complex | Sycp1 | IDA | Mouse | PMID:17696610 | |
| Cellular Component | GO:0000795 | synaptonemal complex | Sycp1 | IDA | Mouse | PMID:30718482 | |
| Cellular Component | GO:0000795 | synaptonemal complex | Sycp1 | IDA | Mouse | PMID:27760146 | |
| Cellular Component | GO:0000795 | synaptonemal complex | Sycp1 | IDA | Mouse | PMID:16968740 | |
| Cellular Component | GO:0000795 | synaptonemal complex | Sycp1 | IDA | Mouse | PMID:25675407 | |
| Cellular Component | GO:0000795 | synaptonemal complex | Sycp1 | IDA | Mouse | PMID:18070917 | |
| Cellular Component | GO:0000795 | synaptonemal complex | Sycp1 | IDA | Mouse | PMID:27473657 | |
| Cellular Component | GO:0000795 | synaptonemal complex | Sycp1 | IDA | Mouse | PMID:12815066 | |
| Cellular Component | GO:0000795 | synaptonemal complex | Sycp1 | IDA | Mouse | PMID:20551173 | |
| Cellular Component | GO:0000795 | synaptonemal complex | Sycp1 | IDA | Mouse | PMID:18316482 | |
| Cellular Component | GO:0000795 | synaptonemal complex | Sycp1 | IDA | Mouse | PMID:26358182 | |
| Cellular Component | GO:0000795 | synaptonemal complex | Sycp1 | IDA | Rat | PMID:8660935|RGD:9686370 | |
| Cellular Component | GO:0000802 | transverse filament | Sycp1 | IDA | Mouse | PMID:21539824 | |
| Cellular Component | GO:0000802 | transverse filament | Sycp1 | IDA | Mouse | PMID:18283110 | |
| Cellular Component | GO:0000802 | transverse filament | Sycp1 | IDA | Mouse | PMID:15870106 | |
| Cellular Component | GO:0000802 | transverse filament | Sycp1 | IDA | Mouse | PMID:22711701 | |
| Cellular Component | GO:0000802 | transverse filament | Sycp1 | IDA | Rat | PMID:1464329|RGD:729937 | |
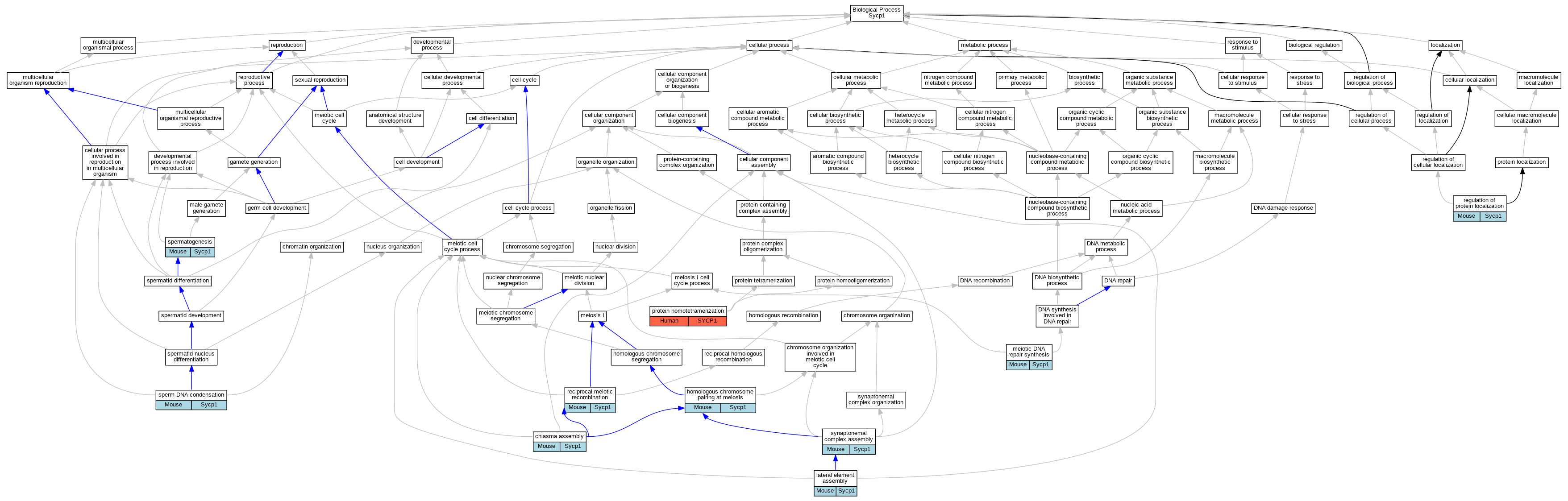
| Biological Process | GO:0051026 | chiasma assembly | Sycp1 | IGI | MGI:MGI:109542 | Mouse | PMID:22164254 |
| Biological Process | GO:0007129 | homologous chromosome pairing at meiosis | Sycp1 | IMP | Mouse | MGI:MGI:3579731|PMID:15937223 | |
| Biological Process | GO:0051878 | lateral element assembly | Sycp1 | IGI | MGI:MGI:109542 | Mouse | PMID:22164254 |
| Biological Process | GO:0000711 | meiotic DNA repair synthesis | Sycp1 | IMP | MGI:MGI:3580000 | Mouse | PMID:22164254 |
| Biological Process | GO:0000711 | meiotic DNA repair synthesis | Sycp1 | IGI | MGI:MGI:109542 | Mouse | PMID:22164254 |
| Biological Process | GO:0051289 | protein homotetramerization | SYCP1 | IDA | Human | PMID:29915389 | |
| Biological Process | GO:0007131 | reciprocal meiotic recombination | Sycp1 | IMP | Mouse | MGI:MGI:3579731|PMID:15937223 | |
| Biological Process | GO:0032880 | regulation of protein localization | Sycp1 | IMP | MGI:MGI:3580000 | Mouse | PMID:16968740 |
| Biological Process | GO:0035092 | sperm DNA condensation | Sycp1 | IGI | MGI:MGI:109542 | Mouse | PMID:22164254 |
| Biological Process | GO:0007283 | spermatogenesis | Sycp1 | IGI | MGI:MGI:109542 | Mouse | PMID:22164254 |
| Biological Process | GO:0007130 | synaptonemal complex assembly | Sycp1 | IMP | Mouse | MGI:MGI:3579731|PMID:15937223 | |
| Biological Process | GO:0007130 | synaptonemal complex assembly | Sycp1 | IDA | Mouse | MGI:MGI:3581466|PMID:15944401 | |
| Biological Process | GO:0007130 | synaptonemal complex assembly | Sycp1 | IGI | MGI:MGI:105931 | Mouse | PMID:22164254 |
| Biological Process | GO:0007130 | synaptonemal complex assembly | Sycp1 | IGI | MGI:MGI:109542 | Mouse | PMID:22164254 |
| Biological Process | GO:0007130 | synaptonemal complex assembly | Sycp1 | IMP | MGI:MGI:3580000 | Mouse | PMID:22164254 |
| EXP Inferred from experiment |
| IDA Inferred from direct assay |
| IEP Inferred from expression pattern |
| IGI Inferred from genetic interaction |
| IMP Inferred from mutant phenotype |
| IPI Inferred from physical interaction |
| HTP Inferred from High Throughput Experiment |
| HDA Inferred from High Throughput Direct Assay |
| HMP Inferred from High Throughput Mutant Phenotype |
| HGI Inferred from High Throughput Genetic Interaction |
| HEP Inferred from High Throughput Expression Pattern |
Mouse Genome Database (MGD), Gene Expression Database (GXD), Mouse Models of Human Cancer database (MMHCdb) (formerly Mouse Tumor Biology (MTB)), Gene Ontology (GO) |
||
|
Citing These Resources Funding Information Warranty Disclaimer, Privacy Notice, Licensing, & Copyright Send questions and comments to User Support. |
last database update 05/12/2026 MGI 6.24 |
|
|
|
||