|
Source |
Alliance of Genome Resources |



| Category | ID | Classification term | Gene | Evidence | Inferred from | Organism | Reference |
|---|---|---|---|---|---|---|---|
| Molecular Function | GO:0002020 | protease binding | SEMG2 | IPI | UniProtKB:P07288 | Human | PMID:8665956 |
| Molecular Function | GO:0005515 | protein binding | SEMG1 | IPI | UniProtKB:O95925 | Human | PMID:15590901 |
| Molecular Function | GO:0005515 | protein binding | SEMG1 | IPI | UniProtKB:O95925 | Human | PMID:19889947 |
| Molecular Function | GO:0005515 | protein binding | SEMG1 | IPI | UniProtKB:P05154 | Human | PMID:8665956 |
| Molecular Function | GO:0005515 | protein binding | SEMG1 | IPI | UniProtKB:Q02383 | Human | PMID:8665956 |
| Molecular Function | GO:0005515 | protein binding | SEMG2 | IPI | UniProtKB:P04279 | Human | PMID:8665956 |
| Molecular Function | GO:0005515 | protein binding | SEMG2 | IPI | UniProtKB:P05154 | Human | PMID:8665956 |
| Molecular Function | GO:0005515 | protein binding | SEMG2 | IPI | UniProtKB:P05154,UniProtKB:P07288 | Human | PMID:8665956 |
| Molecular Function | GO:0008270 | zinc ion binding | SEMG1 | IMP | Human | PMID:15563730 | |
| Molecular Function | GO:0008270 | zinc ion binding | SEMG2 | IMP | Human | PMID:15563730 | |
| Cellular Component | GO:0070062 | extracellular exosome | SEMG1 | HDA | Human | PMID:23533145 | |
| Cellular Component | GO:0070062 | extracellular exosome | SEMG2 | HDA | Human | PMID:23533145 | |
| Cellular Component | GO:0005576 | extracellular region | Svs3a | IDA | Mouse | PMID:11723121 | |
| Cellular Component | GO:0005615 | extracellular space | SEMG1 | IDA | Human | PMID:17567961 | |
| Cellular Component | GO:0005615 | extracellular space | SEMG1 | IDA | Human | PMID:18314226 | |
| Cellular Component | GO:0005615 | extracellular space | SEMG1 | IDA | Human | PMID:18714013 | |
| Cellular Component | GO:0005615 | extracellular space | SEMG1 | IDA | Human | PMID:2912989 | |
| Cellular Component | GO:0005615 | extracellular space | SEMG1 | IDA | Human | PMID:8665951 | |
| Cellular Component | GO:0005615 | extracellular space | SEMG1 | IDA | Human | PMID:8665956 | |
| Cellular Component | GO:0005615 | extracellular space | SEMG2 | IDA | Human | PMID:18714013 | |
| Cellular Component | GO:0005615 | extracellular space | SEMG2 | IDA | Human | PMID:8665951 | |
| Cellular Component | GO:0005615 | extracellular space | SEMG2 | IDA | Human | PMID:8665956 | |
| Cellular Component | GO:0005634 | nucleus | SEMG1 | HDA | Human | PMID:21630459 | |
| Cellular Component | GO:0005634 | nucleus | SEMG2 | HDA | Human | PMID:21630459 | |
| Cellular Component | GO:0032991 | protein-containing complex | SEMG1 | IDA | Human | PMID:17567961 | |
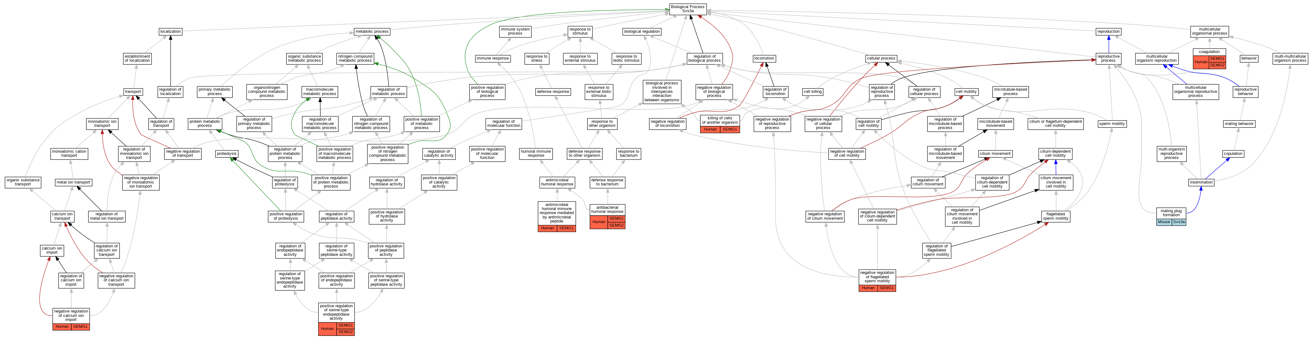
| Biological Process | GO:0019731 | antibacterial humoral response | SEMG1 | IDA | Human | PMID:18714013 | |
| Biological Process | GO:0019731 | antibacterial humoral response | SEMG2 | IMP | Human | PMID:18714013 | |
| Biological Process | GO:0061844 | antimicrobial humoral immune response mediated by antimicrobial peptide | SEMG1 | IDA | Human | PMID:18314226 | |
| Biological Process | GO:0050817 | coagulation | SEMG1 | IDA | Human | PMID:8665956 | |
| Biological Process | GO:0050817 | coagulation | SEMG2 | IDA | Human | PMID:8665956 | |
| Biological Process | GO:0031640 | killing of cells of another organism | SEMG1 | IDA | Human | PMID:18314226 | |
| Biological Process | GO:0042628 | mating plug formation | Svs3a | IDA | Mouse | PMID:11723121 | |
| Biological Process | GO:0090281 | negative regulation of calcium ion import | SEMG1 | IDA | Human | PMID:22075473 | |
| Biological Process | GO:1901318 | negative regulation of flagellated sperm motility | SEMG1 | IMP | Human | PMID:19889947 | |
| Biological Process | GO:1901318 | negative regulation of flagellated sperm motility | SEMG1 | IDA | Human | PMID:22075473 | |
| Biological Process | GO:1900005 | positive regulation of serine-type endopeptidase activity | SEMG1 | IMP | Human | PMID:15563730 | |
| Biological Process | GO:1900005 | positive regulation of serine-type endopeptidase activity | SEMG2 | IDA | Human | PMID:15563730 |
| EXP Inferred from experiment |
| IDA Inferred from direct assay |
| IEP Inferred from expression pattern |
| IGI Inferred from genetic interaction |
| IMP Inferred from mutant phenotype |
| IPI Inferred from physical interaction |
| HTP Inferred from High Throughput Experiment |
| HDA Inferred from High Throughput Direct Assay |
| HMP Inferred from High Throughput Mutant Phenotype |
| HGI Inferred from High Throughput Genetic Interaction |
| HEP Inferred from High Throughput Expression Pattern |
Mouse Genome Database (MGD), Gene Expression Database (GXD), Mouse Models of Human Cancer database (MMHCdb) (formerly Mouse Tumor Biology (MTB)), Gene Ontology (GO) |
||
|
Citing These Resources Funding Information Warranty Disclaimer, Privacy Notice, Licensing, & Copyright Send questions and comments to User Support. |
last database update 12/30/2025 MGI 6.24 |
|
|
|
||