|
Source |
Alliance of Genome Resources |



| Category | ID | Classification term | Gene | Evidence | Inferred from | Organism | Reference |
|---|---|---|---|---|---|---|---|
| Molecular Function | GO:0005515 | protein binding | SUPT20H | IPI | UniProtKB:P54253 | Human | PMID:16713569 |
| Molecular Function | GO:0005515 | protein binding | SUPT20H | IPI | UniProtKB:Q16539 | Human | PMID:16751104 |
| Molecular Function | GO:0005515 | protein binding | SUPT20H | IPI | UniProtKB:Q16539 | Human | PMID:20936779 |
| Molecular Function | GO:0005515 | protein binding | SUPT20H | IPI | UniProtKB:Q16539 | Human | PMID:21988832 |
| Molecular Function | GO:0005515 | protein binding | SUPT20H | IPI | UniProtKB:P54253 | Human | PMID:32814053 |
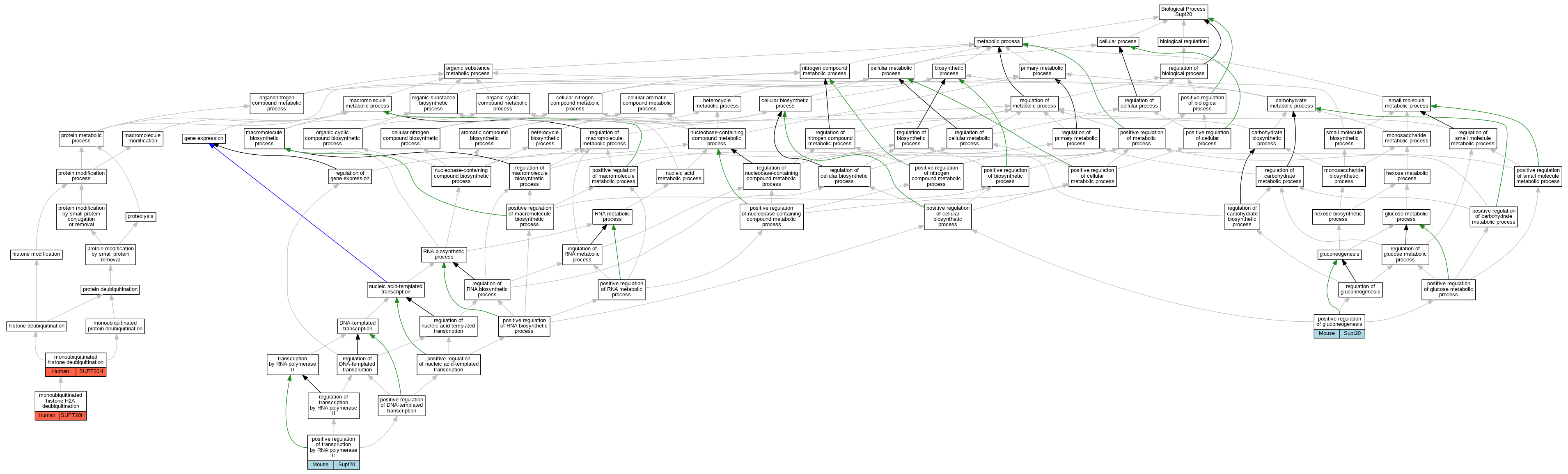
| Cellular Component | GO:0070461 | SAGA-type complex | SUPT20H | IDA | Human | PMID:18838386 | |
| Biological Process | GO:0035521 | monoubiquitinated histone deubiquitination | SUPT20H | IDA | Human | PMID:18206972 | |
| Biological Process | GO:0035522 | monoubiquitinated histone H2A deubiquitination | SUPT20H | IDA | Human | PMID:18206972 | |
| Biological Process | GO:0045722 | positive regulation of gluconeogenesis | Supt20 | IGI | MGI:MGI:95674 | Mouse | PMID:24051374 |
| Biological Process | GO:0045944 | positive regulation of transcription by RNA polymerase II | Supt20 | IGI | MGI:MGI:95674 | Mouse | PMID:24051374 |
| EXP Inferred from experiment |
| IDA Inferred from direct assay |
| IEP Inferred from expression pattern |
| IGI Inferred from genetic interaction |
| IMP Inferred from mutant phenotype |
| IPI Inferred from physical interaction |
| HTP Inferred from High Throughput Experiment |
| HDA Inferred from High Throughput Direct Assay |
| HMP Inferred from High Throughput Mutant Phenotype |
| HGI Inferred from High Throughput Genetic Interaction |
| HEP Inferred from High Throughput Expression Pattern |
Mouse Genome Database (MGD), Gene Expression Database (GXD), Mouse Models of Human Cancer database (MMHCdb) (formerly Mouse Tumor Biology (MTB)), Gene Ontology (GO) |
||
|
Citing These Resources Funding Information Warranty Disclaimer, Privacy Notice, Licensing, & Copyright Send questions and comments to User Support. |
last database update 12/30/2025 MGI 6.24 |
|
|
|
||