|
Source |
Alliance of Genome Resources |



| Category | ID | Classification term | Gene | Evidence | Inferred from | Organism | Reference |
|---|---|---|---|---|---|---|---|
| Molecular Function | GO:0005515 | protein binding | STN1 | IPI | UniProtKB:Q96AP0 | Human | PMID:19648609 |
| Molecular Function | GO:0005515 | protein binding | STN1 | IPI | UniProtKB:Q2NKJ3 | Human | PMID:19854130 |
| Molecular Function | GO:0005515 | protein binding | STN1 | IPI | UniProtKB:Q86WV5 | Human | PMID:19854130 |
| Molecular Function | GO:0005515 | protein binding | STN1 | IPI | UniProtKB:O14773-1 | Human | PMID:22763445 |
| Molecular Function | GO:0005515 | protein binding | STN1 | IPI | UniProtKB:Q2NKJ3 | Human | PMID:22763445 |
| Molecular Function | GO:0005515 | protein binding | STN1 | IPI | UniProtKB:Q2NKJ3-1 | Human | PMID:22763445 |
| Molecular Function | GO:0005515 | protein binding | STN1 | IPI | UniProtKB:Q86WV5 | Human | PMID:22763445 |
| Molecular Function | GO:0005515 | protein binding | STN1 | IPI | UniProtKB:Q96AP0 | Human | PMID:22763445 |
| Molecular Function | GO:0005515 | protein binding | STN1 | IPI | UniProtKB:Q5SW96 | Human | PMID:25416956 |
| Molecular Function | GO:0005515 | protein binding | STN1 | IPI | UniProtKB:Q5SW96 | Human | PMID:25910212 |
| Molecular Function | GO:0005515 | protein binding | STN1 | IPI | UniProtKB:Q2NKJ3 | Human | PMID:28514442 |
| Molecular Function | GO:0005515 | protein binding | STN1 | IPI | UniProtKB:Q5SW96 | Human | PMID:28514442 |
| Molecular Function | GO:0005515 | protein binding | STN1 | IPI | UniProtKB:Q86WV5 | Human | PMID:28514442 |
| Molecular Function | GO:0005515 | protein binding | STN1 | IPI | UniProtKB:P51687 | Human | PMID:32296183 |
| Molecular Function | GO:0005515 | protein binding | STN1 | IPI | UniProtKB:Q13064 | Human | PMID:32296183 |
| Molecular Function | GO:0005515 | protein binding | STN1 | IPI | UniProtKB:Q5SW96 | Human | PMID:32296183 |
| Molecular Function | GO:0005515 | protein binding | STN1 | IPI | UniProtKB:Q86WV5 | Human | PMID:32296183 |
| Molecular Function | GO:0005515 | protein binding | STN1 | IPI | UniProtKB:Q8N7C3 | Human | PMID:32296183 |
| Molecular Function | GO:0005515 | protein binding | STN1 | IPI | UniProtKB:Q8TCE9 | Human | PMID:32296183 |
| Molecular Function | GO:0005515 | protein binding | STN1 | IPI | UniProtKB:Q96HA8 | Human | PMID:32296183 |
| Molecular Function | GO:0005515 | protein binding | STN1 | IPI | UniProtKB:Q99757 | Human | PMID:32296183 |
| Molecular Function | GO:0005515 | protein binding | STN1 | IPI | UniProtKB:Q9BT92 | Human | PMID:32296183 |
| Molecular Function | GO:0005515 | protein binding | STN1 | IPI | UniProtKB:Q9H0E2 | Human | PMID:32296183 |
| Molecular Function | GO:0005515 | protein binding | STN1 | IPI | UniProtKB:Q9NWQ9 | Human | PMID:32296183 |
| Molecular Function | GO:0005515 | protein binding | STN1 | IPI | UniProtKB:Q9NX04 | Human | PMID:32296183 |
| Molecular Function | GO:0005515 | protein binding | STN1 | IPI | UniProtKB:Q9P2K3-2 | Human | PMID:32296183 |
| Molecular Function | GO:0005515 | protein binding | STN1 | IPI | UniProtKB:P42858 | Human | PMID:32814053 |
| Molecular Function | GO:0005515 | protein binding | Stn1 | IPI | UniProtKB:Q5SUQ9 | Mouse | MGI:MGI:4441245|PMID:19119139 |
| Molecular Function | GO:0005515 | protein binding | Stn1 | IPI | UniProtKB:Q5EE38 | Mouse | MGI:MGI:4441116|PMID:19648609 |
| Molecular Function | GO:0003697 | single-stranded DNA binding | Stn1 | IDA | Mouse | MGI:MGI:4441245|PMID:19119139 | |
| Molecular Function | GO:0043047 | single-stranded telomeric DNA binding | STN1 | IDA | Human | PMID:19648609 | |
| Molecular Function | GO:0042162 | telomeric DNA binding | STN1 | IDA | Human | PMID:19854130 | |
| Molecular Function | GO:0042162 | telomeric DNA binding | Stn1 | IDA | Mouse | MGI:MGI:4441108|PMID:19854130 | |
| Cellular Component | GO:0000781 | chromosome, telomeric region | STN1 | HDA | Human | PMID:19135898 | |
| Cellular Component | GO:0000781 | chromosome, telomeric region | STN1 | IDA | Human | PMID:19648609 | |
| Cellular Component | GO:0000781 | chromosome, telomeric region | STN1 | IDA | Human | PMID:19854130 | |
| Cellular Component | GO:0000781 | chromosome, telomeric region | Stn1 | IDA | Mouse | MGI:MGI:4441108|PMID:19854130 | |
| Cellular Component | GO:1990879 | CST complex | STN1 | IDA | Human | PMID:19854130 | |
| Cellular Component | GO:1990879 | CST complex | STN1 | IDA | Human | PMID:22763445 | |
| Cellular Component | GO:1990879 | CST complex | Stn1 | IDA | Mouse | MGI:MGI:4441108|PMID:19854130 | |
| Cellular Component | GO:0001650 | fibrillar center | STN1 | IDA | Human | GO_REF:0000052 | |
| Cellular Component | GO:0045111 | intermediate filament cytoskeleton | STN1 | IDA | Human | GO_REF:0000052 | |
| Cellular Component | GO:0043231 | intracellular membrane-bounded organelle | STN1 | IDA | Human | GO_REF:0000052 | |
| Cellular Component | GO:0005654 | nucleoplasm | STN1 | IDA | Human | GO_REF:0000052 | |
| Cellular Component | GO:0005634 | nucleus | STN1 | IDA | Human | PMID:19854130 | |
| Cellular Component | GO:0005634 | nucleus | Stn1 | IDA | Mouse | MGI:MGI:4441108|PMID:19854130 | |
| Cellular Component | GO:0005634 | nucleus | Stn1 | IDA | Mouse | MGI:MGI:4441245|PMID:19119139 | |
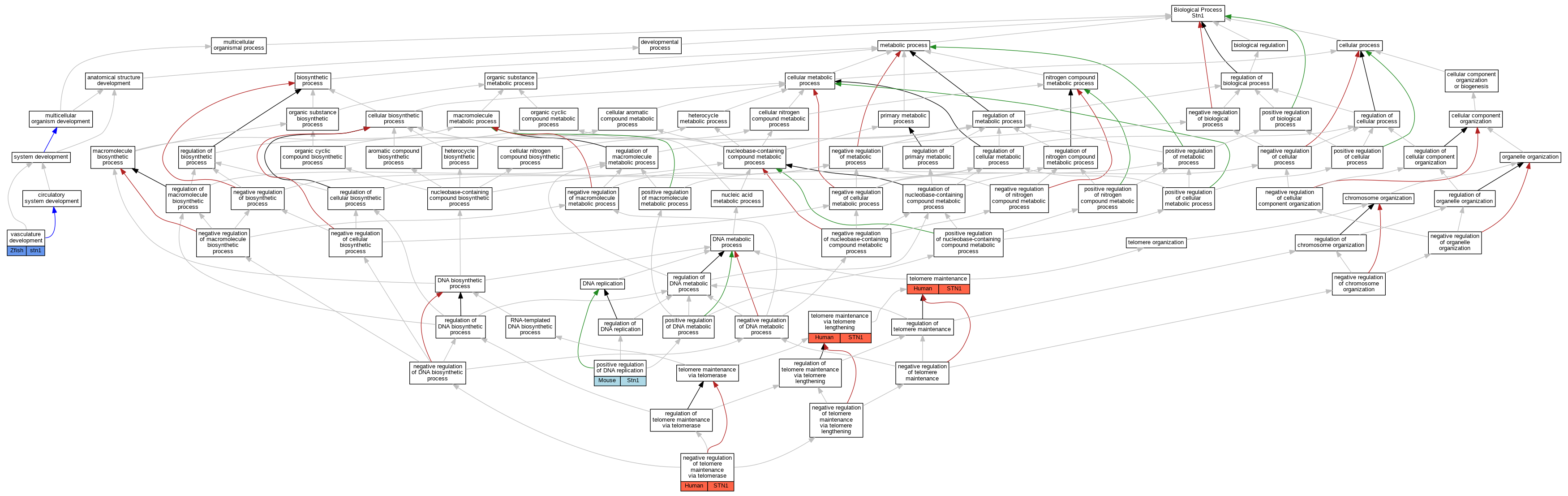
| Biological Process | GO:0032211 | negative regulation of telomere maintenance via telomerase | STN1 | IDA | Human | PMID:22763445 | |
| Biological Process | GO:0045740 | positive regulation of DNA replication | Stn1 | IDA | Mouse | MGI:MGI:4441245|PMID:19119139 | |
| Biological Process | GO:0000723 | telomere maintenance | STN1 | IMP | Human | PMID:19854130 | |
| Biological Process | GO:0010833 | telomere maintenance via telomere lengthening | STN1 | IMP | Human | PMID:19648609 | |
| Biological Process | GO:0001944 | vasculature development | stn1 | IMP | ZFIN:ZDB-MRPHLNO-161013-4 | Zfish | PMID:27432940 |
| EXP Inferred from experiment |
| IDA Inferred from direct assay |
| IEP Inferred from expression pattern |
| IGI Inferred from genetic interaction |
| IMP Inferred from mutant phenotype |
| IPI Inferred from physical interaction |
| HTP Inferred from High Throughput Experiment |
| HDA Inferred from High Throughput Direct Assay |
| HMP Inferred from High Throughput Mutant Phenotype |
| HGI Inferred from High Throughput Genetic Interaction |
| HEP Inferred from High Throughput Expression Pattern |
Mouse Genome Database (MGD), Gene Expression Database (GXD), Mouse Models of Human Cancer database (MMHCdb) (formerly Mouse Tumor Biology (MTB)), Gene Ontology (GO) |
||
|
Citing These Resources Funding Information Warranty Disclaimer, Privacy Notice, Licensing, & Copyright Send questions and comments to User Support. |
last database update 12/30/2025 MGI 6.24 |
|
|
|
||