|
Source |
Alliance of Genome Resources |



| Category | ID | Classification term | Gene | Evidence | Inferred from | Organism | Reference |
|---|---|---|---|---|---|---|---|
| Molecular Function | GO:0043274 | phospholipase binding | Srsf3 | IPI | UniProtKB:Q9Z1B3 | Mouse | MGI:MGI:4943667|PMID:17022104 |
| Molecular Function | GO:0070878 | primary miRNA binding | SRSF3 | IMP | Human | PMID:33664453 | |
| Molecular Function | GO:0005515 | protein binding | SRSF3 | IPI | UniProtKB:Q9JKL7 | Human | PMID:14559993 |
| Molecular Function | GO:0005515 | protein binding | SRSF3 | IPI | UniProtKB:Q16630 | Human | PMID:15169763 |
| Molecular Function | GO:0005515 | protein binding | SRSF3 | IPI | UniProtKB:Q9UBU9 | Human | PMID:17036044 |
| Molecular Function | GO:0005515 | protein binding | SRSF3 | IPI | UniProtKB:Q15366 | Human | PMID:17183366 |
| Molecular Function | GO:0005515 | protein binding | SRSF3 | IPI | UniProtKB:Q01081 | Human | PMID:18559666 |
| Molecular Function | GO:0005515 | protein binding | SRSF3 | IPI | UniProtKB:P52756 | Human | PMID:18951082 |
| Molecular Function | GO:0005515 | protein binding | SRSF3 | IPI | UniProtKB:Q96MU7 | Human | PMID:26876937 |
| Molecular Function | GO:0005515 | protein binding | SRSF3 | IPI | UniProtKB:Q96MU7 | Human | PMID:28984244 |
| Molecular Function | GO:0005515 | protein binding | SRSF3 | IPI | UniProtKB:P09429 | Human | PMID:29721183 |
| Molecular Function | GO:0005515 | protein binding | SRSF3 | IPI | UniProtKB:P09429 | Human | PMID:31694235 |
| Molecular Function | GO:0005515 | protein binding | SRSF3 | IPI | UniProtKB:O00560 | Human | PMID:32296183 |
| Molecular Function | GO:0005515 | protein binding | SRSF3 | IPI | UniProtKB:P26368-2 | Human | PMID:32296183 |
| Molecular Function | GO:0005515 | protein binding | SRSF3 | IPI | UniProtKB:P32969 | Human | PMID:32296183 |
| Molecular Function | GO:0005515 | protein binding | SRSF3 | IPI | UniProtKB:P38159 | Human | PMID:32296183 |
| Molecular Function | GO:0005515 | protein binding | SRSF3 | IPI | UniProtKB:P49759-3 | Human | PMID:32296183 |
| Molecular Function | GO:0005515 | protein binding | SRSF3 | IPI | UniProtKB:P49760 | Human | PMID:32296183 |
| Molecular Function | GO:0005515 | protein binding | SRSF3 | IPI | UniProtKB:P49761 | Human | PMID:32296183 |
| Molecular Function | GO:0005515 | protein binding | SRSF3 | IPI | UniProtKB:P57721-2 | Human | PMID:32296183 |
| Molecular Function | GO:0005515 | protein binding | SRSF3 | IPI | UniProtKB:P61978-2 | Human | PMID:32296183 |
| Molecular Function | GO:0005515 | protein binding | SRSF3 | IPI | UniProtKB:P98179 | Human | PMID:32296183 |
| Molecular Function | GO:0005515 | protein binding | SRSF3 | IPI | UniProtKB:Q01081 | Human | PMID:32296183 |
| Molecular Function | GO:0005515 | protein binding | SRSF3 | IPI | UniProtKB:Q14011 | Human | PMID:32296183 |
| Molecular Function | GO:0005515 | protein binding | SRSF3 | IPI | UniProtKB:Q15287 | Human | PMID:32296183 |
| Molecular Function | GO:0005515 | protein binding | SRSF3 | IPI | UniProtKB:Q8NE01 | Human | PMID:32296183 |
| Molecular Function | GO:0005515 | protein binding | SRSF3 | IPI | UniProtKB:Q8TBB1 | Human | PMID:32296183 |
| Molecular Function | GO:0005515 | protein binding | SRSF3 | IPI | UniProtKB:Q8WWY3 | Human | PMID:32296183 |
| Molecular Function | GO:0005515 | protein binding | SRSF3 | IPI | UniProtKB:Q9BRL6-2 | Human | PMID:32296183 |
| Molecular Function | GO:0005515 | protein binding | SRSF3 | IPI | UniProtKB:Q9Y5E9 | Human | PMID:32296183 |
| Molecular Function | GO:0005515 | protein binding | Srsf3 | IPI | UniProtKB:E9Q5K9 | Mouse | MGI:MGI:6161521|PMID:29799838 |
| Molecular Function | GO:0003723 | RNA binding | SRSF3 | HDA | Human | PMID:22658674 | |
| Molecular Function | GO:0003723 | RNA binding | SRSF3 | HDA | Human | PMID:22681889 | |
| Molecular Function | GO:0003723 | RNA binding | SRSF3 | IDA | Human | PMID:26876937 | |
| Molecular Function | GO:1990825 | sequence-specific mRNA binding | Srsf3 | IDA | Rat | PMID:23233666|RGD:10059618 | |
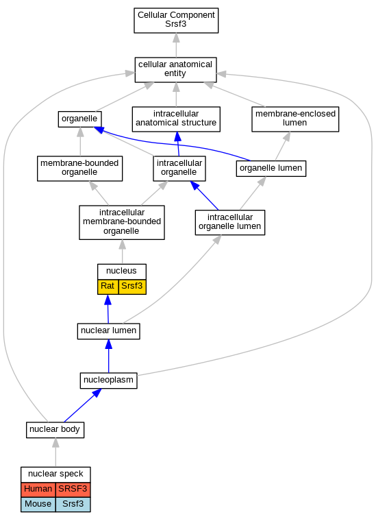
| Cellular Component | GO:0016607 | nuclear speck | SRSF3 | IDA | Human | PMID:26876937 | |
| Cellular Component | GO:0016607 | nuclear speck | Srsf3 | IDA | Mouse | MGI:MGI:4943667|PMID:17022104 | |
| Cellular Component | GO:0005634 | nucleus | Srsf3 | IDA | Rat | PMID:23233666|RGD:10059618 | |
| Biological Process | GO:1990830 | cellular response to leukemia inhibitory factor | Srsf3 | IEP | Mouse | PMID:20439489 | |
| Biological Process | GO:0006406 | mRNA export from nucleus | SRSF3 | IDA | Human | PMID:28984244 | |
| Biological Process | GO:0031053 | primary miRNA processing | SRSF3 | IMP | Human | PMID:33664453 | |
| Biological Process | GO:0048024 | regulation of mRNA splicing, via spliceosome | SRSF3 | IDA | Human | PMID:26876937 |
| EXP Inferred from experiment |
| IDA Inferred from direct assay |
| IEP Inferred from expression pattern |
| IGI Inferred from genetic interaction |
| IMP Inferred from mutant phenotype |
| IPI Inferred from physical interaction |
| HTP Inferred from High Throughput Experiment |
| HDA Inferred from High Throughput Direct Assay |
| HMP Inferred from High Throughput Mutant Phenotype |
| HGI Inferred from High Throughput Genetic Interaction |
| HEP Inferred from High Throughput Expression Pattern |
Mouse Genome Database (MGD), Gene Expression Database (GXD), Mouse Models of Human Cancer database (MMHCdb) (formerly Mouse Tumor Biology (MTB)), Gene Ontology (GO) |
||
|
Citing These Resources Funding Information Warranty Disclaimer, Privacy Notice, Licensing, & Copyright Send questions and comments to User Support. |
last database update 09/30/2025 MGI 6.24 |
|
|
|
||