|
Source |
Alliance of Genome Resources |



| Category | ID | Classification term | Gene | Evidence | Inferred from | Organism | Reference |
|---|---|---|---|---|---|---|---|
| Molecular Function | GO:0031625 | ubiquitin protein ligase binding | Srprb | IPI | RGD:1359180 | Rat | PMID:18344599|RGD:2316178 |
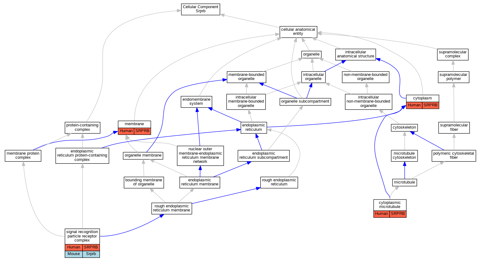
| Cellular Component | GO:0005737 | cytoplasm | SRPRB | IDA | Human | PMID:19664239 | |
| Cellular Component | GO:0005881 | cytoplasmic microtubule | SRPRB | IDA | Human | PMID:23264731 | |
| Cellular Component | GO:0016020 | membrane | SRPRB | IDA | Human | PMID:22375059 | |
| Cellular Component | GO:0005785 | signal recognition particle receptor complex | SRPRB | EXP | Human | PMID:16439358 | |
| Cellular Component | GO:0005785 | signal recognition particle receptor complex | Srprb | EXP | Mouse | MGI:MGI:6869982|PMID:16439358 |
| EXP Inferred from experiment |
| IDA Inferred from direct assay |
| IEP Inferred from expression pattern |
| IGI Inferred from genetic interaction |
| IMP Inferred from mutant phenotype |
| IPI Inferred from physical interaction |
| HTP Inferred from High Throughput Experiment |
| HDA Inferred from High Throughput Direct Assay |
| HMP Inferred from High Throughput Mutant Phenotype |
| HGI Inferred from High Throughput Genetic Interaction |
| HEP Inferred from High Throughput Expression Pattern |
Mouse Genome Database (MGD), Gene Expression Database (GXD), Mouse Models of Human Cancer database (MMHCdb) (formerly Mouse Tumor Biology (MTB)), Gene Ontology (GO) |
||
|
Citing These Resources Funding Information Warranty Disclaimer, Privacy Notice, Licensing, & Copyright Send questions and comments to User Support. |
last database update 04/14/2026 MGI 6.24 |
|
|
|
||