|
Source |
Alliance of Genome Resources |



| Category | ID | Classification term | Gene | Evidence | Inferred from | Organism | Reference |
|---|---|---|---|---|---|---|---|
| Molecular Function | GO:0005515 | protein binding | SPAG8 | IPI | UniProtKB:P33240 | Human | PMID:25416956 |
| Molecular Function | GO:0005515 | protein binding | SPAG8 | IPI | UniProtKB:Q5TAL4 | Human | PMID:25416956 |
| Molecular Function | GO:0005515 | protein binding | SPAG8 | IPI | UniProtKB:Q5THT1 | Human | PMID:25416956 |
| Molecular Function | GO:0005515 | protein binding | SPAG8 | IPI | UniProtKB:Q86UW9 | Human | PMID:25416956 |
| Molecular Function | GO:0005515 | protein binding | Spag8 | IPI | PR:Q9WTX7 | Mouse | PMID:20488182 |
| Cellular Component | GO:0005737 | cytoplasm | Spag8 | IDA | Mouse | PMID:20488182 | |
| Cellular Component | GO:0001673 | male germ cell nucleus | Spag8 | IDA | Mouse | PMID:20488182 | |
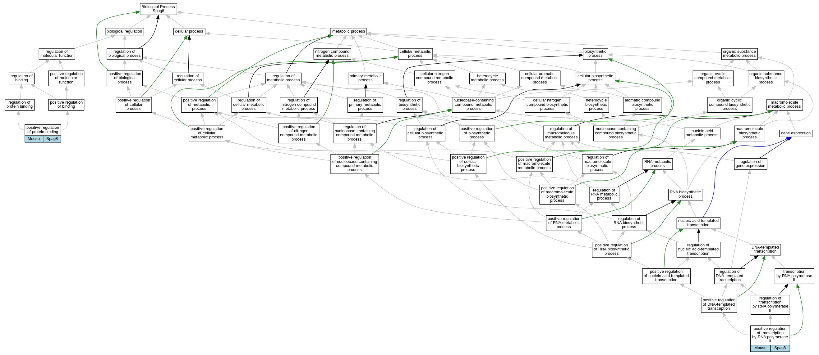
| Biological Process | GO:0032092 | positive regulation of protein binding | Spag8 | IDA | Mouse | PMID:20488182 | |
| Biological Process | GO:0045944 | positive regulation of transcription by RNA polymerase II | Spag8 | IGI | MGI:MGI:1913192 | Mouse | PMID:20488182 |
| Biological Process | GO:0045944 | positive regulation of transcription by RNA polymerase II | Spag8 | IGI | MGI:MGI:88495 | Mouse | PMID:20488182 |
| EXP Inferred from experiment |
| IDA Inferred from direct assay |
| IEP Inferred from expression pattern |
| IGI Inferred from genetic interaction |
| IMP Inferred from mutant phenotype |
| IPI Inferred from physical interaction |
| HTP Inferred from High Throughput Experiment |
| HDA Inferred from High Throughput Direct Assay |
| HMP Inferred from High Throughput Mutant Phenotype |
| HGI Inferred from High Throughput Genetic Interaction |
| HEP Inferred from High Throughput Expression Pattern |
Mouse Genome Database (MGD), Gene Expression Database (GXD), Mouse Models of Human Cancer database (MMHCdb) (formerly Mouse Tumor Biology (MTB)), Gene Ontology (GO) |
||
|
Citing These Resources Funding Information Warranty Disclaimer, Privacy Notice, Licensing, & Copyright Send questions and comments to User Support. |
last database update 12/30/2025 MGI 6.24 |
|
|
|
||